我们可以理解nsure这种去中心化保险产品对冲合约风险的运作逻辑。
推荐阅读:链报精选文章,了解DFI新兴电路的去中心化保险
Nsure:合同风险对冲的利器|项目介绍|
来源:blockbeats
第三,它在保险的各个领域发挥着重要作用。由于承保需要大量资金,保险市场被少数巨头垄断。
根据德勤的数据,全球知名的保险公司劳埃德在2019年上半年实现了惊人的28亿美元利润。
投保要求书
在去中心化的世界里,由于DeFi应用主题更新的迭代速度很快,为了赶上流行,很多应用合同都是在没有第三方审核的情况下发布的。智能合约漏洞造成的资产损失也不计其数。很多用户可能会抱怨项目方不负责任,但有些项目不公开项目信息。由于fomo情绪,用户会通过线索搜索尚未披露的项目合同,以便先参与项目。
例如,9月29日清晨,yfi创始人在twitter上发布了他所参与的新项目的两张与项目相关的设计图纸。随后,黑客找到了该项目的合同地址,并利用闪电贷款攻击窃取了1600万Dai。**,这种损失只能由YFI基金会承担。
合同审计对于高速迭代的dif产品来说过于耗时,而保险可能是一个更好的选择。
Nsure借鉴了劳埃德保险公司的“通过动态模为保险风险提供交易市场并定价保费”的理念,试图为智能合约风险提供一种新的对冲方法。
保险产品的逻辑闭环
图1 nsure产品逻辑
基金池(基金挖矿)
资金池作为nsure的核心,对保证整个项目的偿付能力起着重要作用,也是最终的理赔手段。
为了确保偿付能力,基金池中有**资本比率要求。用户每次投保,**资本金比率都会上升。如果资金池中的资金低于**资金利率要求,系统将冻结资金池中的提取渠道,直到**资金利率降低。
为了保证资金池中的资金量,nsure将采用资金挖矿的形式来鼓励资金池的参与者。资金池中的资金越多,nsure的偿付能力就越强。
以太坊生产的每个区块,将向基金池中的挖矿用户分发2份NSURE作为奖励。同时,持有人还可以对不同的保险项目进行担保,获得收益。有关承诺的细节将在稍后详述。
盈余池(40%溢价)
作为优先理赔池,40%的保费将注入盈余池。
当盈余池中的资金不足补偿时,基金池将结清剩余的补偿余额。
当盈余池中的资金达到一定规模时,资金池的挖矿速度就会减慢。社区可以通过投票决定使用盈余池中的资金回购和销毁nsure。
保留池(10%溢价)
10%的保费将注入储备池,直至保单结束。如果没有索赔,10%的留存资金将注入盈余池。如果发生索赔,保留池分配的详细信息将在“索赔”部分详细说明。
保险生成
被保险人可选择使用ETH、nsure、USDT、Dai和USDC为一个或多个项目投保。保险合同将包括保险单的风险、金额、保险费和保险期限。保险费支付成功后,合同立即生效。
为了吸引更多的保险用户,被保险人还可以在基金池中享受一小部分挖矿收益。
担保质押(承销)
Nsure持有人可以在不同的保险项目上抵押自己的代币,并按比例获得50%的保费(收入线性解锁)。
每份保险单的很高保险金额为此处承诺投保的nsure代币总价值的两倍。被保险人获得的担保品越多,保险费就越低
当工程索赔时,相当于索赔额的50%的抵押保险将被销毁。
所有保证保险不能转让,需要解锁30天。
最初的保险产品将侧重于智能合约代码,之后将包括更多类的产品。
通过熟悉产品的方方面面,我们现在可以清楚地理解保险的产品逻辑。
以图1为例,我们可以看到Alex购买了以ETH作为保费的复合保险,同时他也享受到了挖矿收入。40%的保费注入盈余池,10%注入储备池。杰夫承诺将3000份保险费用于复合,并按比例获得保险费的50%作为收入。如果复合合约没有问题,也不需要索赔,那么准备金池中10%的保费将注入盈余池。如果compound的索赔成功,投保人Alex将获得保险金额的赔偿,Jeff担保的50%的nsure将被销毁,保留池中10%的保费将平均分配给审计公司和参与索赔评估的公众。
让我们看一看保险中最重要的两个参数的定价模。
参数模
动态定价模(溢价定价)
保险中的保费定价通常是通过分析历史事件的概率数据得到的。当数据样本量足够大时,估计的事件发生概率将更接近实际情况。
由于智能合约攻击的历史统计数据不完整,新部署的合约由于测试次数少,安全性无法验证,保费会更高。随着合同经过越来越多的测试,保费将逐渐减少。
同时,溢价定价也将根据市场供求关系确定。当大量保单出售时,市场需求量大,保费也会增加。当市场上有很多资金愿意质押该项目时,就意味着供应充足,政策价格就会下降。
资本模(**资本比率)
保险业的杠杆率很高,因此保险产品的资本模需要能够准确计算保单的赔付金额,其置信水平需要高达99.5%。更直观地反映这一数额的指标是上述**资本比率。
资本模将根据特定公式计算和更新每日的**资本比率。
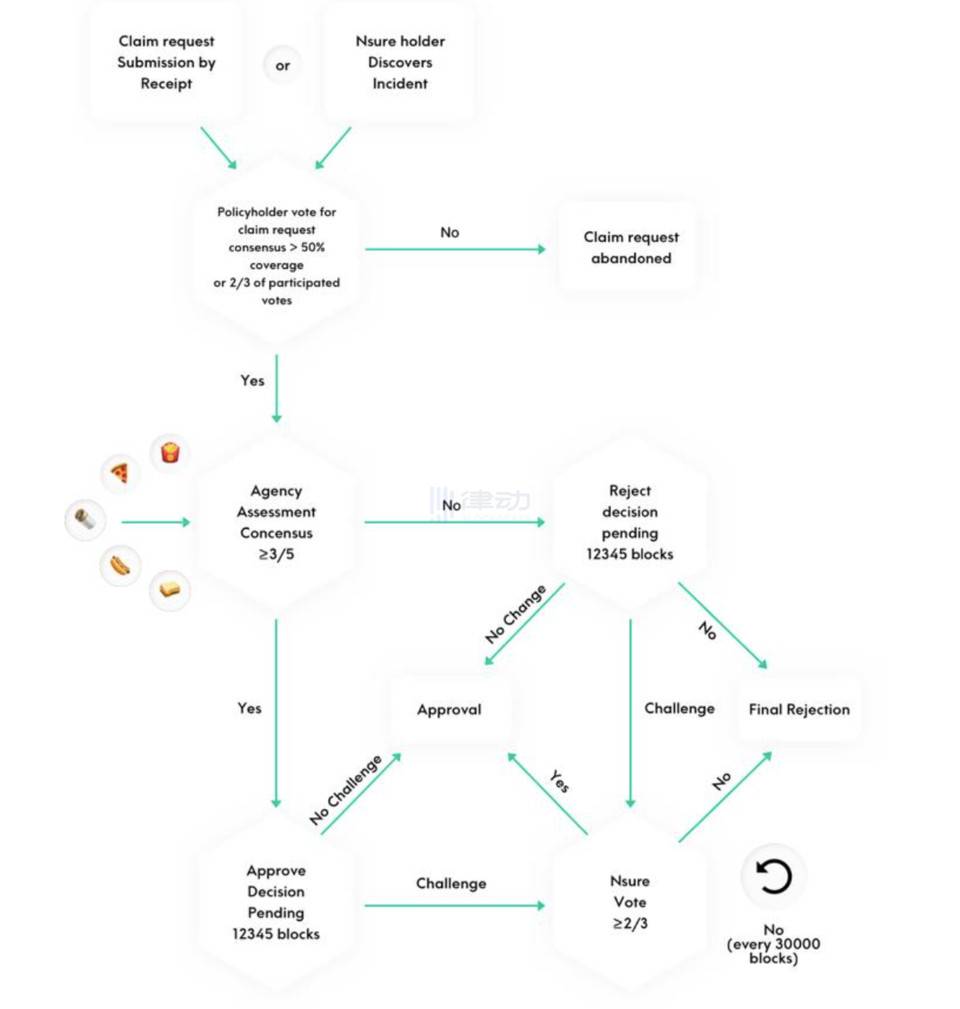
**,我们来看看工程索赔的处理过程。
要求多次投票

索赔评估
无论对项目方还是保险公司来说,索赔评估都是最重要的环节。Nsure将实施三轮投票机制,以评估该项目的索赔要求。
保险代币和代币可申请保险费等价物理赔。如果nsure代币持有人发现问题,他们也可以报告。
为防止恶意骗保浪费审计和公共资源,第一轮投票是投保人自行投票。如果投保集团批准投保金额的50%以上,或2/3的被保险人同意,则申请通过,进入下一轮。如果申请失败,则无效。
申请将进入审核环节和公开环节。
由于DeFi项目设计的复杂性,其索赔评估需要专业知识的支持。如果将评估票交给公众,对参保项目方极不公平。
因此,nsure将投票给五家专业审计公司来评估索赔。审计公司需要举行nsure对索赔进行表决,并在必要时增加书面报告。保留资金的5%将作为对审计公司的奖励。如果3/5的审计公司达成共识,评估结果将进入12345区块长期待定。在此期间,nsure持有人可以通过保证nsure提出质疑。
如果审计事务所达成的一致意见获得通过,持票人无异议,则直接理赔。如果硬币持有者提出质疑,将进行第三轮公开投票。如果审计公司拒绝申请或审计公司参与率过低,也将进入公众投票轮。
**一轮投票将在3万个街区后进行。所有参加投票的人将宣誓并投票。剩下的5%的保留资金将授予投票人。如果索赔被拒绝,那么将销毁已质押的代币,如果索赔成功,将退还所有质押代币。
如有任何申请被拒绝,申请人可于7天后缴付保险费的5%-10%再次申请。
Nsure代币分配

总供应量为1亿美元。55%的代币用于资本和保险挖矿。种子轮募资占代币总额的1%,共筹得5万美元。私募占14%,募集资金140万美元。20%的私人回合和种子回合代币不会被锁定,然后每三个月将有20%解锁。
预计Nsure将于10月份公开发行,其中公募代币占总发行量的4%。该基金会将保留10%的代币,其中5%个将用于生态发展,其余5%个将由NSURUDAO投票表决。代币的10%将用于市场费用(空投、外汇做市等)。剩下的6%将留给团队,锁定6个月,然后每6个月释放25%。
9月23日,nsure进行了9万个问题的回答和活动。9月30日,该公司宣布完成种子和私募股权融资145万美元,占总发电比例的15%,由基础风险投资公司牵头。
Nsure团队
Jeff Ren在团队中担任管理和研究角色。自2017年以来,Jeff一直在研究和探索区块链协议和生态。曾任连锁基金千方基金投资研究总监。
Alex Peng负责nsure团队内保险模的设计和精算分析。Alex在怡安集团工作10年,在精算分析、保险相关证券和再保险方面拥有丰富经验。
陈立凡是nsure的首席开发者,持有PMP证书。在区块链领域有3年的项目和智能合约开发经验。
数据源
https://www2.deloitte.com/us/en/insights/industry/financial-services/financial-services-industry-outlooks/insurance-industry-outlook.html
文章链接:https://www.btchangqing.cn/117918.html
更新时间:2020年10月10日
本站大部分内容均收集于网络,若内容若侵犯到您的权益,请联系我们,我们将第一时间处理。