随着数字化步伐的加快,支付和金融服务有可能通过互联网和移动设备与数字经济日益融合。新的电子货币的兴起,包括由大科技公司或平台提出的中央银行数字货币(CBDC)和全球稳定币(GSC),可能会导致一个更加高效和一体化的全球金融体系。
2020年10月19日,国际货币基金组织的报告《跨境数字货币:对宏观金融的影响》探讨了使用跨境CBDC和GSC的动机之间的复杂互动,并讨论了潜在的宏观金融效应。CBDC和GSC带来的经济影响和政策挑战很大程度上取决于采用的程度。因此,本报告提出了几种使用CBDC和GSC的假设情景,以帮助分析不同CBDC和GSC的采用对宏观金融和政策的影响。
报告将跨国界使用的货币分为两类。在第一种类中,国际货币作为一种流通手段、一种储存手段和一种价值衡量手段,用于国际贸易、国际金融和外汇储备。在第二种类中,外币在国内交易中取代本国货币,这通常被称为货币替代。
报告同时指出,货币国际化不能仅仅通过引进数字货币来实现。货币国际化的影响因素包括发行国的经济规模、币安的完整性和流动性、贸易联系、金融联系和地缘政治。法律规定和监管框架可能在塑造《生物多样性公约》和《全球服务公约》使用的规模和范围方面发挥关键作用。货币功能本身的协同作用会加强和促进货币的广泛使用,网络效应和外部效应也会影响货币的国际使用。
除上述因素外,CBDC和GSC的一些固有属性也可以促进它们的使用。CBDC和GSC有潜力通过提高竞争力、扩大服务准入、使用移动设备促进普惠金融、在全球规模的社交网络和电子商务平台上提供补充服务来降低交易成本。从概念上看,利用CBDC进行跨境交易的优势非常明显,但现阶段难以量化其成本优势和进行净收益分析。
从政策影响来看,货币政策的有效性可能会受到影响。**国家政府可能不得不使用各种政策工具来维持货币和金融稳定,包括财政、监管、宏观审慎政策、交易限制和现金流管理,以及健全的法律框架。
此外,报告还发现,CBDC并没有从根本上改变导致货币国际化的重要经济因素,因为它只是法定货币的数字形式,但它们可以增强货币替代和货币国际化背后的动力。
从全球层面看,CBDC和GSC崛起引发的货币竞争,在长期内可能会平衡风险,但短期内也可能使政策协调更加困难。未来,随着各国央行加快对CBDC的探索,IMF表示,有必要进一步分析CBDC和GSC对IMF的影响,包括CBDC的利弊、数据政策框架、监管方案、普惠金融、相关法律以及对宏观经济的影响。
全文翻译如下:






















号





号

号


号

号
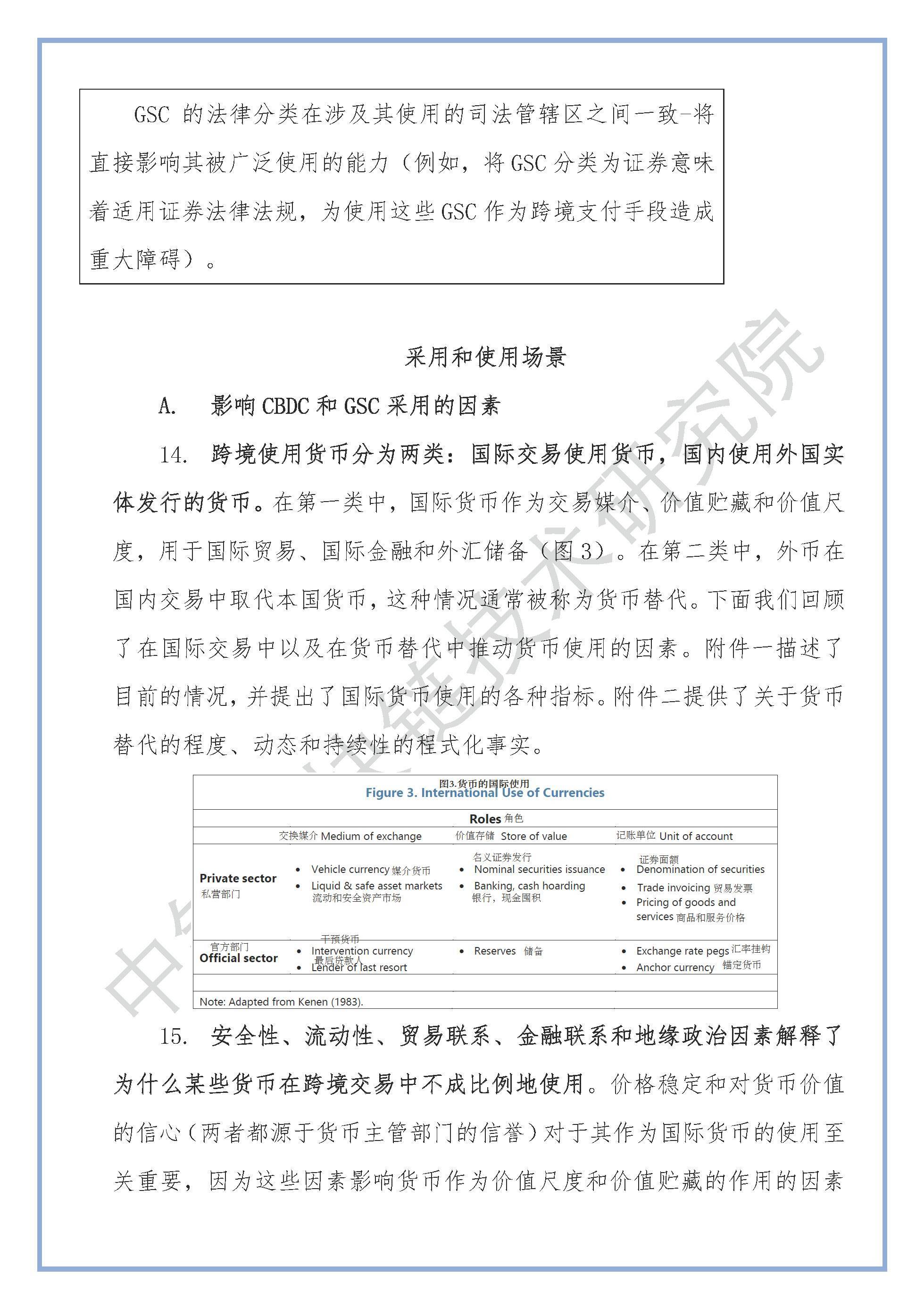
号

号







号







文章标题:跨境数字货币:对宏观金融的影响
文章链接:https://www.btchangqing.cn/136094.html
更新时间:2020年11月04日
本站大部分内容均收集于网络,若内容若侵犯到您的权益,请联系我们,我们将第一时间处理。