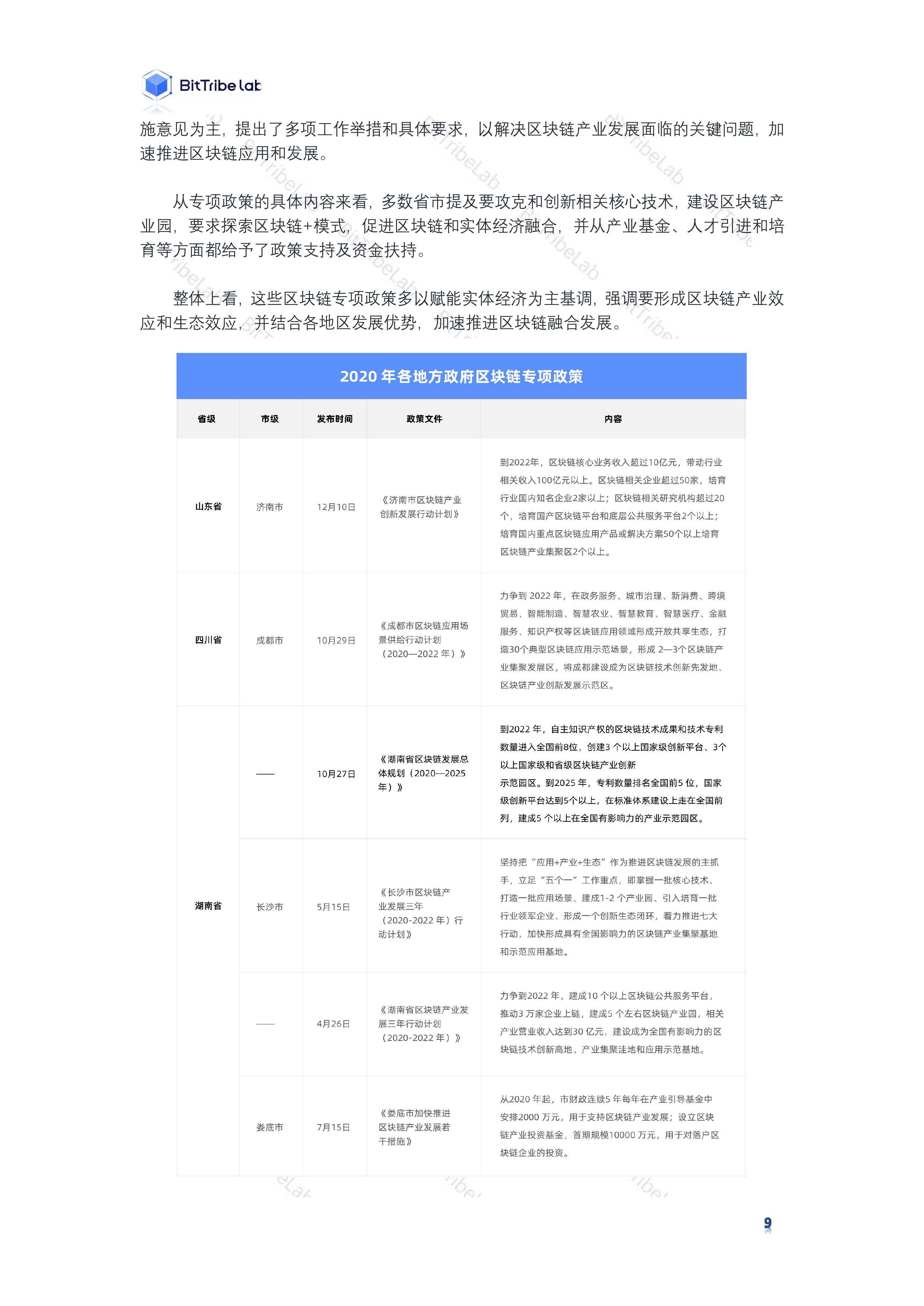
近年来,中央及各地方政府相继出台了多项纲领性文件,以加速推动我国区块链技术发展落地。据不完全统计,2020 年以来,国家及地方层面共发布了 179 条区块链相关政策,政策内容包括产业培育、落地应用、行业监管等多方面。
为方便大家了解国内区块链相关政策导向,BitTribeLab对 2020年我国区块链行业相关政策进行了全方位的盘点和梳理,特发布了《2020 国内区块链政策普查报告》。
报告分别从国家层面及地方层面对2020年我国区块链行业相关政策进行了回顾和总结。第一部分主要从监管体系、内容体系以及地域分布等方面总结分析了我国区块链政策环境现状,第二部分和第三部分主要对2020年区块链相关政策进行了全方位的盘点和梳理,第四部分则对2021年我国区块链政策发展趋势进行了展望。
以下为报告全文:
《2020国内区块链政策普查报告》
▼
















温馨提示:
文章标题:研究 | 2020国内区块链政策普查报告
文章链接:https://www.btchangqing.cn/172778.html
更新时间:2021年01月04日
本站大部分内容均收集于网络,若内容若侵犯到您的权益,请联系我们,我们将第一时间处理。