原题|玻色子:链接数百万美元实体资产的区块链协议
火星财经编者注:本文**时间为上月月末。近期 Boson protocol 已完成公开募股前的**一轮融资,预售回合超额认购 40 倍。去中心化商业生态系统基础设施 Boson protocol 近日发表声明称,原于 3 月 18 日开放的白名单预申请参与人数超出服务器负载,KYC 提供商的系统无法应对,导致申请入口暂时关闭,火爆程度可见一斑。值得一提的是,Boson Protocol也在Coinlist公布的2021年最值得关注的项目名单上。

A660202今天的文章主要是关于boson项目评估:
我们可以从项目立项、技术特点、代币经济、团队资质、社区等方面对项目进行分析、评估和评价;
钥匙外卖:
随着DeFi的发展,整个行业都看到了一个去中心化世界的“力量”。去中心化世界不是从一个很小的规模线性发展起来的,而是在集权世界的基础上随着人们的认识和站立而呈指数级发展起来的。
数据是目前商业化最重要的部分,从交易所的角度来看,商业巨头往往是掌握数据的主要方。亚马逊和eBay等商业巨头可以轻松地获取数据所有权,包括买家的个人基本信息和产品偏好。同时,作为市场中介,商业巨头可以利用这些信息预测消费者的购买行为,也可以为自己的产品开发提供信息,增加市场洞察力。在过去的中心化式商业模式中,这是一个潜规则,比如Facebook、Google等基于中心化式服务器的应用,它可以掌握所有用户的信息,成为他们的商业资源。这些数据大多未经用户许可就被用作商业筹码,但用户不能在利益分配中分享任何利润。
目前,大多数互联网技术巨头都持有自己的数据,而盈利者正是这些巨头。同时,随着规模的扩大,通过数据仓库、网络效应和规模经济等自身积累形成的中心化市场,可以进一步积累竞争优势。因此,从中心化经营的形式来看,各角色的利益分配极不公平。因此,数据中心化很容易导致垄断或不正当竞争,这将对经济产生巨大的负面影响。这种现象已经开始引起人们的关注,比如欧盟对Facebook泄露用户信息的罚款以及对亚马逊的指责。
对于Boson协议来说,正是基于区块链技术来解决上述问题。Boson协议构建了一个去中心化的生态系统,在这个生态系统中,业务数据中心化在一个安全和隐私保护的共享数据层中,并且可以以公平的方式进行货币化。与传统的中心化式巨人不同,boson协议为用户提供了公平的数据货币化利益分配,并以安全、隐私保护和自我**的方式鼓励用户自愿共享数据。因此,在玻色子协议生态系统中,没有中心化的组织。在玻色子协议生态系统中,用户通过获取代币激励贡献数据,需求方通过补偿获得。作为过去“弱者”的数据贡献者,他们已经成为生态中的既得利益者。
Boson protocol的愿景是成为新兴去中心化网络中数字商务及其数据的基础渠道,并利用其NFT机制对未来交易进行新颖的交换管理和代币,使之成为新兴的去中心化商业生态系统,打造基础设施,并赋予建设者和合作伙伴重塑商业交流的能力。玻色子协议取代了市场中“中间人”的责任,因此在中心化式系统中不存在滥用信任的缺陷。它通过提取超额利润和积累数据来减少成本和摩擦。Boson协议通过对资产进行加密来交换现实世界中的产品和服务,使真实的业务系统摆脱了中心化式的束缚,对所有网络参与者更加公平。因此,玻色子协议具有连接万亿级市场的潜力。目前,世界去中心化的总体规模已超过1.5万亿美元,相当于DeFi的指数级爆炸。玻色子协议通过映射传统世界的资产构建的去中心化商业生态将具有巨大的潜力。从立项角度看,可行性高。
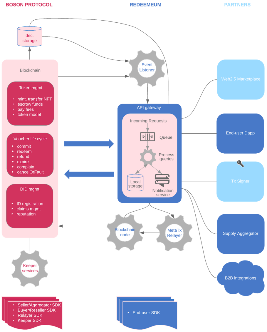
目前,以太坊上的NFT是区块链系统中应用最广泛的(在早期,游戏和艺术品可能是主要的应用场景)。随着NFT的发展,NFT将逐步在资产管理中发挥作用。目前,以太坊上的NFT领域已经有了比较成熟的系统。因此,基于以太坊的NFT模,玻色子协议可以保证NFT是一种交易承诺,或者说是一种价值交互媒介,它不需要转移物理对象本身或链中的所有权。同时,可以防止在全网见证下的重复交易。玻色子协议将该协议应用于NFT中,结合智能合约的安全审计是完全可行的。同时,玻色子协议采用了ERC-1155标准的NFT。与ERC-721协议相比,boson协议节省了一些操作成本,提高了功能的可扩展性。

在解决信任问题时,玻色子协议基于自身的核心交换机制,能够以最小的信任和成本实现去中心化的交易,并足以管理交易、纠纷调解和撤销。玻色子协议作为一种商业形式的信任机制,其重要性不亚于区块链公链系统的共识机制。

在;
Boson协议系统会有一个非常复杂的交易,因此对于交易双方的交易金额、发送方和接收方的身份、资产信息等信息,可以基于零知识证明有选择地隐藏,保证交易在商业中的隐私性。根据官方白皮书,玻色子协议将首先建立在以太坊上,因此以太坊上的许多基础设施都可以使用。尽可能采用模块化的方式开发玻色子协议组件,以便在找到更好的备选方案时,可以更新或替换构建块,这也为其他B链链系统中玻色子协议的发展奠定了基础。

在以太坊上构建玻色子协议后,它还将在“layer2”中“ZK rollup扩展方案”的基础上,提高其效率,包括事务效率和吞吐量。目前,以太坊上的layer2解决方案很多,其中***的是卷起和侧链。虽然侧链似乎更安全和去中心化,但汇总更容易实现。当我们改进rollup并比较其他layer2方案时,不难发现ZK rollup更适合于Boson协议。
;
综上所述,玻色子协议的NFT概念和应用更符合其商业形式。同时,玻色子协议还有一个非常复杂和逻辑性很强的仲裁标准来防止系统中邪恶的作用。在性能方面,ZK rollup有望帮助其实现生态高效运行。
玻色子代币是玻色子生态系统的核心经济单元。代币价值的增长是由经济飞轮的建立推动的,遵循“海洋协定”**实现的“Web3”可持续循环。通过质押、燃烧、交易和数据利用,积累价值,减少供给,促进生态系统的可持续发展。
玻色子代币的价值来自两个方面
1协调交易;
2第三方通过boson Web3数据市场访问数据的**费用。
通行证有三个具体用途:
1治理:参与者使用$boson代币来管理boson协议。确保在关键时间决策和数据商务Dao资金使用方面达成共识。
2质押:玻色子代币被质押锁定,减少流通供应。
3动机:用于以各种方式激励系统中的行为。首先,在供应方面,玻色子奖励是通过集成商和销售商提供的,并通过策展人分发。其次,在需求方面,中继市场赚取玻色子费用来刺激库存分配。在数据共享方面,鼓励买家共享数据,以换取共享数据所创造的价值。
目前,$玻色子代币尚未在市场上流通,代币的具体配置也未被政府披露。目前,外资企业是主要的投资机构,FBG、duck Dao等也参与了投资。Outsider ventures是区块链和Web3.0领域领先的风险投资机构,主要投资于具有技术集成背景的公司。它是区块链行业知名的风险投资机构,风险投资合作伙伴中有很多知名的行业合作伙伴,如binance。他投资了sperax和diffusion等技术区块链项目,可以说在投资标准和投资愿景上都非常有独创性。同时,海洋协议和猎户座协议是玻色子协议的合作伙伴。


和

注意:团队成员可以在LinkedIn上找到

Boson协议团队,比如CEO,在加密货币领域有自己的经验。同时,联合创始人在计算机领域也有很高的评价。首先,玻色子协议在技术上有一定的保证。就市场和运营而言,市场和运营的重要性不亚于技术、市场总监和业务发展科的成员。他们在传统领域也有丰富的经验。对于玻色子协议在后续的市场运作和实际技术发展,我们需要继续观察。

boson protocol的主要社交媒体渠道和社区包括twitter、telegram、LinkedIn和Facebook
Nbsp;介质有四个通道。
1.推特:

玻色子协议的推特人气相对较高。尽管玻色子协议仍处于项目阶段,但它在早期阶段有13000名追随者。从boson protocol的微博频率来看,每天都保持在几条左右,每条微博的人气都在几十到一百条左右。数据比较真实。Twitter也是boson协议的主要社交窗口。
2.电报:
目前,玻色子协议已经建立了三个电报集团,其中包括一个韩国人社区。不难看出,韩国是玻色子协议的核心市场。电报组更为活跃,主组有10K+用户,宣传组有3K+用户。


从去中心化的角度看,玻色子协议构建的商业模式是高度可行的,从DeFi中可以发现当前去中心化世界的潜力。玻色子协议的潜力在于以下几个方面:
1目前,DeFi在合成资产和合成数据领域的项目主要中心化在标准化资产上,而boson协议主要针对非标准化资产,这不仅是一个空白,也是一个潜在的市场;
22021年将是NFT爆发的一年。玻色子协议将NFT的边界从艺术领域扩展到了商业领域,这对NFT领域的意义不亚于移动挖矿引爆DeFi的复合式发展;
3从市场发展来看,boson协议尚处于起步阶段,互联网上几乎没有boson协议的踪迹,但社区和社交平台的活动普遍火爆,官方信息有3月份的公开销售计划;
综上所述,玻色子协议的总体方案是**的,建议大家关注。
参考来源:
· https://docsend.com/view/dji32gp25wi5929i
· https://medium.com/bosonprotocol/ama-transcript-pentoshis-DeFi-palooza-二月十五日-2021-5a9185ca539e
声明:
本条不构成任何投资建议。

关于先知实验室
瞄准DeFi和Boca电路,实现知识投资
密切关注“先知实验室”的投资代码,一步到位
文章标题:预售超过认购40倍!理解玻色子协议
文章链接:https://www.btchangqing.cn/216861.html
更新时间:2021年03月23日
本站大部分内容均收集于网络,若内容若侵犯到您的权益,请联系我们,我们将第一时间处理。