5月17日,**中央、国务院发布《关于推进西部大开发形成新时期新格局的指导意见》。四川、重庆等西部重镇再次迎来历史机遇。
已纳入“新基础设施建设”的区块链,必将在新一轮西部大开发战略中发挥重要作用。
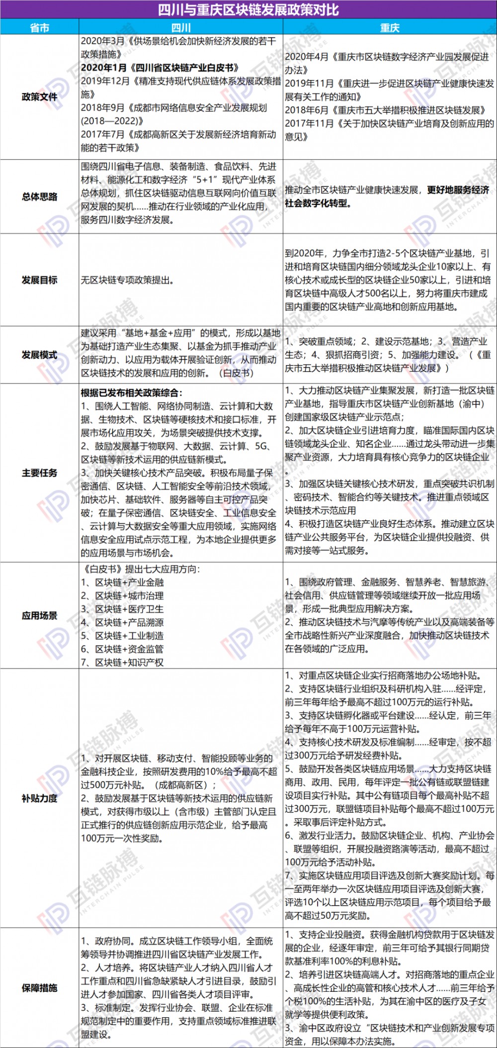
事实上,四川和重庆已经成为中国区块链领域的重要两极。
然而,通过梳理和比较相互链的脉搏发现,川渝两地虽然在推动区块链产业发展,但在政策力度、发展路径和产业支持力度上存在明显差异。

政策力度:重庆高举高打,四川“微商谨慎”
川渝两地虽然早就喊出了大力发展区块链产业的口号,但在政策扶持上却截然不同。
在区块链的政策规划方面,重庆一直高调、明争暗斗。
早在2017年11月,重庆市经信委就率先发布了《关于加快区块链产业培育和创新应用的意见》,明确提出了重庆市区块链产业发展的总体思路、目标任务、重点方向和政策措施块链。
2018年6月,重庆市经济和信息化委员会发布了《重庆市积极推进区块链发展五项措施》一文,其中还包括《构建区块链数字资产交易所》。尽管第二天,重庆市经济和信息化委员会删除了内容。
去年11月,重庆市经济和信息化委员会再次发布《关于重庆市进一步促进区块链产业健康快速发展工作的通知》,提出了五大任务。上月底,重庆市渝中区还出台了《促进重庆区块链数字经济产业园发展办法(试行)》,大力推进区块链产业园招商引资。
相比之下,四川的区块链产业政策更像是“抱琵琶半遮面”,大部分配套措施都是在其他领域的产业规划中夹带进来的,而区块链的专项政策还没有出台。
例如,在成都高新区2017年7月发布的《关于发展新经济培育新动力的若干政策》中,只提到一句话:“对开展区块链、移动支付、智能投资等业务的金融科技企业,按研发费用的10%给予不超过500万元的补贴。”
2018年9月,成都市信息化工作领导小组办公室发布的《成都市网络信息安全产业发展规划(2018-2022)》中,简单提到了区块链等前沿技术领域的积极布局;在区块链安全等重大应用领域,实施网络信息安全应用试点示范工程等。
去年12月,成都市人民政府办公厅发布了《关于准确支持现代供应链体系发展的政策措施》和《关于提供加快新经济发展情景的若干政策措施》,其中提到了区块链的产业规划。
对四川区块链产业发展方向和思路的唯一明确解释,是今年1月四川省经济和信息化厅与四川省区块链行业协会联合发布的《四川区块链产业白皮书》,但这只是产业发展的建议。
可以说,在区块链的特殊政策方面,重庆比四川重视得多。然而,随着湖南、云南、海南等地省级区块链政策规划的密集出台,四川区块链专项政策规划也被提上日程。
发展路径:四川注重应用突破,重庆促进产业链协调发展
总的来说,川渝区块链的发展是为了更好地服务于本地数字经济的发展,但川渝区块链产业的发展路径存在一定的差异。
根据四川省出台的多个区块链相关政策文件,四川在推动区块链发展方面更加注重市场化应用突破。
例如,今年3月发布的《关于加快新经济发展机遇情景的若干政策措施》中,明确提出要围绕区块链等核心技术和接口标准,开展市场化应用研究,为场景突破提供技术支持,同时加大示范推广力度,打造应用场景“IP”,为区块链应用等领域的泛曲选择10个应用场景。
在去年12月发布的《准确支持现代供应链体系发展的政策措施》文件中,还提出支持供应链模式的创新应用,鼓励在应用区块链等新技术的基础上发展新的供应链模式。
甚至在2018年发布的《成都市网络信息安全产业发展规划(2018-2022)》中,也提到要在区块链安全等领域实施应用试点示范工程。
重庆出台了一批产业总体规划思路明确的专项政策文件。通过招商引资,创造产业集聚效应,促进产业链的协调发展,越来越受到重视。
在重庆市经济和信息化委员会新发布的《重庆市关于进一步促进区块链产业健康快速发展的通知》政策文件中,提出了几点工作重点:一是大力推进区块链产业集聚发展;二是加大区块链企业的引进和培育力度;三是推进区块链技术在重点领域的示范应用,同时强化区块链核心四是积极构建良好的区块链产业生态系统。
此外,重庆早在2017年就在《关于加快区块链产业培育和创新应用的意见》中提出了具体目标和任务:到2020年,力争在重庆建设2-5个区块链产业基地,引进和培养国内区块链细分领域10余家龙头企业,50余家核心技术或成长区块链企业,引进和培养区块链中**人才500余人,努力把重庆建设成为中国重要的产业高地和区块链创新应用基地。
补贴力度:四川定向,重庆多管齐下
**,在支持区块链产业发展的补贴方面,川渝差距更加明显。
在四川,区块链政策补贴主要中心化在研发和应用示范。比如,成都高新区关于发展新经济、培育新动力的一些政策提到,对开展区块链等业务的金融科技企业,按照研发费用的10%给予不超过500万元的补贴。
今年3月,四川省出台了《为加快新经济发展提供机遇情景的若干政策措施》,鼓励利用区块链等新技术开发新的供应链模式,对供应链给予很高100万元的一次性奖励经市级以上(含市级)主管部门认定并正式实施的连锁创新应用示范企业。
相比之下,重庆目前的政策性补贴则是多方面的,更有吸引力。
在今年4月发布的《重庆城市区块链数字经济产业园发展促进办法》中,重庆市出台了一整套区块链补贴政策,包括办公空间补贴、孵化器运营补贴、研发资金补贴等,区块链产业组织和科研机构结算运营补贴、区块链孵化器或平台建设运营补贴、核心技术研发补贴共16项,其中标准制定补贴很高,单笔补贴高达300万元。
但值得注意的是,在5月14日召开的第十七届成都市人大三次会议上,成都市市长罗强指出,成都将加快西部金融中心建设,推进数字资产交易中心建设,扎实推进法定数字货币试点,加快区块链等产业发展,培育智慧医疗、智慧教育、无人经济等新业态,规划实施一批新的基础设施建设项目。
这可能意味着四川区块链产业的发展规划将越来越清晰。继重庆之后,四川的区块链产业扶持政策正在实施中。

文章标题:川渝区块链发展政策比较:重庆高举高打,四川“谨慎微行”
文章链接:https://www.btchangqing.cn/23297.html
更新时间:2020年05月20日
本站大部分内容均收集于网络,若内容若侵犯到您的权益,请联系我们,我们将第一时间处理。