人工智能、区块链、云计算和大数据等数字技术以迅雷不及掩耳之势将人类社会带入了数字经济时代,第四次工业革命以势不可挡之势由此拉开了大幕。我国已将发展数字经济写入了国家十四五规划纲要,各地区已纷纷出台规划力促本地数字经济发展。
为探究我国数字经济发展规律、探析各地区数字经济发展质量、发掘践行数字经济发展战略的典企业,零壹财经计划推出中国数字发展指数报告系列,供各方参阅。该系列包括上市公司专题、细分指数和综合指数三个序列。数字人才景气指数为细分指数序列之一。
“近日,珠海复旦创新研究院联合零壹财经发布的《中国上市公司的数字赋能评价报告》(简称“报告”)显示,全国上市公司数字化转成效显著,北京和广东省等省市的上市公司数字赋能指数名列前茅。数字人才是数字赋能的基础。我们不禁想知道,全国及各省市区的数字人才需求如何呢?在此,本报告从相关**网站采集数据,制作数字人才景气指数,略作探讨。”
摘要
-
2021年3月有数字人才需求的企业总计133,815家,主要聚集于广东、上海、江苏、浙江、北京等地。
-
2021年3月,全国数字人才年薪平均值为15.02万元,超过该薪酬水平的省市仅有北京市、上海市、浙江省,各地年薪平均值分别为26.84万元、21.80万元以及20.58万元。
-
从区域分布上看,珠三角、长三角地区数字人才需求量较大,相关岗位需求丰富,中西部以及东北地区需求量较小。
-
民营企业对于数字人才的需求量远超国企,约为国企的九倍,但国企提供的薪资水平更加吸引求职者,年薪均值超出民企1.8万元左右。
-
从分企业规模综合指数看,中、大企业的评估中,广东、上海、江苏、北京、浙江、四川、湖北保持综合指数排行前七。
方法与AMPL释义
(一) 术语
表1:本文关键概念说明

数据来源:零壹智库
(二)数据及来源
数字人才景气程度包括数字人才需求数量和数字人才需求价格(即薪酬)两个方面,而有数字人才需求的企业数量可体现数字人才的选择空间。为此,本报告以月度为单位,选择有数字人才需求的企业数量、数字人才岗位需求数量和数字人才薪酬三个指标衡量数字人才景气指数。
数据来源于国内主要**网站。
(三)指标权重
客观赋权法可排除主观干扰,本报告选择CRITIC客观赋权法确定各指标的权重。第i个指标的权重:

全国:需求量东中西部依次减少,民企就业吸纳主体作用远甚国企
首先让我们先来看一下三月全国的数字人才景气情况。
(一)需求企业数量
2021年3月有数字人才需求的企业总计133,815家,主要聚集于广东、上海、江苏、浙江、北京等地。需求企业的地域分布差异化明显,数量呈东部、中部、西部依次减少的特征。**自治区需求企业数量最少,仅有86家。
图1:2021年3月各省市需求企业数量

数据来源:零壹智库
(二)需求岗位数量
2021年3月我国数字人才岗位需求量总计1,732,148个,需求岗位数量排在前五的省份包括广东、江苏、上海、浙江、北京,数字人才岗位规模分别占全国该领域岗位需求规模的29.76%、13.89%、11.51%、8.30%、5.83%。从区域分布上看,珠三角、长三角地区数字人才需求量较大,相关岗位需求丰富,中西部以及东北地区需求量较小。
图2:2021年3月各省市数字人才岗位需求数量

数据来源:零壹智库
(三)薪酬水平
2021年3月,全国数字人才年薪平均值为15.02万元,超过该薪酬水平的省市仅有北京市、上海市、浙江省,各地年薪平均值分别为26.84万元、21.80万元以及20.58万元。
图3:2021年3月各省市数字人才平均薪酬

数据来源:零壹智库
(四)分企业性质看
民营企业对于数字人才的需求量远超国企,约为国企的九倍,但国企提供的薪资水平更加吸引求职者,年薪均值超出民企1.8万元左右。
图4:2021年3月民企和国企数字人才岗位需求数量

数据来源:零壹智库
图5:2021年3月民企和国企数字人才薪酬平均值

数据来源:零壹智库
(五)分企业规模看
中规模企业(企业人数在50人-500人)需求辐射带动效应最强,需求岗位数量占比达45.67%,远高于小企业(企业人数在50人以下)占比的12.89%。大企业(企业人数在500人以上)提供的薪酬水平很高,年薪均值约为19.97万元,超出小企业约5万元左右。
图6:2021年3月小、中、大企业数字人才岗位需求数量

数据来源:零壹智库
图7:2021年3月小、中、大企业数字人才薪酬均值

数据来源:零壹智库
(六)分学历要求看
超五成需求企业要求数字人才具有3年以内的相关工作经验,近三成企业要求数字人才具有3-5年相关工作经验,要求数字人才具有10年以上相关工作经验的**企业数量不到一成。96.13%的需求企业将数字人才学历要求放宽至本科以下。从学历要求来看,大部分数字人才的入职门槛相对较低。
图8:2021年3月各工作年限数字人才岗位需求数量

数据来源:零壹智库
图9:2021年3月各学历背景数字人才岗位需求数量

数据来源:零壹智库
分地区:综合指数与经济发展水平正相关,北上广苏浙川鄂指数表现良好
在介绍全国情况后,接下来我们看看分地区的数字人才景气指数。
(一)综合指数与经济发展水平正相关
从综合指数来看,各省市对于数字人才需求差异明显,广东、上海、江苏稳居第一梯队。就整体情况而言,综合指数与当地经济发展水平高度相关,综合指数较高的省市,普遍位于地理位置上的东部沿海地区,意味着这些地区的企业对于数字人才的需求更大,在人才集聚上更具优势。
图10:2021年3月各省市综合指数

数据来源:零壹智库
表 2:2021年3月各省市综合指数排行

数据来源:零壹智库
是何种原因导致综合指数差异化的结果呢?让我们从综合指数的三大维度,即企业指数、职位指数、薪酬指数三方面继续探讨。
与综合指数排行结果趋同,企业指数很高的前五个省市为广东、上海、江苏、浙江以及北京,企业指数均高于1.5,说明这些区域具有数字人才需求的企业相对而言数量较多。
图11:2021年3月各省市企业指数

数据来源:零壹智库
理论上来说,需求企业越多的省市,相应的需求岗位数量就越多。实际统计结果也证实了这一论断,职位指数排行前五的省市依旧是广东、上海、江苏、浙江以及北京。
图12:2021年3月各省市职位指数

数据来源:零壹智库
但从薪酬指数来看,各省市的差距相对较小。这可能是由于各省市需求企业都高度重视数字人才的引进,试图以可观的薪酬水平吸引人才,激发其数字经济创新活力,抢占数字经济高地。
图13:2021年3月各省市薪酬指数

数据来源:零壹智库
值得注意的是,综合指数较高的前五个省市(北京、广东、上海、云南、湖南)同时也是《报告》中数字赋能指数排在前列的省市,即数字经济强势地域。
图14:2021年3月各省市企业指数均值

数据来源:珠海复旦创新研究院
较好的数字经济发展环境有利于带动产业数字化和数字产业化,吸引科技创新企业集聚。因此,数字人才需求主要中心化在数字产业发达地区。
(二)分企业性质:民企普遍高于国企,地区差异明显
从分企业性质看,民企综合指数普遍高于国企,尤其是在广东、上海、江苏、浙江、北京等地,民企综合指数与国企综合指数差异显著,说明相对于国企,民企对于数字经济人才的需求更甚,且需求量存在明显地域分化特征。
图15:2021年3月各省市民企、国企综合指数

数据来源:零壹智库
(三)分企业规模:北上广苏浙川鄂综合指数稳居前七
从分企业规模综合指数看,中、大企业的评估中,广东、上海、江苏、北京、浙江、四川、湖北保持综合指数排行前七。值得一提的是,**在小企业综合指数评估中排位第八,这从某种程度上说明**的数字经济正在追赶发展。
图16:2021年3月各省市小、中、大企业综合指数

数据来源:零壹智库
(四)工作经验:北上广苏浙川鄂综合指数稳居前七
从分工作经验的综合指数看,各省市区需求企业对数字人才的需求数量随着工作经验的增加而递减,广东、上海、江苏、北京、浙江、四川、湖北始终保持综合指数排行前七,表明这些区域对于数字人才工作经验的要求相对较低(这段话再说清楚点,不明白具体意思)。
图17:2021年3月各省市明确各工作年限**要求企业综合指数

数据来源:零壹智库
(五)分学历:地域偏好特征明显
从分学历的综合指数看,专科及以下、本科及硕士学历层次,广东、上海、江苏、北京、浙江、四川、湖北依旧保持综合指数排行前七,但博士层次,江西、陕西、河南、湖南、天津综合指数跃升前列,表明这些区域相比于前述省份更需求高学历人才。
图18:2021年3月各省市明确各学历**要求企业综合指数

数据来源:零壹智库
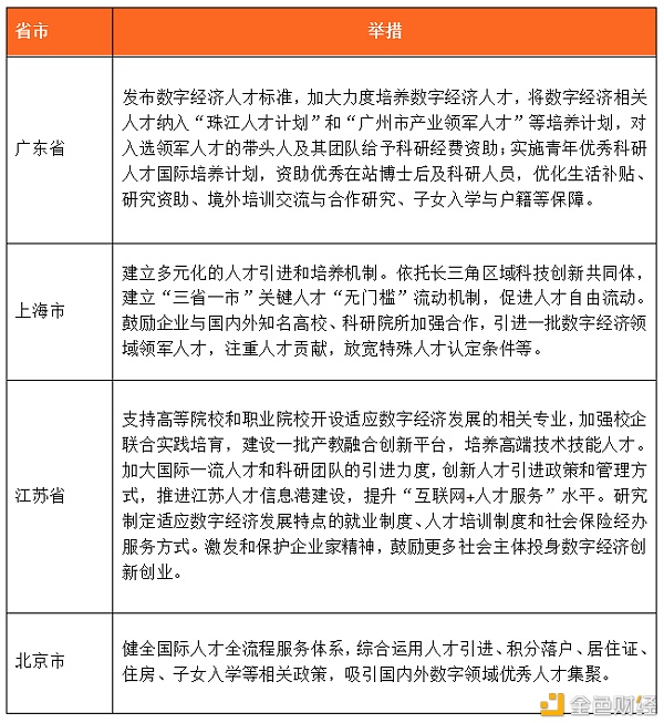
政策溯源:持续发力数字经济人才引进与培育
在前面的对比分析中,我们不难看出,广东、上海、江苏、北京的综合指数明显高于其他省份,这也主要得益于其采取的相关举措,在助推数字经济发展的同时,增加了数字人才需求,提高了数字人才景气程度。
表 3:部分省市数字经济人才引进政策

数据来源:零壹智库
小结
近些年来我国的数字经济规模不断扩张,国家网信办发布的《数字中国发展报告(2020年)》指出,我国数字经济疫情中逆势崛起,2020年我国数字经济规模扩张到39.2万亿元,已成为国民经济的核心增长极之一。
数字经济驱动企业数字化加速,而企业做好数字化转升级的根本是拥有合适的配套数字化人才。在这样的社会形势和时代背景下,企业着重发力数字化人才队伍的搭建,**市场上数字人才景气度持续走高。
数字经济正深刻影响着就业结构,企业亟需大量数字人才。就地域分布来看,数字人才需求主要中心化于经济强势地域,如广东、上海、江苏、北京、浙江等地,且呈现东中西部递减特征。从企业性质来看,民企对于数字人才的需求远超国企,就业吸纳主体作用Convex显。从企业规模来看,中企业需求辐射带动效应最强。入职要求方面,大部分岗位对于数字人才的工作经验年限以及学历背景要求较低。
数字化时代,面临的**挑战是人才的挑战。要加快数字经济发展,仍需加大数字经济人才培养力度。
出品| 零壹智库
作者| 杨蕙溢 编审 |陈小辉
文章链接:https://www.btchangqing.cn/251607.html
更新时间:2021年05月07日
本站大部分内容均收集于网络,若内容若侵犯到您的权益,请联系我们,我们将第一时间处理。