“游戏作为仅次于金融最适合区块链应用落地的行业,有着天然的虚拟场景。”
如今的游戏行业正在发生巨大变革,不断颠覆主流游戏的概念。
这体现在游戏正从纯粹的娱乐性,转向与教育、科学和健康等其他重要领域的交叉融合中。
不仅越来越多的人开始玩游戏,玩家的游戏时间也越来越长,开支也越来越多。
相比之下,区块链游戏和收藏品作为一个具有独特经济模式的商机市场,逐渐进入大众视野。
其中一个突出的催化剂,便是2017年构建在以太坊网络上的CryptoKitties(加密猫)。
一个围绕着收集、繁殖和拍卖的简单游戏,却为玩家创造了一种全新的经济模——
新的游戏资产创造和出售给其他玩家,而这种游戏资产被定义为不可替代的数字货币。
区块链游戏3.0:经济模的范式转变
Matthew Ball在《7 Reasons Why Video Gaming Will Take Over》中指出:
游戏正在**电视曾经取得成功的元素,并成为人们最重要的娱乐媒介。
如果把内容媒体看作是技术、内容和商业模式这三者的产物或交集,那么在这些媒体类别中,游戏受技术变革的影响明显更强。
这体现在以下三个方面:
1、游戏的商业模式和内容,更容易受到技术的影响;
2、游戏品类对技术/计算机的依赖,意味着它比其他任何媒介经历了更频繁、更重大的变化;
3、游戏带给用户的整体感受,比其他任何媒介更多受到技术发展的限制。
同时,每一轮的技术变革也总是推动着巨大的增量市场,解锁全新的内容类,从而呈现地质层式的增长结构。
而区块链作为技术发展过程中的一种新形态,正试图从底层重塑游戏生态中的生产关系。
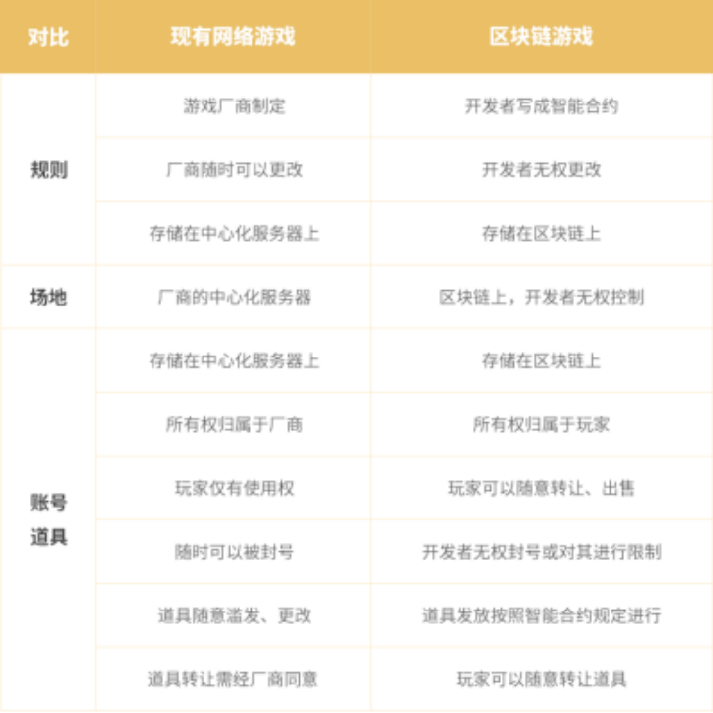
由区块链技术驱动的游戏,与非区块链技术驱动的游戏之间存在巨大的区别。
这种区别在很大程度上,是一种经验性的区别,其根源在于玩家与游戏创造者之间激励措施的统一。
当前游戏基本被大游戏运营厂商所垄断,玩家在游戏中所有的道具交易、数据信息其实都是不可见的。
而区块链希望做到的,就是让游戏归游戏,玩家归玩家,道具归道具,即让游戏变得更纯粹。
现有网络游戏和区块链游戏对比
目前在游戏中,主要有三大角色,分别是游戏玩家、开发者和运营商。
而通证经济的引入,使得“游戏玩家—开发者—运营商”之间的关系,以前所未有的动态利益变化关系,体现在游戏中。
围绕着区块链技术,每个游戏创作者将设计出独特的游戏利益共同体。
我们要做的
SpaceY 2025结合了火星、SandBox塔防、NFT等多种流行元素,玩家通过建造防御设施抵抗敌人,并可以自由买卖土地与装备。
我们通过NFT的收藏属性和通证的激励相容,为全球数千万塔防游戏玩家创造新的经济激励和乐趣,并使游戏开发者、玩家和运营商共同受益。
我们的目标,是使玩家能够轻而易举获得游戏体验,而无需考虑技术或经济学的任何潜在复杂性。
底层设计:通缩性与透明化
传统游戏在设计上,不可避免带来了通货膨胀。随着玩家人数和活动的增加,游戏内资产的稀缺性和价值不断下降。
玩家在传统游戏中不断通关或者杀死敌人时,他们获得的价值是不断被创造的——
当玩家数量增加时,系统会自动产生更多的奖励和装备,添加到游戏经济体中,而这是无限制的。
随着这些虚拟资产变得更加丰富,奖励的价值将随着时间的流逝而降低,这带来了游戏中的通货膨胀。
这种通货膨胀模是有意的,因为游戏运营商需要以牺牲资产的稀缺性为代价,来产生收入。
区块链游戏的出现,则能够抑制这种通货膨胀,并让一切变得公开透明。
在我们的游戏中,使用SPAY作为通用TOKEN。该代币的总供应量有限,并且公开了分配比例,规定了随着时间推移代币的线性释放速度。
这对所有玩家和粉丝都是公平可见的,且任何人都无法修改。
社区自治:权力的**下放
我们打造基于社区自治的游戏生态,并认为这是区块链游戏研发的价值所在。
逐步把传统游戏中的“规则之主”拉下游戏神坛,并将主动权交到玩家手中,是区块链精神的核心。
相比于传统的游戏论坛社区,我们相信区块链社区的粘性更强。因为每个人都参与社区决策,都是其中的一份子。
这份强大的参与感,会不断激发玩家对游戏的认同,并产生强有力的互动链接。
在网络时代,社区代表着极具价值的流量,这也是我们如此重视社区自治的原因。
玩家可以将游戏内虚拟收入提取为现实收入,我们支持去中心化的玩家驱动经济。
**的DeFi:可扩展经济学
我们通过构建一套完整的塔防游戏经济激励模,以建立玩家和粉丝进入区块链游戏的通道。
SPAY作为游戏中的通用TOKEN,玩家可以用它购买土地、设备和NFT道具等。同时,SPAY也可以用于社区治理,并抵押获取利息。
目前,我们已完成基于ERC-20代币的主网部署和铸造,创建了恒定总量2500万枚的SPAY代币,当前流通量仅2%。
用户可以在ETHerscan上查看SPAY锁仓合约:0x732c6f9C7aCD67649750a6efA26fAF3D0d8Ff3e3
在每月一次的新赛季地图中,玩家通过防守外星生物避免攻入火星基地,并取得排名来赚取SPAY收益。
其中,SPAY每日出矿产量公式为——
当日消费收入*10%/SPAY价格=SPAY当日出矿产量
为保证SPAY在市场上的稀缺性,只有创造价值,有玩家消费才会铸币出矿。
通过将区块链技术与传统塔防游戏机制相结合,我们试图为玩家提供独特的游戏体验。
游戏中的所有资产均由参与者直接拥有,并且可以在市场上交易或在其他加密货币网络上交换。
我们的平台与众不同之处在于,它通过经济手段来扩大社区的一致性。
我们认为,通过在游戏中启用鼓励玩家和开发人员共同努力的经济系统,可以有意义地解决当今游戏社区中存在的许多问题。
这些系统也提供了巨大的创造可能性。开放,透明的基础架构是当今所缺少的,而这正是我们正在构建的。
NFT道具:收藏价值和金融属性
NFT形式的玩家资产所有权,是我们游戏中非常重要的组成部分。因为NFT的自身属性,与游戏道具资产设定契合度非常高。
而支持兼容的NFT作为空投或者游戏互通资产,也大大提高了游戏资产的流动性,打破了传统游戏人为限制游戏资产流动性的弊端。
对于玩家来说,NFT的价值捕获主要体现在收藏价值和金融属性上。
实用的稀有NFT道具,在游戏中可以起到重要作用,其金融价值也相对较高。
而具有特殊意义的纪念版稀有NFT,其价值更多体验在收藏意义方面。
这两种NFT的价值,是与稀有性以及游戏热度挂钩的。
游戏热度高,玩家黏度高,游戏文化浓厚,NFT的价值和升值潜力就高。
同时,我们未来还会开发一些竞争性的NFT游戏玩法,以及有许可协议支持的专属数字资产和数字艺术品。
随着时间的不断推移,这些数字收藏品会给玩家带来持续的需求。
流程简化:无缝交接的体验
易用性是我们的重点关注领域之一。从资产代币化到创建和运行基于代币的实时经济,这涉及整个领域。
一切都从这里开始:我们大大简化了使社区玩家拥有和管理游戏中数字资产的环节,这是至关重要的一步。
此外,游戏还连接市场所有参与者,并且是买卖所有资产的中心。玩家还可以发布付费游戏任务清单。

我们坚信仅凭区块链技术是不够的,引人入胜的玩家体验必须伴随而来,这对于将区块链技术的优势带入主流至关重要。
这就是为什么,我们团队不断招募世界上***的游戏开发者的原因。
这些人对如何利用**技术,为玩家创造引人入胜的感受和创新游戏体验有着深刻了解。
我们试图将把现代游戏从纯粹的娱乐体验,提升到可以通过社区经济学对玩家的生活带来新关联的游戏。
我们的时间轴
目前,SpaceY 2025处于玩家预测试阶段,且仅限于定向邀请。
因为我们将继续开发功能,增强安全性,确保稳定性等。许多核心功能已经到位,并正在接受测试。
到目前为止,该游戏的核心玩法获得6000多名KOL用户的支持,并且全网累计了3万个论坛主题帖。
这些测试玩家的建议对于我们的持续发展非常宝贵,并且有很大意义。
在接下来的几个月中,我们将有更多平台细节要分享,包括我们的市场框架——
Ø 5月预售盲盒卡包和土地
Ø 6月游戏上线V1版:收藏玩法
Ø 7月推出NFT交易、TOKEN流通
Ø 8、9、10月全球游戏社区预热
Ø 11月游戏上线V2版:塔防作战
我们的开发合作伙伴
在过去的一年中,我们的团队一直与开发伙伴紧密合作探索,验证并整合支持SpaceY 2025的游戏功能和加密经济学设计。
其中一些属于游戏中久经考验的概念,例如获得道具和装备奖励。
而另一些则更深入地探索了我们平台开放的可能性,如开源和社区自治。
但最重要的是,所有这些都是为了出色的玩家体验而服务。
我们相信在未来某一天,游戏可以成为经济平台,并为经济赋权创造根本性的新途径。
并且,作为人们生活和思想创造性互动的本源,游戏将有可能成为真正的一切。
*投资有风险,本文观点和意见仅代表作者本人,并不构成任何投资建议。
了解更多项目信息
Twitter:https://twitter.com/spacey2025
Medium:https://medium.com/@spacey2025
Telegram:https://t.me/Spacey2025
Discord: https://discord.com/invite/cUeNS8UzGW
公众号:SPACEYNFT2025
微信号: spacey-2025
文章标题:NFT潮头的区块链游戏3.0:技术与经济的全新激励相容
文章链接:https://www.btchangqing.cn/265734.html
更新时间:2021年11月03日
本站大部分内容均收集于网络,若内容若侵犯到您的权益,请联系我们,我们将第一时间处理。