区块链行业兴起已经历数个年头,被近两年高热度所吸引,进入区块链行业的公司如雨后春笋一般增长十分迅速,各行各业的人才也不断的涌入。与此同时,本就在原行业占有重要市场份额的传统行业巨头,也盯上了区块链这个可以带来新增长点的概念。
上一期为大家介绍了迅雷关于区块链业务的布局,本期为大家介绍的公司是BATJ中的J,京东。虽然距离阿里这种有业务竞争的大公司还有不小的距离,但京东依旧是一家很成功的公司。最受用户称赞的莫过于京东物流的高时效性了,为了建立自己的物流体系及员工服务制度,长期坚持经营净收益为负。
自去年3月22日,京东发布第一版京东区块链白皮书以来,构建联盟链、开发BaaS平台、更新第二款白皮书、开源底层开发引擎。今年3月30日,网信办发布第一批197个区块链备案项目中,京东也有多项备案申请在列。京东在服务选择上与阿里较为相似,构建联盟链,面向To B服务,且应用场景十分广泛。
1
瞄准联盟链 面向企业服务
京东也算是早期就关注区块链领域,2016年,京东金融就联手平安银行、招商网络等25家金融机构共同发起金融区块链联盟。目前区块链技术也成为继数据技术、人工智能和IoT之后,京东数字科技第四大核心技术能力。

早期探索完成后,京东就确认了区块链业务的目标是面向To B服务,提供企业级的区块链建设和技术解决方案。经过长期的建设,目前京东区块链已形成以下架构体系。
01
两部分架构结合
主要分为服务平台和核心引擎两大部分。
1、核心引擎JD Chain包括**服务、共识服务、数据账本和工具包四部分,为企业应用提供通用框架系统。
2、服务平台JD BaaS包括资源层、区块层、服务层、接口层和应用层五个层次,作为连接企业与区块链技术的桥梁。
02
六大功能价值
1、一键部署
通过模块化接口、通用框架系统,帮助企业快速部署应用
2、灵活部署
支持各类企业云接入,资源灵活适配
3、可信身份
上链企业信息需多方认证,保证可信
4、动态组网
企业可根据需要,组建联盟链
5、自由扩展
企业可根据业务增长,自有拓展联盟链
6、轻量级**
根据参与方邀请,支持多种部署模式
2
布局广泛 部分项目先行落地
京东在第一版白皮书中多次提到“联盟链”,并表示需要区块链或联盟链在互联网的广泛部署和规模化应用。京东已将与自己有业务合作的参与方尽可能的拉**盟链中,成为其中一个节点。
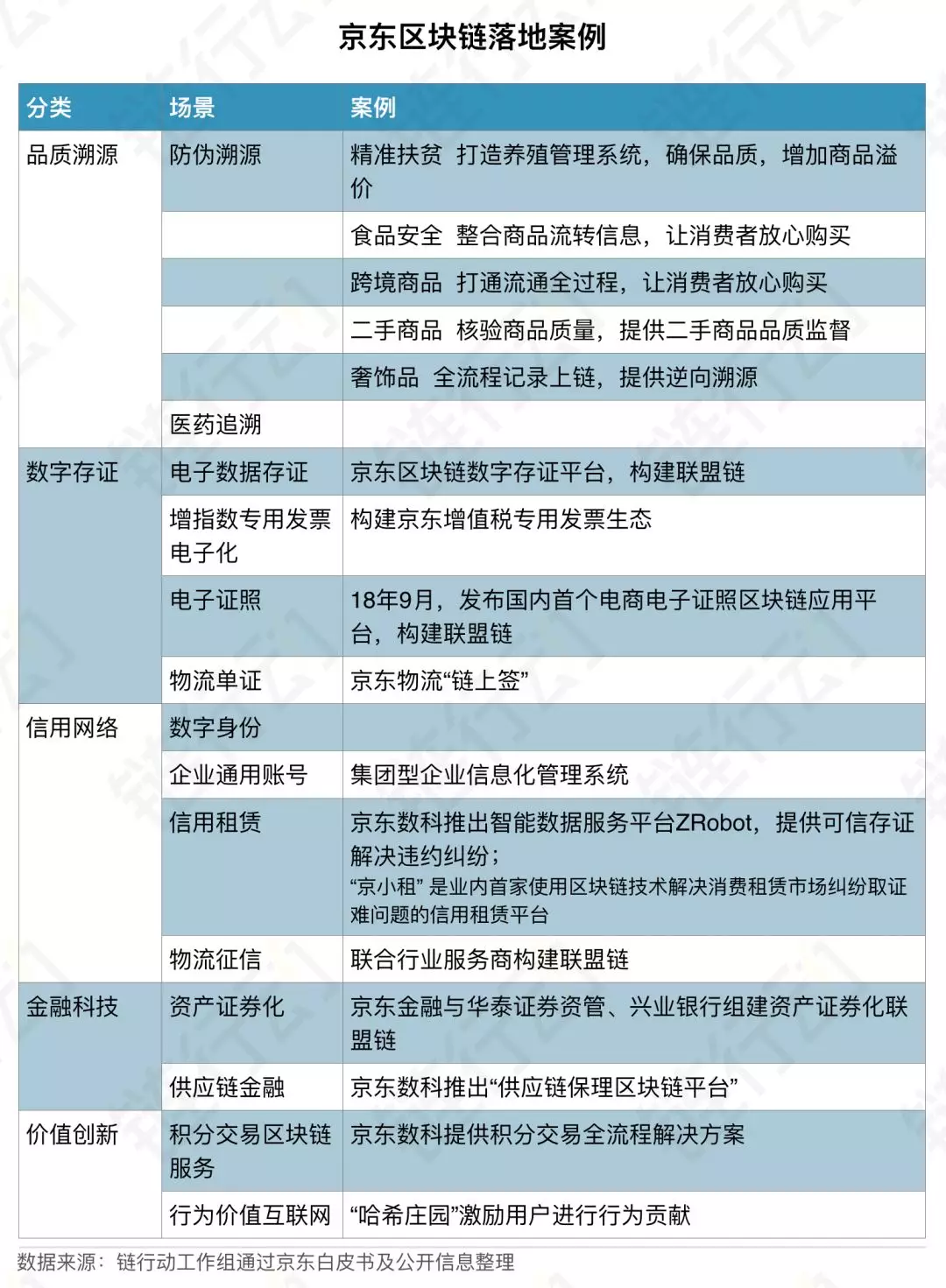
京东目前已布局或结合区块链技术的主要业务场景。
链行动工作组根据京东第二版白皮书内容及***息整理,梳理出目前京东在五大方向上探索及落地案例。
链行动工作组发现,京东的布局的领域众多,逐步落实落地推进,同时所有已落地案例都涉及京东自身业务。这也是联盟链较为方便的地方,作为技术支持方和业务参与方,自然会成为节点。
其中,京东与华泰证券资管、兴业银行组建全球**资产证券化联盟链;京东与宿迁市工商局合作发布全国**电商电子营业执照等均为相关领域**尝试。
3
区块链业务面临内外部挑战
01
积极参与政策监管
2019年3月30日,国家互联网信息办公室发布了第一批境内区块链信息服务备案编号,共有来自全国18个省的197个区块链信息服务在列。
其中京东与阿里、腾讯等大公司一样有多项备案申请。
02
价值创新尝试可能并不理想
体现出京东发展技术平台以及对区块链在溯源、存证方面应用的布局。这也是国内落地案例较多,相对成熟的业务方向,缺少京东较早就已经在探索落地的金融方面的项目。
链行动采访链塔智库分析师,对方称没有金融相关项目申请可能与国内政策较为严格相关,同时备案的项目是京东自身业务相关程度较高或未来重点发展的方向。
同时,京东在“价值创新”方面的尝试可能要打个问号,京东在自身白皮书中提及的两种案例都涉及构建生态中的价值流通,即通证发行。发展方向基本相同的阿里没有推出相关业务,推出过链克的迅雷也已经出售了相关业务,京东在这方面的尝试,结果可能并不会太美好。
而国内的几大互联网巨头的布局方向和落地案例均出现不同程度的重叠,京东除了面对内部业务方向选择的挑战,还要面对外部阿里、腾讯等大公司类似业务的竞争挑战。链行动会持续关注京东后续落地布局和案例。
文章标题:链行动之大公司(三)——京东部署联盟链 角逐区块链企业级服务市场
文章链接:https://www.btchangqing.cn/266477.html
更新时间:2021年05月26日
本站大部分内容均收集于网络,若内容若侵犯到您的权益,请联系我们,我们将第一时间处理。