沃顿商学院与世界经济论坛合作,编写并发布了这篇关于DeFi的研究报告,讨论了DeFi的基本属性、生态系统和未来发展机遇。
原题:“DeFi——去中心化金融的新世界——沃顿商学院和世界经济论坛报告(PDF)”
文章:沃顿商学院和世界经济论坛
最近,作为世界第一商学院,沃顿商学院与世界经济论坛合作,准备并发表了一份长达20页的关于DeFi的研究报告。该报告题为“DeFi超越炒作-去中心化金融的新兴世界”,大意是“DeFi超越炒作-去中心化金融的新兴世界”。
沃顿商学院是世界第一商学院,世界经济论坛(达沃斯)是世界经济领域**影响力的机构。这两个机构在商界有很大的影响力。
此次合作发布了DeFi的研究报告,可以说是DeFi的成功退出。
看完报告,我觉得这是一个非常好的材料,可以从加密圈/区块链圈/DeFi圈等现有圈子之外观察DeFi的世界。
以下是报告的简要预览:
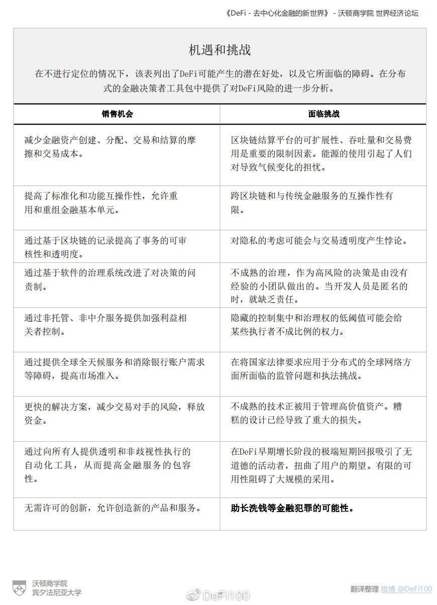
DeFi面临的机遇与挑战


报道还介绍了Uniswap、sushiswap、compound、SNx、SXM等曲目的活动。
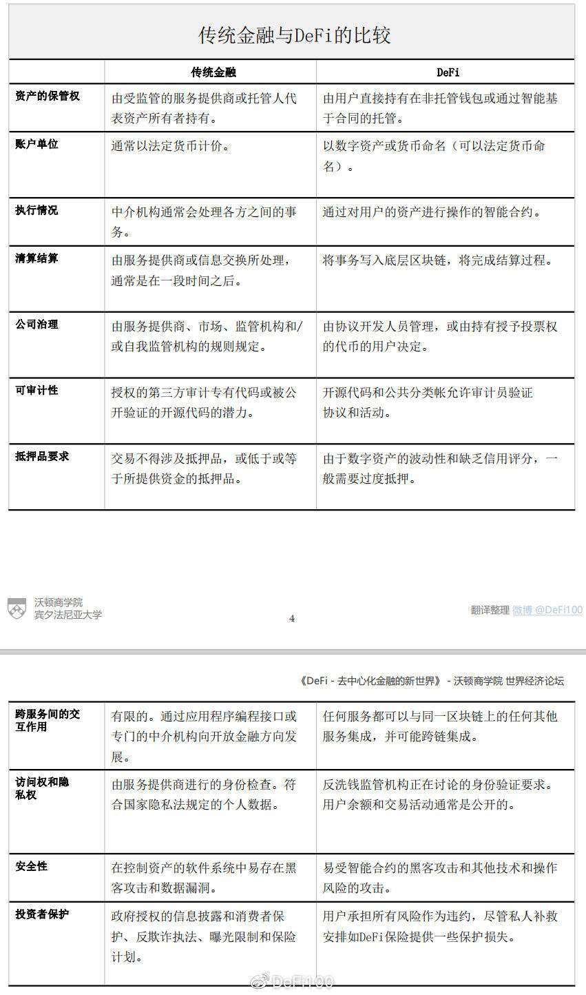
DeFi与cefi的区别

在**两章中,报告跟踪了正在进行的DeFi模块化投资组合创新的新发展

总的来说,报告对DeFi的未来是非常积极的。
正如报告标题“DeFi超越炒作——去中心化金融的新兴世界”所示,这种转变如下:
传统人们对加密和DeFi世界的认识,一开始总是停留在“炒作”的层面。由于各种货币价格的迅速上涨,大多数人开始关注这一新兴领域。
经过深入研究,许多有识之士开始意识到DeFi的巨大潜力,如本报告中提到的“效率、透明度、创新和金融包容性”。
那么,在进一步体验和使用了DeFi的产品和平台,了解了区块链的原理和DeFi的内涵之后,我们自然会得出这样的结论:
Defi是去中心化金融的新世界!
文章标题:沃顿商学院和世界经济论坛的报告:defi超越了炒作,一个分散金融的新世界正在出现
文章链接:https://www.btchangqing.cn/268589.html
更新时间:2021年06月12日
本站大部分内容均收集于网络,若内容若侵犯到您的权益,请联系我们,我们将第一时间处理。