“区块链第一股”年报难产:5年收入过亿是真的吗原实际控制人对几家重点客户的“奇怪”担保
年报难产、交换怒火、被立案调查。。。当这个概念盛行时,曾经追求“区块链第一股”的投资者可能没有想到,这家公司会沦为“一地鸡毛”。
易观股份(600093,SH)目前停牌,除了已经暴露出的问题外,公司是否埋下了诸多“地雷”?外界很难知道。
曾为投资者描绘美好蓝图的公司原实际控制人、曾跻身云南富豪前五名的冷天辉一家,逐渐退出易观股份。现在,给云南国有资产留下了许多问题。
5月18日,上海证券交易所对公司及全体董事、监事、**管理人员未在法定期限内披露2020年年度报告和2021年一季度报告进行了谴责。
事实上,易观股份年报难发的直接原因就是回信率低。那么,是不是因为一些客户不配合财务报告?值得注意的是,一直以来,easysee的客户都相当“神秘”。即使他们收到询价信,公司也不会以保密为由透露。
近日,《每日经济新闻》记者以调研员的身份对此进行了实地考察。从2015年到2019年上半年,很容易看到公司的一些重要客户。此外,记者赴云南调查发现,过去易观股份的主要客户与冷天汇的控股企业有着纵横交错的联系,股权和人员的交集众多而复杂,而许多公司客户被怀疑是由云南另一个富人控制的。
这不禁让人更加困惑:谁控制着这些大客户关系到易观往年数十亿的营收?在这些交易背后,公司原实际控制人冷天辉扮演着怎样的角色?这些收入的真实性是什么?
……
就上述问题,《每日经济新闻》记者还致电易观股份并发来采访提纲,“针对采访稿中提出的问题,公司高度重视并进行了梳理和检查。目前,证监部门也已对公司立案调查,公司将配合监管部门的调查,根据监管部门的调查结果和公司的梳理情况,依法履行信息披露义务。”易观股份相关人士表示。
需要强调的是,时至今日,易观股份已不再由冷天辉控股。2018年10月,云南滇中实业发展集团有限公司(以下简称滇中集团)成为易观控股股东。之后,云南产业投资集团和滇中集团、云南产业投资军阳和云南九天分别完成了股权转让。2020年8月24日,公司控股股东变更为云南工业投资集团,实际控制人变更为云南省国资委。去年8月24日,董事会、监事会选举和**管理人员任命工作完成。记者主要调查了易观在2019年上半年之前的重要客户,他们的业务往来发生在云南产业投资集团成为控股股东之前。
答案就在眼前。
“区块链第一股”背后:
未公开的神秘客户群
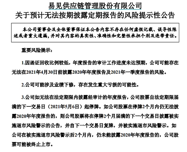
4月28日,易观股份公告称,由于多个会计科目的回函比例较低,部分回函比例未达到回函总额的20%,可能无法如期披露2020年年报和2021年一季度报告,而且可能涉及业绩下调,因此存在重大亏损风险。

图片来源:公司公告截图
1月30日,公司披露,预计2020年公司业绩将减少5.36亿元,至5.86亿元,同比下降60%以上。
易观股份年报中的难产引起轩然**。4月28日,上海证券交易所尽快发出询价函;两天后,云南证监局作出决定,责令上市公司改正;5月14日,中国***对一家上市公司涉嫌信息披露违规立案。
5月即将结束,公司年报仍不见踪影。5月18日晚,易软件董事长、董事、独立董事、监事、秘书等18人受到上海证券交易所的谴责。此外,时任董事局副主席的邵玲也对年报的财务部分表示反对。
一位注册会计师表示,向客户和供应商发函是审计核实的重要手段之一。事实上,去年11月,四川证监局曾指出益健股份内部控制存在缺陷,“贵公司部分保理客户对应的基本业务和买卖合同高度相似,不同保理客户的交易对手高度相似,而交易对手的质量与采购业务规模不匹配,部分保理客户可能被同一企业控制或存在关联关系。”

易于查看的共享;图片来源:记者徐帅摄
益健曾被命名为合家,2012年左右被冷天辉收购,后更名为益健供应链管理有限公司,几年前,冷天辉逐渐退出。如今,益健股份不再由冷天辉控股。2018年10月,滇中集团成为易观控股股东。之后,云南产业投资集团和滇中集团、云南产业投资军阳和云南九天分别完成了股权转让。2020年8月24日,公司控股股东变更为云南工业投资集团,实际控制人变更为云南省国资委。
易观股份作为曾经的“区块链龙头股”,曾因其区块链业务而被称为区块链第一股。正是因为区块链主题的紧密性,以及公司对区块链业务的描述“高高在上”。2019年,易观股份全年股价涨幅超过80%。
近年来,易观股份真正的主营业务包括供应链管理、保理业务和信息服务业务。其中,供应链管理业务主体为云南滇中供应链管理有限公司、贵州益健供应链管理有限公司、贵州益宏供应链管理有限公司;保理业务主体为深圳滇中商业保理有限公司。,信息服务业务的主要收入来源为深圳市融时代科技有限公司和一建天舒科技(北京)有限公司。

图片来源:公司2019年年报截图
公司年报显示,公司收入主要来源于供应链管理业务,近年来占收入的90%以上,但该业务毛利率较低,2019年仅为0.71%,保理和信息服务业务毛利率较高,2019年将分别达到73.35%和93.46%。
EasySoft的供应链管理服务主要为其上游供应商和下游客户提供供应链管理和服务。高毛利保理业务是供应商将核心企业的应收账款转移给保理公司,由保理公司提供贸易融资、应收账款管理、信用风险控制等综合服务。卖方根据买卖双方形成的应收账款,将应收账款转让给保理公司,保理公司向卖方支付保理款。到期日后,买方向保理公司支付相应款项,保理公司收回保理款项。
鉴于如此高的毛利率,易观股份的客户和供应商屡遭质疑。值得注意的是,易观股份在查询公司2019年半年报时,并未以与客户签订《商业秘密保密协议》为由披露保理客户公司全称。此后,上市公司未披露相关供应商和客户。
此前的年报中,公司也没有披露主要客户和供应商的具体名称,这相当神秘。不过,《每日经济新闻》记者注意到,在债券评级跟踪报告中,公司披露了2015年至2018年的主要客户和供应商。
公开资料显示,经过对2015年至2019年上半年几只易观股份的重要客户的调查,发现相关交易背后存在着很大的玄机。
Tuxin business,主要客户:
与上市公司子公司联合承包工程?
2017年和2018年,曲靖土信商贸有限公司(以下简称土信商贸)是易观股份供应链管理业务前五大客户,对应销售金额分别为9.14亿元和11.16亿元,占比分别为5.36%和7.33%。同时,土新业务是2017年第四大供应链管理业务供应商之一,采购金额10.73亿元。
但在易观发行的2017年、2018年年报及2019年非公开债券后续评级报告中,未提及土新商贸为关联方。
工商资料显示,土新商贸第一大股东为朱明牌。根据公司2017年和2018年年报,公司当时唯一的股东是唐江红。
土新商贸位于曲靖市越州镇云南曲靖越港控股集团有限公司(以下简称越港控股)物流管理服务公司三楼3号。5月12日,《每日经济新闻》记者来到位于月洲镇的月岗控股。粤港控股工业区是典的老工业企业。生活区、职工医院、学校一应俱全。这些建筑具有时代感。
物流管理服务公司在粤港控股物流管理部对面。除了一些房间改成了宿舍外,许多房间都是空的。粤港控股物流管理部的一位工作人员告诉记者,土新企业只在这里登记了一个地址,“当时安排了一个网站,而且(工商局)看了一下,然后就没关系了。”

粤港控股物流管理服务公司;图片来源:记者徐帅摄
土新贸易租赁了粤港控股的部分工厂,主要生产焦炭。该工作人员称,土新营业厅位于岳钢控股第一煤化工厂。
距生活区几公里外是云南曲靖麒麟煤化工有限公司第一煤化工厂,然而,记者前去了解到,(土新商贸)已经不在这里,将于2019年9月离开,说朱明培是土新商贸的法定代表人。在昆明的总公司,现在工厂里没有土新人。

云南曲靖麒麟煤化工有限公司,曾被土信商贸租赁
图片来源:记者徐帅摄
此外,朱强和粤港控股物流管理部的工作人员提到,土新企业之所以没有租用这家工厂,是因为它没有与竞拍者竞争。据物流管理部工作人员介绍,土新业务是2015年租赁的,而朱强表示,公司已经工作两年多了,所以对应的时间是2017年(租赁),2019年上半年易观股份的主要客户不包括土新业务。
朱强认为,当时承包的不是土新商贸,而是滇中供应链的结合,滇中供应链是主要投资方,“主要承包方是滇中供应链,滇中供应链带来了(土新商贸),进一步说当时,这家煤化工企业是由土新商贸和滇中供应链共同承包的。
不过,朱某并没有写下滇中供应链公司的全称。记者发现,云南滇中供应链管理有限公司与云南滇中创兴供应链管理有限公司的简称可以匹配。2017年,时任公司董事长的冷天青担任云南滇中供应链管理有限公司执行董事;云南滇中创兴供应链管理有限公司由云南滇中实业发展集团有限公司(以下简称滇中实业)与云南滇中实业发展集团有限公司(以下简称滇中实业)共同投资,于2018年成立,持股比例为30%。
值得注意的是,《每日经济新闻》(以下简称NBD)记者搜索了土新商贸2016年和2019年年报中登记的联系电话,对应的信息是张成伟。在与张成伟的对话中,他自称是易观股份的工作人员
NBD:你是土新商行的吗?
张成伟:你打错电话了。
NBD:为什么你的电话号码在土新商业年报上有登记?
张成伟:我以前和他们有业务合作。估计他们在我这里登记了。
NBD:你是哪家公司的?
张成伟:我是易赛人。
NBD:你和他们公司还有合作吗?
张成伟:现在不行。估计几年前,两三年前,就和他们有过煤炭供销合作。
NBD:冷天会和土新业务有关系吗?
张成伟:我不这么认为。我记得他们的法人(编者按:法定代表人,下同)应该是朱某。股东似乎也不是朱。也是朱校长。反正我联系他们的时候,他们的法人姓朱,股东姓朱。在我联系他们之前,是朱总经理。

益健与2018年供应链管理业务客户土新商务关系图
今年4月14日后,土新的业务联络人已由张成伟改为魏彦林。
《每日经济新闻》记者发现,富源县嘉虹运输有限公司(以下简称“嘉虹运输”)的股东是魏彦林。公司2020年年报的工商注册电话与云南工头动力配煤五德煤矿有限公司相同,后者由云南工业投资集团动力配煤有限公司(以下简称动力配煤)控股。嘉鸿交通2020年年报的工商注册电话和电子邮箱与云南弓头动力配煤武德煤矿有限公司2020年的工商注册电话和电子邮箱相同,通讯地址为富源县大河镇。
嘉鸿交通持有富源润泰商贸有限公司(以下简称富源润泰)75%股权,该公司位于富源县大河镇白马村委会大田湾。大田湾也是云南工头动力配煤武德煤矿有限公司的注册地址。
记者搜索了嘉虹交通2020年年报的注册电话,发现其名字叫魏×林,之后记者拨通了电话,对方承认是土新企业。他说,他认识冷天辉,但他并没有经营土新企业的合作业务。他没有回应是否是魏延林。
此外,在土新商务2015年年报中,除朱明牌外,宋德林是公司的另一股东。工商信息显示,宋德林是贵州益健供应链管理有限公司总经理,是益健股份有限公司的全资子公司。
土新商贸与上市公司的子公司共同承包了该项目,其年报历史登记电话是易观股份的员工。此外,土新商贸目前的联络对象是动力配煤控股公司。动力配煤是易赛的关联方,云南九天持有易赛43.2526%的股权,冷天辉持有易赛51%的股权。
如何解释土新商业背后的关联?
冷天辉为几个主要客户的债务提供担保;
其中一家客户所在地的一名员工叫老板冷天辉
很多人对冷天辉这个名字并不陌生。他在宣威开始采煤,最终在云南发家致富。据《中国经营报》报道,冷天辉25岁时创办了云南九天投资控股集团有限公司(以下简称云南九天)。煤炭批发是他最重要的业务,除了水电开发和房地产。
《每日经济新闻》记者调查发现,历史上大部分股权变动关系股的主要客户是动力配煤或高管、或股东、或监事。此外,持有易观股份的客户被指被冷天辉控制,而持有火电配煤10%以上股份的股东和高管则承包了该项目。
记者注意到,沾益三鑫煤业有限公司(以下简称三鑫煤业)是2018年易赛知名的保理客户,对应保理收入7500万元,占比11%。三鑫煤业位于曲靖市沾益区白水镇,距镇中心约3公里。5月13日,记者来到三鑫煤业。那天,有卡车在公司门口等着拉煤。

三鑫煤炭的位置;图片来源:记者徐帅摄
工商信息显示,三鑫煤业第一大股东为陈顺飞,法定代表人、总经理为李荣章。但在三新煤业二楼的办公室里,一位工作人员说这里没有陈顺飞。
“三新煤业的法人是李荣章,但大老板一定是冷天辉。因此,李荣章要么有股份,要么(三新煤业)只是李荣章名下的一家企业。这很正常。”一位从三鑫煤业拉货的司机说,三鑫煤业被敖成光租了。
在三鑫煤业一楼的办公室里,一位女工作人员还说,三鑫煤业的老板是冷天辉,而敖成光租住在这里“我没看到这么冷的天气。我也没见过李荣章。”这名工作人员自称是奥成光的负责人,另一名卡车司机说她是奥成光的会计。该工作人员还表示,“我们拉煤名单上没有三鑫煤业的名字,这和他们没有关系。敖成光出资买下了三鑫煤业的工地。”
敖成光是谁?齐心宝信息显示,3家公司高管与敖成光同名,包括宣威中泰能源股份有限公司(以下简称中泰能源)原高管,以及动力配煤股东和董事。

易建与2018年**保理客户三鑫煤炭关系图
记者查询了涉及三鑫煤业的民事判决书,注意到冷天辉和云南九天为自己的债务提供了担保。该民事判决书于2019年3月29日作出,文中称,2018年1月17日,中信银行与三鑫煤业签订《人民币流动资金借款合同》,约定中信银行向三鑫煤业提供2.38亿元贷款。同年1月18日和8月8日,云南九天、云南盘星房地产开发有限公司、冷天辉、赵立贤分别与中信银行签订了《担保合同》,承诺对三鑫煤业上述合同产生的全部债务承担连带担保责任。
此外,易赛的另一大客户宜良县茂翔工贸有限公司(以下简称茂翔工贸)也因贷款纠纷被冷天辉担保。
判决书显示,茂祥工贸向中信银行借款9316.34万元,到期日为2018年3月8日;贷款4905万元,到期日为2018年6月23日,茂翔工贸未按合同约定履行还本付息义务,云南九天、冷天汇未按合同约定履行连带担保责任。这种交叉违约也导致了三鑫煤业的贷款提前到期。
易观股份有限公司2017年债券后续评级报告显示,茂翔工贸为2015年上市公司第三大供应链管理业务客户,涉及金额4.75亿元。
记者进一步深入茂翔工贸,注意到公司的监事是陈凡,还有一个叫陈凡的人是动力配煤的监事。师宗顺源投资有限公司(已注销)的执行董事之一也叫陈帆,动力煤持有该公司70%的股权。
易观发布的2019年非公企业债券后续评级报告显示,中泰能源是易观2018年商业保理业务第四大客户,涉及金额4700万元。易建2016年半年报显示,应收账款对中泰能源期末余额11.27亿元。在益健对2019年半年度报告审核询价函的回复中,前十大保理应收账款之一为宣威市**有限公司,期末余额为4.07亿元,显示无关联。
中泰能源2016年年报显示,高勇、单德堂分别出资1140万元、余少普1210万元、敖成光510万元。高勇为中泰能源法定代表人,余少普、敖成光为**管理人员。值得一提的是,高勇、于绍普、陈凡、敖成光分别持有易观股份关联方动力配煤10.38%的股权。
如今,中泰能源的第一大股东是高博,持股比例为71.5%。公司注册地址为曲靖市宣威市葛义镇中村村委会。

中村煤矿;图片来源:记者徐帅摄
葛义镇是宣威的一个乡镇,距宣威30多公里。记者来到中村时,并没有找到中泰能源。在中村,有一个**的中村煤矿。记者前往中村煤矿询问。两名工作人员均未听说高博和中泰能源。一份常住户口登记表显示,家住宣威市中村煤矿生活区的高波有个谐音。但在生活区,记者也没有发现“**”。
此外,顾明友还是动力配煤总监。2014年6月9日前,顾明友为黔西南桐城工贸有限公司(以下简称黔西南桐城)的法定代表人、负责人。公司2013年年报显示,贵州图南矿业(集团)有限公司为公司唯一股东,随后退出。贵州图南矿业(集团)有限公司原两大股东为动力配煤和云南九天。
事实上,黔西南同城是易观2018年第二大保理客户,涉及保理收入7400万元。在2015年年报中,黔西南桐城是易观股份第二大应收账款单位,涉及往来款3.27亿元。
《每日经济新闻》记者拨通了黔西南州桐城工商信息的注册电话,对方表示,“与冷天辉无关。顾明友以前是股东,后来卖给了别人。”
但令人不解的是,陈玲萍是黔西南桐城的法定代表人和60%的股东。易观股份有限公司下属的云南滇中供应链管理有限公司的联络员也叫陈玲萍。
事实上,易观股份周边相关客户与动力配煤的直接巧合不止于此。如三新煤业2014年的法定代表人是唐江红,土新商贸原**管理人员、原股东的姓名也是唐江红。云南派德贸易有限公司历史股东中也出现了唐江红和朱明沛的名字,根据公司2018年年报,唐江红和朱明沛是公司的两大股东。云南派德商贸有限公司工商资料登记电话与动力配煤相同。与上述固定电话相同的企业还包括昆明禾考商贸有限公司,根据其2019年年报,云南派德商贸有限公司是其唯一股东。
有意思的是,昆明禾考商贸有限公司2016年和2017年的工商登记电话与益健工商信息2019年年报中的工商登记电话相同,均为“1596944xxxx”。通过信息查询,发现手机对应的名字是“四海”,2021年昆明禾考商贸有限公司的联系人也叫“文四海”;昆明禾考商贸有限公司2018年年报电话与益健股份有限公司昆明分公司、云南益健文宇科技有限公司2019年年报注册电话相同,云南益健文宇科技有限公司为益健股份有限公司的子公司。

易观股份原实际控制人冷天辉与上市公司重点客户的关系
如果本文提到的冷天辉是同一个人,那么他为易赛的几个重点客户做过债务担保,有的企业有上市公司关联方动力配煤的背景。这些是否构成关联方交易?上市公司需要进一步解释。
如上述关联交易成立,一位律师表示,需要追溯调整,“如未及时披露,需按照公司制度进行补充审议和公开披露。涉及前期会计差错的,还应当对财务报表进行追溯调整。”上海新谷律师事务所律师王怀涛说。上海汉联律师事务所宋一新律师也表示,应该进行追溯调整。
易观股份的神秘客户背后:
云南又一个有钱人
一开始,2015年以来,易建供应链中的部分采购商、客户和保理客户指向了云南黄渤控股的另一家富商企业。
其中,上海东滩国际贸易有限公司(以下简称东滩贸易)为2016年易赛第三大保理客户,保理收入4032.87万元;2017年为第二大保理客户,保理收入6600万元。
2017年,上海远昌国际贸易有限公司(以下简称远昌贸易)为公司第三大保理客户,相应收入4500万元。上海金隅国际贸易有限公司(以下简称金隅贸易)是第四大客户,对应保理收入4400万元。
2018年,云南月坛矿业有限公司(以下简称月坛矿业)是易观供应链管理业务第五大供应商,涉及金额6.08亿元。2016年为易观第五大保理客户,保理收入2121.73万元。
从股权关系看,月坛矿业第一大股东为东滩贸易。
东滩贸易的法定代表人和唯一股东是杨静。月坛矿业的法定代表人、总经理、执行董事为张龙。如今,裕贸的原监事、原股东也叫张龙,其原股东、原法定代表人也叫杨静。
需要注意的是,有一家企业名叫云南德宏振荣农业科技发展有限公司(已注销,以下简称德宏振荣)。原德宏振荣董事黄仁军与金隅贸易法定代表人、执行董事黄仁军同名。
此外,据德宏振荣2016年年报显示,东滩贸易和元昌投资集团有限公司(以下简称元昌投资)分别认购2000万元和3000万元。黄波、黄仁军是德宏振荣的**管理人员,黄波是公司的法定代表人。在黄渤逐渐退出后,张龙和杨靖成为德宏振荣的新任董事。
通过对这些重叠的名字进行比对,如果上述同名人士是同一个人,可以看出黄渤和他的元昌与易观股份的主要保理客户关系密切。
《每日经济新闻》记者注意到,St胡克此次重大资产重组也被称为黄渤的身影,而St胡克披露了自己的身份。St胡克2019年宣布,计划收购昆明商贸供应链*股权。St胡克在相关交易方案(二审稿)中称,黄渤出生于1987年5月,曾任云南省工商联常委、云南省青年企业家商会副会长。

图片来源:St哈克交易计划(二次修订)截图
于是,当时“黄渤”的都城地图就暴露了出来。当时,他持有元昌投资*股权、云南聚麦商贸有限公司(以下简称云南聚麦)*股权、云南红石企业管理有限公司(以下简称云南红石)*股权、元昌贸易*股权、云南红石企业管理有限公司*股权。,有限公司(以下简称云南红石)本公司间接持有云南昆明投资供应链管理有限公司(以下简称昆明投资供应链)49%股权和上海滇中实业发展有限公司(以下简称滇中实业)49%股权。
记者还发现,月坛矿业2016年年报注册电话与云南红石相同。搜索对应的微信,微信名为龚伯明,与元昌投资监事同名。
元昌贸易的两大股东是元昌投资和黄渤。元昌投资与黄渤共同持有云南醉迈股权。云南聚美是2015年和2016年易观供应链管理业务前五大客户,对应销售收入分别为9.87亿元和5.51亿元。
同时,昆明交易供应链也是易观股份的重要客户。2019年上半年,昆明贸易投资有限公司供应链对益健股份供应链管理业务贡献22.6亿元;2018年,金额16.25亿元;2017年为13.44亿元;2016年为7.9亿元。
根据上述修订草案,黄渤投资昆明交通投资供应链的过程为:云南红石投资昆明交通投资供应链2.94亿元,资金最终来源为黄渤自有资金。黄波的父亲和其他家庭成员从1993年开始经商,积累了一定的资金。此外,黄渤还通过投资房地产等领域积累了一定的资金。上述资金通过黄渤、黄渤之父黄长云、黄渤控股企业元昌转给黄渤控股的云南聚麦,云南聚麦将资金借给云南红石投资。
事实上,大客户元昌贸易与当时易赛的第二大股东电中实业共同投资了电中实业。滇中实业监事孙荣红与云南聚麦经理同名。

多家上市公司大客户直指“黄柏”
云南省公共资源交易中心信息显示,滇中实业拟以1.09亿元的转让底价转让滇中实业51%的股权。上市截止日期是去年12月3日。

昆明交投供应链有限公司办公楼;图片来源:记者徐帅摄
《每日经济新闻》记者调查发现,昆明投资供应链上,云南左迈、月坛矿业、元昌投资的历史地址相对较近,均位于滇池度假区中天融宇社区。昆明商贸投资供应链位于中天融宇17号楼2单元1001号;2016年7月5日后,云南聚麦将地址变更为17号楼2单元1002号;2019年8月13日变更前的月坛矿业地址为中天荣宇社区5号楼10层1002号;元昌投资位于中天融宇小区34号楼1201号。第二次修改中,黄渤的地址在中天融宇17号楼2单元10楼。
5月17日,记者来到中天融宇社区。现场看到,17号楼2单元10楼整层是昆明交通投资供应链的办公场所。记者想问这是不是云南居美的住处,但昆明交通投资供应链的工作人员没有直接回答。相反,他们要求解释他们的意图并颁发证书。

昆明交通投资供应链公司;图片来源:记者徐帅摄
云南聚麦目前的住址是双河湾星之源4号楼604号,距中天融宇社区仅2公里左右。
“我们以前和他们合作过。他们将向滇中供应链发送确认函。我们对每个问题都有一个和解。”云南迪格迈的工作人员表示,公司(最近)没有收到确认函,她表示是否是审计机关邮寄到以前的地址,地址不对。

元昌投资的注册地址为私人住宅;图片来源:记者徐帅摄
元昌投资的注册地址为私人住宅。当记者查询到月坛矿业目前的地址时,相关工作人员表示,应该向他们询问易观股份(易观股份)的相关问题。
综上所述,上述易观股份大客户的老板可能就是云南富豪黄波。如果他们是同一个人,根据新派的相关规定,需要合并披露。如果不披露,则可能存在股份信息披露方面的问题。
但在易软件年报困难的背后,相关信件难以回复。这些大客户参与了吗?很难知道。但现在,仍有许多问题需要上市公司来回答。
就上述问题,《每日经济新闻》记者致电易观股份并发来采访提纲,“针对采访稿中提出的问题,公司高度重视并进行了梳理和检查。目前,证监部门也已对公司立案调查,公司将配合监管部门的调查,根据监管部门的调查结果和公司的梳理情况,依法履行信息披露义务。”易观股份相关人士表示。

记者注:如果隐藏的关联关系属实,易观股份需要进一步解释
由于市场上的“区块链”,该公司在资本市场上享有盛誉。在鼎盛时期,易观股份也是一家市值超过200亿元的公司。现在年报“难产”,一旦成长股一路走低,受伤的还是中小投资者。
长期以来,很少有媒体或审计机构看透易软件的客户。在历史年报中,易观股份也“隐瞒”了客户的名字。幸运的是,还有其他通过其他渠道发布的公告,可以找到上市公司客户群体的线索。然而,深入调查可以发现,在潜在关系时期,客户关系是复杂的,这是相当令人震惊的。
太多的巧合和太多难以解释的事情。是时候让易观坦诚面对这些潜在的关系了。
在注册制时代,信息披露是重中之重,可疑客户关系的披露不应过于拥挤。
记者:徐帅;实习生范倩倩
编辑:魏冠红
视频编辑:朱兴云
文章链接:https://www.btchangqing.cn/275270.html
更新时间:2021年06月07日
本站大部分内容均收集于网络,若内容若侵犯到您的权益,请联系我们,我们将第一时间处理。