6月11日,第十三届陆家嘴论坛(2021)上海召开,中国人民银行数字货币研究所所长穆长春在“经济金融的数字化转”分论坛上,对数字人民币的钱包体系作了分享,并再次强调了数字人民币与第三方支付的关系。
他表示,数字人民币钱包是数字人民币的载体,是在中心化管理、统一认知和实现防伪的前提下,央行与运营机构采用共建、共享方式开发钱包生态平台,对钱包进行管理并对数字人民币进行验真,并实现各自视觉体系和特色功能。
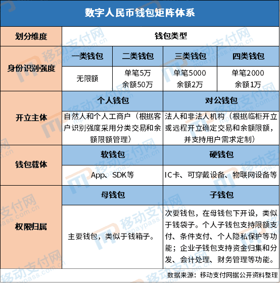
而根据不同的维度划分,数字人民币钱包有各种不同的类,比如分级限额的不同等级钱包、不同主体开立的个人和对公钱包、不同载体的软硬件钱包、不同权属划分的子母钱包等等。通过这些钱包组合,形成了数字人民币的钱包矩阵体系。

穆长春还表示,央行还与运营机构开发了基本支付功能组件,利用智能合约实现时间条件、场景条件、角色条件触发的条件支付功能,比如对于单用途预付卡的资金管理功能,避免出现卷款跑路等风险。
另外,在讨论环节,他还再次强调了数字人民币与第三方支付的关系,数字人民币和第三方支付是两个维度的事情,两者不是竞争和取代的关系。数字人民币是钱,是工具,钱包是载体,是基础设施。数字人民币钱包和其他钱包一样,都是基础设施,是载体。第三方支付作为载体、作为基础设施功能没有发生变化,依然可以作为数字人民币的载体。
他表示,目前网商银行联合支付宝和微众银行联合腾讯都是前期已经确定的运营机构。其中微众银行和网商银行提供数字人民币兑换流通服务,微信支付、支付宝继续承担作为一个钱包的金融基础设施职能,参与数字人民币流通的过程。
以下为发言全文:
尊敬的王行长、潘行长、各位线上线下嘉宾,女士们,先生们:
下午好!很荣幸受邀参加本届陆家嘴论坛。本场论坛主题是“经济金融的数字化转”,今天是上海数字人民币试点“五五欢乐购”活动的红包发放日,这次活动有效报名人数近200万人,中签人数35万人,在这里我们要恭喜这些中签的用户。可能有些用户看到各种各样的数字人民币钱包,会搞不清楚它们的功能和用途,所以,今天我就来介绍一下数字化转过程中大家钱袋子的转——数字人民币钱包。
数字人民币钱包是数字人民币的载体。在中心化管理、统一认知和实现防伪的前提下,我们和各运营机构采用共建、共享方式开发钱包生态平台,对钱包进行管理并对数字人民币进行验真,并实现各自视觉体系和特色功能。通过建设数字人民币钱包生态,实现数字人民币线上线下全场景应用,满足用户多主体、多层次、多类别、多形态的差异化需求,确保数字人民币钱包具有普惠性,避免因技术素养或依赖通信网络等带来的使用障碍。
根据不同的维度划分,数字人民币钱包有以下几种类:
1. 按照客户身份识别强度分为不同等级的钱包。
运营机构对客户进行身份识别,并根据客户身份识别强度对数字人民币钱包进行分层管理,根据实名强弱程度赋予各类钱包不同的每笔及每日交易限额和余额限额。**权限的四类数字人民币钱包属于匿名钱包,余额限额1万元、单笔支付限额2000元、日累计支付限额5000元。仅用本人手机号码就可以开通,体现了数字人民币可控匿名的设计原则。如果你要支付超过2000块钱买件东西,可以升级钱包,上传本人有效身份证件信息及绑定银行账户信息,比如说,升级到二类钱包后,你的钱包余额上限就会变为50万元,单笔支付限额升至5万元、日累计支付限额10万元。
2.按照开立主体分为个人钱包和对公钱包。
自然人和个体工商户可以开立个人钱包,按照相应客户身份识别强度采用分类交易和余额限额管理;其他法人和非法人机构可开立对公钱包,并按照临柜开立还是远程开立确定交易和余额限额,钱包功能可依据用户需求定制。
3.按照载体分为软钱包和硬钱包。
软钱包有移动支付APP和以软件开发工具包(SDK)提供的服务;硬钱包有IC卡、可穿戴设备、物联网设备等。比如我们面向老年人推出加载健康码功能的硬钱包产品,提供安全便捷支付功能的同时,还可以便利老年人疫情防控下的日常出行。
4.按照权限归属分为母钱包和子钱包。
钱包持有主体可将主要的钱包设为母钱包,并可在母钱包下开设若干子钱包,个人可以通过子钱包实现支付场景的限额支付、条件支付和个人隐私保护等功能,比如说你想藏个私房钱什么的,也可以进行亲属赠予功能的管理;企业和机构可以通过子钱包来实现资金归集和分发、会计处理、财务管理等功能。
以上维度的钱包不同的组合,就形成了数字人民币的钱包矩阵体系,在此基础上,我们与指定运营机构共同开发基本支付功能组件,利用智能合约实现时间条件、场景条件、角色条件触发的条件支付功能,比如说,对于单用途预付卡的资金管理功能,避免出现卷款跑路等风险。指定运营机构、其他授权机构可以进一步开发复杂的支付/金融产品,构建钱包生态平台,以满足多场景需求并实现特色功能。
今天时间关系,就简要介绍这些,谢谢大家。
文章标题:穆长春详解数字人民币的钱包矩阵体系
文章链接:https://www.btchangqing.cn/280228.html
更新时间:2021年06月12日
本站大部分内容均收集于网络,若内容若侵犯到您的权益,请联系我们,我们将第一时间处理。