撰文: Chris McCann,风投基金 Race Capital 联合创始人
编译: Perry Wang
原标题:加密资产不是洪水猛兽,读懂 DeFi 基础架构基本特质与变革潜力
去中心化金融 (DeFi) 正在重新定义金融的未来。支持金融应用的底层基础架构也正在发生重大转变,正在改变我们对许可和控制、透明度和风险的看法。
DeFi 是一个发展中的市场板块,区块链技术、数字资产和金融服务在这一领域交叉。根据DeFi Pulse的数据 ,在 DeFi 应用中锁仓的数字资产价值从 2019 年的不到 10 亿美元,增长到 2020 年的超过 100 亿美元,并在 2021 年一度超过 800 亿美元 ( 链闻注:DeFi Pulse 统计的 DeFi 协议范围有限,实际上 DeFi 协议的总锁仓量在 2021 年峰值超过 1200 亿美元;为保持数据的一致性,特保留原文中 DeFi Pulse 的数据) 。然而,DeFi 应用及其底层基础架构依然处于发展的稚嫩阶段。
本报告的目标是为大家介绍当今赋能 DeFi 应用的「DeFi 基础架构」这一新兴领域。
虽然外界很容易被围绕该领域的夸张宣传和猜测所迷惑,但我在本文中将重点关注 DeFi 应用的关键组件、DeFi 应用与传统金融的主要区别、潜在风险以及这些 DeFi 应用造成的长期影响。
DeFi 应用的主要结构共性
DeFi 应用是没有中央对手方的金融应用。实际上这意味着:您无需通过任何机构 (例如银行) 来访问这些金融应用;相反,用户直接与协议自身之上的程序 (例如智能合约) 进行交互。我强烈推荐大家阅读沃顿商学院出版的关于 DeFi 基础知识介绍的报告,了解 DeFi 入门的更多内容。
沃顿商学院出版的关于 DeFi 基础知识介绍
DeFi 应用的主要类别包括:去中心化交易所 DEX、借贷平台、稳定币、合成资产、保险等。虽然其覆盖范围各不相同,但所有这些 DeFi 应用都有一组主要的共性,包括:
- 使用底层区块链作为核心账本
- 默认开源透明
- 互操作性和可编程性 (可组合性)
- 完全开放,所有人都可以访问 (无需许可)
使用底层区块链作为核心账本
与使用核心银行系统 (Fiserv、Jack Henry、FIS 等) 作为底层记录账本的传统金融应用相比,DeFi 应用使用区块链作为其底层核心账本。
用于构建 DeFi 应用的一些最**的区块链包括:以太坊、Solana和币安智能链BSC等。这些底层区块链存储了资产存入 DeFi 应用的账本状态、存储在智能合约中的所有内容、所有交易和取款。
确保匹配输入和输出的所有核心会计功能都由区块链本身处理,DeFi 应用不需要创建外部系统来对齐账本余额,因为所有交易都可以跨各种区块浏览器进行查询。
此外,与传统金融系统相比,DeFi 没有单独的结算和清算流程。交易处理、清算和结算都在交易广播的同时发生。尽管建议大家等待大约 21 个区块或更多区块,以确保区块链本身的最终性。
默认开源透明
传统金融应用都是封闭源代码、并建立在专有系统之上,相比之下,DeFi 应用通常是完全开源的,并建立在开放的底层区块链之上。
银行业「众多 API」
这带来了三个有趣的特质:
- 可组合性:DeFi 应用本身进行分叉、在混合或可以在许多其他应用中重新使用 (更多详情请见下文) 。
- 透明:鉴于 DeFi 应用是开源, 完全是可审计的,在功能、用户权限和用户数据方面可以准确了解智能合约正在做什么。
- 可审计性:由于底层区块链本身是开源的,整个资金流向是完全可审计的,包括系统中的抵押品、交易额、违约事件等。
传统金融体系具有不透明特质,运行在部分准备金体系之上,容易受到市场冲击,与其不同的是,DeFi 系统是完全透明的且超额抵押,这使得 DeFi 企业能够更有效地度过市场低迷期。
互操作性和可编程性
为了让开发者获得用户的信任,大部分 DeFi 应用都是完全开源的——包括前端和智能合约本身。此外,由于 DeFi 应用都运行在一个通用平台 (底层 区块链) 之上,因此这些 DeFi 应用彼此完全可互操作,并且可以通过编程与生态系统中的任何其他 DeFi 应用一起使用。
这通常被称为 DeFi 的「金钱乐高」或「可组合性」特质。所有这些 DeFi 应用就像单独的乐高积木,可以重新组合,与其他乐高积木一起构建新的东西。
这传统的金融体系形成鲜明对比:
- 基础架构碎片化:传统金融应用不是构建在通用的基础架构之上。
- 应用孤岛化:传统金融应用通常是由一家银行机构专有的。例如,富国银行的所有「金融科技应用」都可以协同工作,但不同的银行机构的应用不能协同工作。
- 对开发者不友好:传统金融应用不迎合其他开发者在其基础上构建服务。
传统的金融体系确实有共通的标准, 然而要在市场参与者之间达成共识极其困难,因为金融机构将软件视为自己的竞争护城河,而不是将产品作为差异化因素。
我们在 DeFi 领域看到如此多创新的**原因之一,是因为系统是可互操作的,它允许开发者生态系统对他们创建的产品和服务有更多的创造性表达。最重要的是,开发者不需要浪费时间重新从零开始,而是可以在通用框架上进行构建,并专注于使自己的产品与众不同。
参考阅读:
《Building with Money Legos》
《Composable Infrastructure as Code: An Introduction to the Maker DeFi Ecosystem》
完全开放,所有人都可以访问
对于传统的金融应用,新用户通常需要经过漫长的上手流程、收入验证、信用检查,甚至是面对面的会谈——只是为了能够使用给定的金融产品。
由于金融机构制定了这些武断的规则,这些上手流程容易产生偏见,包括贷款歧视、拒绝基本银行服务、未经同意开设信贷额度、收取非法费用等。
而使用 DeFi 应用,您只需要一个钱包地址即可与这些系统进行交互。DeFi 应用不需要收入验证,也不需要信用检查,而且在大多数情况下,它们甚至不需要知道除了钱包地址之外的其他信息。
这通常被称为 DeFi 应用是无需许可的。如果您的钱包里有用作交易的资金,您就可以做到。没有任何机构或中介机构会停止或拒绝为您提供服务。无论您的背景是什么或来自哪个国家,DeFi 应用都不会歧视。
这是 DeFi 产品最不被重视的特质之一。
参考阅读:
《This Is What Raci Sounds Like in the Banking Industry》
《DeFi Infrastructure 101 — Overview AMPL Market Landscape》
《The History of Lending Discrimination》
《The Legacy of Raci in the Banking Industry》
《The Racialized Costs of Banking》
《Wells Fargo to pay $175 million in race discrimination probe》
《What Does 「Permissionless」 Mean and Why Does it Matter?》
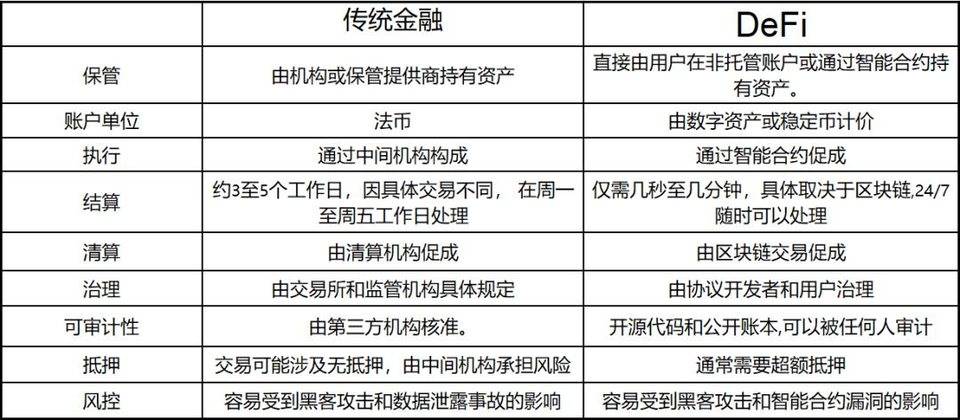
传统 Fintech 基础架构 vs. DeFi 基础架构
下面关于传统 Fintech 应用和 DeFi 应用之间主要技术差异的架构图如下,为简洁起见,我进行了简化:

以下是关于中心化和去中心化金融应用之间一些主要区别的更直接对比图:

DeFi 基础架构 — 市场格局
下面是两个不同 DeFi 生态系统的市场格局图,一个是建立在Solana 生态系统上,另一个建立在以太坊生态系统上。
我之所以选择这两个生态系统作为重点,是为了展示横跨两种不同底层协议构建的 DeFi 应用覆盖面有多广。我个人还相信 Solana 是最引人瞩目的新生第一层 L1 协议,因为它具有高交易吞吐量(每秒 5 万笔交易) 、亚秒级延迟和交易确认时间,以及开发者在 Solana 协议之上构建 DeFi 应用的快速增长壮大的生态系统。
虽然两者结构相似,但每个底层协议都在自身之上构建了生态系统在,而生态系统在很大程度上是相互独立的。下面是对每一层的更深入解释以及它们之间的权衡。

底层 (L1)
底层是核心分类账本身所在的区块链。以太坊是当今最主要的 L1 公链,而 Solana 是最有前途的挑战者,具备更快的交易速度、更高的吞吐量和更便宜的交易费用。
节点基础架构
需要查询永无止境的数据量,确认底层分类帐相关信息,利润检索区块、查找交易、同步数据、写入交易等。在以太坊生态系统中,涌现出来解决这个需求的细分领域,例如Infura、Alchemy等。
而形成鲜明对比的是, Solana 底层分类帐足够快且足够同步,团队可以直接查询 Solana 的远程过程调用 (RPC) 节点——尽管这种情况可能不会永远持续下去。
Layer2 (L2)
在以太坊上,有多种主要用于扩容的 L2 解决方案,因为以太坊本身无法处理所有交易。其中两个有前途的扩容解决方案包括Matic、Optimi等。
在 Solana 上,由于只有一层可以构建,不需要 L2 扩容解决方案,因此不需要专门的集成,也不会出现与处理结算的底层分类账不匹配的情况。
订单簿汇总
Solana 的独特之处在于,有一个名为Serum的 DeFi 项目单独占据了一个额外的层,该项目提供了一个中央限价订单簿 (CLOB) ,供所有构建在 Solana 之上的 DeFi 项目使用。
当新的 DeFi 项目 (DEX、自动做市商 AMM、期权 Options 等) 构建在 Solana 之上时,它们可以从 Serum (https://projectserum.com/#/) 拉取订单并将订单推回 Serum,大大减少大多数新的金融应用面临的冷启动挑战。
对此**的思考方式是将其视为「网络流动性」和「订单管理」系统,Solana 生态系统中的大多数项目都使用该系统。
一个结合 CLOB 和 AMM 的更具创新性例子之一是Raydium(与Uniswapv3 非常相似) 。这些系统的组合使得被动流动性提供者 (LP) 可以使用 Serum 进行主动做市。
DeFi 工具集
无论是从开发者还是最终用户的角度来看,运行这些 DeFi 应用都需要一组通用工具。这些服务没有直接的传统金融类比,但它们包括:
- 钱包:人们用于存储资产和与 DeFi 应用互动的主要交互界面。
- 预言机:DeFi 应用用于参考价格并依据其价格执行交易 (例如,清算) 的链上数据流。
- 区块浏览器和分析工具:区块浏览器等工具旨在让人们可以直接查询区块链账本。在确认交易时这类工具的使用频率很高。
- 稳定币:DeFi 生态系统中使用的两种主要资产包括底层原生协议代币 (ETH 或 SOL) ,以及理想的链上稳定币 (USDC、Dai 或 Pai) 。
- 前端:一个新兴的层,可创建易于使用的前端应用,以同时与多个 DeFi 项目交互,或用于简化交易。这类例子包括以太坊生态系统中的Zapper.fi,或 Solana 生态系统中的Step Finance。
DeFi 应用
DeFi 应用自身由全部可以直接使用的核心金融应用组成,或嵌入加密生态系统中的其他各类应用中。
DeFi 工具类别以太坊例子 Solana 例子
DeFi 基础架构中暂时缺失的板块
在将 DeFi 基础架构与传统金融基础架构进行比较和对比时,去中心化世界中尚不存在的一些板块可能很值得探索。
下面重点介绍几个:
- 消费者金融应用:在传统的金融世界中,消费者通常与消费者金融应用互动,例如 Robinhood、Chime、Transferwise,而不是底层协议本身。DeFi 领域的前端可以大大改进,并在整个消费者体验中发挥更大的作用。总的来说,从消费者的角度来看,大多数 DeFi 应用的 UI/UX 仍然用起来不够顺手。
- 客户关系管理:DeFi 领域还没有真正的客户关系管理概念,通常也不会收集任何数量的消费者数据。虽然从隐私的角度来看是件好事,但更好了解客户也很有价值。
- 通知:在 DeFi 领域中根本不存在通知或警报。在更广泛的层面上,也没有任何与用户沟通的好方法。
- 产品分析:有一些工具可以衡量区块链活动,但不能衡量 DeFi 应用中的参与度。
- 安全:DeFi 产品通常会进行安全审计;然而,没有任何一项安全审计能保证消费者在传统金融世界中习以为常的最常见保护措施。最重要的是,安全审计人员供不应求,因此这是一个很大的瓶颈。
- 交易回滚:在传统金融中,如果您做了个错误,金融机构可以对交易进行回滚。而在 DeFi 领域中没有这种先例。
- 托管:目前,大多数 DeFi 项目都需要从个人钱包出发进行交互。没有托管人即可让你可以与 DeFi 应用交互。
- 开发者平台:加密领域的大多数开发人员都在 L1 协议本身之上进行构建。目前还没有开发者平台或中间件的概念。
- 嵌入式钱包:当前钱包被视为外部服务,没有任何白标钱包产品可以将这些直接嵌入 DeFi 应用本身。目前已经出现了一些新项目,例如 Torus,但目前都还处于襁褓中。
- 身份:传统金融界对 DeFi 的**抱怨之一是用户的匿名性。理想情况下,需要有一种方法可以在继续保障消费者隐私的同时,将不良行为者拒之门外。
金融应用的未来
在与数百位创始人会面并看到各家团队取得的进展之后,有一点我感觉已经非常清楚:DeFi 的创新速度比传统 Fintech 应用快 10 倍。
在传统金融中:
- 底层帐本不是开源的,对开发者也不够友好。
- 目前有很多「银行即服务」应用,但只是为了将底层合作银行包装进对开发者友好的平台中。
- Fintech 应用在监管方面面临众多挑战,而且通常需要多年开发才能发布单个产品。
DeFi 相比之下则截然相反:
- 一切都是开源的,包括账本本身。
- 所有交易都是公开的。
- 一切都是从开发者在协议之上构建应用的角度构建的。
- 新的 DeFi 应用在数周内构建完成和发布,而不需要数年。
- 我们 Race Capital 相信 DeFi 开发者将**性改变金融世界的运作方式。我们非常看好 DeFi 基础设施堆栈和社区。
非常感谢 Bartosz Lipinski、Kas Vardhanabhuti、George Harrap、Dylan Macalinao、Anmol Singh、Edith Yeung 和 Kim McCann 对本文的审读和反馈意见。
利益相关声明:作者是 Solana Labs 的种子轮投资人。
文章标题:Race Capital带你读懂DeFi 基础架构基本特质与变革潜力
文章链接:https://www.btchangqing.cn/291822.html
更新时间:2021年07月14日
本站大部分内容均收集于网络,若内容若侵犯到您的权益,请联系我们,我们将第一时间处理。