有问题的A股公司,市值只有60亿,突然爆出巨亏100多亿!
7月5日晚间,这家公司是“A股区块链第一股”,其名称为易观股份(600093.SH)。现在只披露了2020年年报和2021年一季报,年报显示,公司2020年亏损115.24亿元,去年同期净利润8.85亿元。
同时披露,原控股股东通过4家子公司占用上市公司42.53亿元资本,《每日经济新闻》记者深入调查报道了其中3家子公司的情况(区块链第一股年报中的难产:5年收入过亿是真的吗?文中提到,原实际控制人“怪”为一批重点客户担保,2020年,这三家公司将占用上市公司资金总额37.1亿元。从2020年12月31日到2021年6月30日,两家公司将占用近1亿元。当时,《每日经济新闻》记者在调查中发现,三家公司与冷天辉控制的企业之间存在着纵横交错的联系,包括股东的交集和高管的巧合。一些公司还以冷天汇和久天控股作为债务担保。
针对资金占用问题,上海证券交易所向易赛发出监管函,要求进一步自查资金占用情况。公司股票7月6日继续停牌一天,7月7日起复牌并实施退市风险警示。

A股再度暴雷,公司巨亏逾110亿元,原控股股东挪用资金被证实
公司2020年年报和一季报姗姗来迟,2020年亏损115.24亿元,去年同期实现净利润8.85亿元。公司股票于7月6日继续停牌一天,7月7日起复牌并实施退市风险警示,简称改为“*ST易观”;

报告期内,公司信用及资产减值118.99亿元,涉及多家企业和客户,是公司亏损的主要原因。
值得注意的是,新数据显示,易观股份市值仅为66亿元,这直接抹去了公司的亏损。

针对公司存在的问题,易观股份在年报中**向股东发出致函。在全体董事向全体股东致歉的同时,他们坦言公司遇到了前所未有的困难,并明确表示“不怕困难,主动行动”,“他们将带领管理团队,坚定不移地把保护投资者利益作为根本出发点,千方百计化解风险,挽回损失,使公司走上正轨。

该公司的主要业务是供应链管理、商业保理和数字技术服务。2020年,公司实现营业收入90.94亿元,其中第四季度实现营业收入25.16亿元,年净利润-115.24亿元。
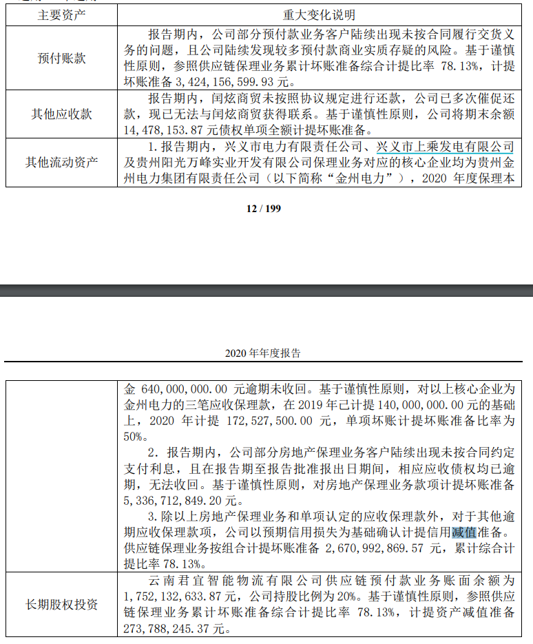
2020年易赛信用减值准备总额116.25亿元,资产减值准备总额2.73亿元,两项合计118.99亿元。易观年报显示,公司减值准备涉及预付账款、长期股权投资、应收保理等多个会计科目。涉及多家企业和客户,其中金额知名的是逾期不动产保理业务,金额53.36亿元。

天元泉会计师事务所(特殊普通合伙)(以下简称天元泉)出具审计报告,对易观股份2020年年报无法发表意见。
天元泉出具审计报告不能发表意见的原因包括持续经营能力存在重大不确定性、中国***立案调查、审计范围有限等。

《每日经济新闻》记者注意到,天元泉强调,云南九天投资控股集团有限公司(以下简称九天控股)已致函易观,确认截至2021年6月30日,easysee的4个客户已为easysee及其子公司占用资金共计42.53亿元,并承诺偿还和提供担保,天元泉无法实施有效的审计程序,无法获得充分、适当的审计证据证明上述陈述是否真实、准确、完整。
易观网2020年年报显示,截至2021年6月20日,九天控股原控股股东截至2020年底已占用资金41.56亿元,2021年1月1日至6月30日新增资本9700万元。
九天控股在信中确认,其4家客户(云南富源红枫铁路货运有限公司、曲靖沾益三新煤业有限公司、宣威中泰能源有限公司、曲靖土新贸易有限公司)为公司及其子公司占用资金共计42.53亿元。
值得一提的是,6月7日,《每日经济新闻》就“区块链第一股”年报难产问题发布了深度调查报告:5年收入过亿是否属实?当时,记者赴云南多地调查了曲靖市沾益区三新煤业有限公司、宣威市中泰能源有限公司和曲靖市土新贸易有限公司。
据披露,三家公司共占用上市公司资金37.1亿元。从2020年12月31日到2021年6月30日,两家公司将占用近1亿元。
《每日经济新闻》记者在调查中发现,上述客户与冷天汇控股企业存在纵横交错的联系,或股权与人事交叉。
记者在曲靖市沾益区三鑫煤业有限公司实地调查发现,有两位不同的交叉消息人士透露,该公司由冷天辉控制。此外,冷天汇和久天控股曾为三鑫煤炭提供债务担保。
记者前往宣威中泰能源有限公司所在地,却未能找到该公司的办公地址。同时查明,中泰能源历史股东持有冷天辉控制动力配煤的股权。
至于曲靖土新贸易有限公司,记者调查发现,土新贸易与易观股份有限公司的子公司共同承包了该项目,其年报历史登记电话除此之外是易观股份有限公司的员工,土新业务的联络人与冷天汇控股企业有关。

涉及原控股股东资金占用
《每日经济新闻》记者发现该股背后涉嫌关联交易的问题,并对该股进行了采访。
“针对面试稿中提出的问题,公司高度重视,进行了梳理和审查。目前,证监部门也已对公司立案调查,公司将配合监管部门的调查,根据监管部门的调查结果和公司的梳理情况,依法履行信息披露义务。”易观股份当时表示。
7月5日晚间,上交所向易赛发出监管函,要求易赛公司及时整改,解决巨额亏损追偿、大额减值、资金占用、内部控制重大缺陷等问题。

上海证券交易所提到,九天控股自查占用公司资金余额达到42.53亿元。久天控股承诺于2023年6月30日前分期偿还所占用资金及相应的资金占用费,并以资产抵押、个人无限连带责任担保等方式提供担保。上交所要求易观股份督促九天控股尽快归还占用资金,并采取有效措施确保资金及时足额到位。
此外,上交所要求易观股份和久天控股尽快明确资金占用的具体情况、回报安排、资产保护是否充分,并自查资金占用责任人、资金去向,以及是否存在其他未披露的非法担保、资金占用、关联交易等侵害上市公司利益的行为。
值得一提的是,易观2020年业绩巨亏主要是报告期内保理业务和供应链业务减值损失较大,合计118.85亿元。上海证券交易所要求易观股份和年审会计师对计提大额减值的原因、对应业务是否具有真实业务实质等进行全面自查,大额减值是否涉及其他未披露股东的重大资本占用,是否涉及以前年度会计差错更正。
2021年4月30日,易观股份披露公告称,由于该业务形成的资产、负债、权利和义务需要进一步梳理和检查,一些重大问题需要进一步落实,无法在法定期限内披露2020年年报和2021年一季度报告。
5月18日晚,上海证券交易所终于对公司迟迟不披露相关报告的行为采取了行动,并公开谴责了时任公司董事长杨福兴、时任公司董事兼总裁史顺等18名董事、监事。

上海证券交易所表示,易观股份已停牌,若在一定期限内仍无法披露2020年年报,上交所将按规定实施退市等相关措施。
易观股份在面对年报、季报难产的同时,也面临着公司高管集体离职。
4月27日,易观发布公告称,近日收到公司首席财务官肖昆文的辞职信。由于个人原因,肖昆文向公司董事会申请辞去财务总监职务。辞职后,肖昆文将不再在公司担任任何职务。同时,同日,公司监事会收到公司监事吴宇递交的辞职信。因个人原因,吴宇申请辞去公司第八届监事会职务。
在此之前,辞去公司董事、董事长、战略委员会主席、薪酬与考核委员会委员职务;吴江辞去公司非独立董事、战略委员会委员、总裁职务;冷天青辞去公司董事会非独立董事职务。
除今年“辞职潮”外,易观股份前第一大股东云南九天投资控股集团有限公司(以下简称“云南九天”)也大幅减持易观股份。目前,控股股东已转为国有资产。
易观股份简称变更前为合佳股份。作为过去的“区块链领头羊”,易观股份曾经风光无限。在2018年初加密货币关注的高峰期,易观股份因其区块链业务连续5个跌停,股价更是创下18.44元/股的新高。
2019年,随着区块链行业再次迎来利好消息,易观股份股价再度飙升,在5个交易日内获得4个涨停点,股价也飙升至近年来很高点20.81元/股。但由于涉嫌财务造假,公司股价一路下跌。截至目前,该股股价为5.93元/股,创近7年新低,较2019年创下的高点下跌71.5%。

易观发布的数据显示,新股东人数为53600人。

文章标题:“区块链第一股”暴雷!市值超66亿,巨亏115亿,公司快要破产了
文章链接:https://www.btchangqing.cn/296104.html
更新时间:2021年07月06日
本站大部分内容均收集于网络,若内容若侵犯到您的权益,请联系我们,我们将第一时间处理。