昨天收市,消息出来:个人养老金制度启动实施,在36个城市先行落地,主要是大城市,或者说是:直辖市、省会城市、计划单列市。比我的预测提前3天。即将启动之前,我这里先有两个提示:
一、不会抢疯
我前几天就收到了基金公司的营销短信,微信上也有很多营销。昨天,还有人略带焦急地问我:“会***吗?”听她的语气,好像还有点担心买不到。对此,我可以非常明确地回答:不会疯抢。因为:
第一,按照政策,本来就是符合条件的人都可以买或申购,人人有份,具有普惠性质,大家作为客户,完全不需要抢。需要抢的,是为服务客户的银行渠道,并且已经开始了。人之常情:他们开始抢了,各位客户正好可以端端架子。
第二,每人每年最多只有12000元的额度,购买的上限在那里,只要符合条件,人人可以买,不会买不到,尤其是公募的、开放式的养老目标基金。如果有销售渠道用“额度”来制造紧张气氛,这样的小伎俩,只能说明那些渠道在欺骗投资者,大家应该立即、干脆、彻底、坚决地远离这样的渠道。
第三,作为第三支柱,个人养老金投资是一项新事物,对于一些符合条件的人来说,要了解这些,可能还需要一个过程。先充分了解,然后谨慎投资,这是必须的。
第四,个人养老金投资,一直要等到退休之后才可以取出来,10年、20年、30年的超长期限,许多人还得有个接受的过程。
第五,现在是2022年11月末,距离全年结束还有一个多月。未来在做个人养老金投资时,方式基本都是定投,频率有年定投、半年定投、季度定投、月度定投等,为了做完2022年的额度,当前只有年定投这种方式了,因此,后面一个多月的时间,大家可以有充分的时间思考、斟酌。
二、不薅羊毛
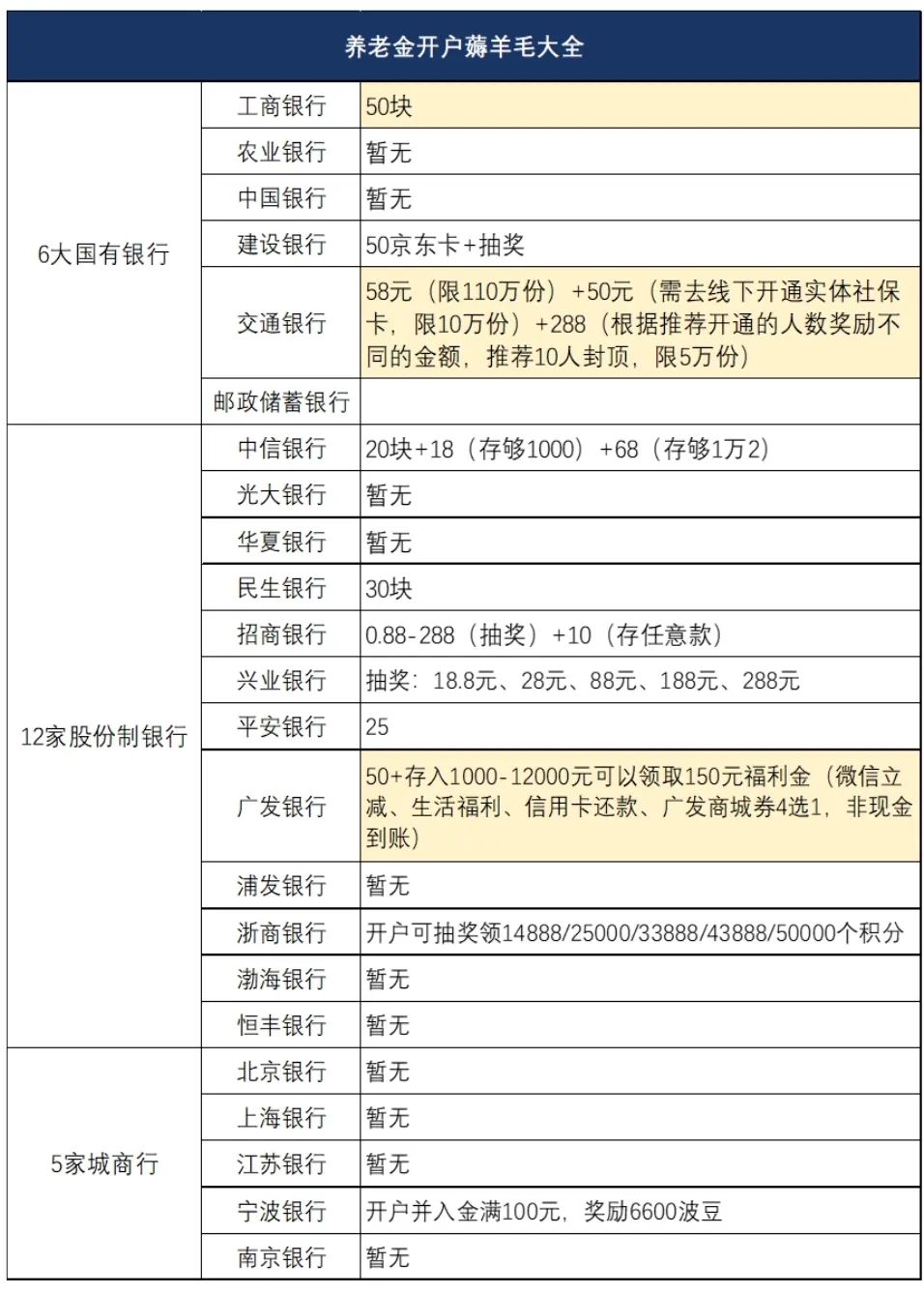
个人养老金业务,对于渠道而言,搞定一单,一般来说就将会有很长时间的存续性,10年、20年、30年等都不在话下,相关各方已经开始卷了。附表就是25号晚上网上流传的一份相关渠道的优惠情况汇总,已经有公号在给大家出主意了,预计该表还会不断被填空。
对此,本号给大家的明确建议是:能够有资格做个人养老金投资的,都是有一定收入水平的人,千万不要计较那些蝇头小利,千万不要捡了芝麻丢了西瓜,因小失大,个人养老金投资是一项长期行为,在选择合适的渠道之前,建议先了解好以下情况,然后审慎选择:
第一,渠道或网点的规模,以及服务情况。
第二,渠道在未来个人养老金产品代销服务中的销售费率。这个非常重要!
第三,渠道或网点所销售的个人养老金可投资产品的数量、种类,尤其是公募基金的代销数量。这个也非常重要!
总之,那些为了一小桶油、一小袋米去开户的事,多为现职“大妈大爷”们的快乐之举,作为当下有一定经济实力的未来“大妈大爷”们,就完全可以不必如此“掉价”了。
附图:11月25日网上流传的“薅羊毛”表

特别说明:(1)个人观点,敬请指正。(2)本人原创,欢迎转载、引用,请注明出处:公众号《王群航》。
END

特别说明:(1)个人观点,敬请指正。(2)本人原创,欢迎转载、引用,请注明出处:公众号《王群航》。
王群航
■ 中国专业研究基金时间最长的人;
■ 重点、系统研究FOF最早的人;
■ 清华大学、北京大学外聘教师;
■ 中国保险资产管理业协会专家讲师;
■ 新华社瞭望智库30成员之一;
■ 中国基金行业很高奖项“金牛奖”和“金基金”奖的评委;
■ 中央电视台特邀嘉宾;
■ 中国证券**聘专家;
■ 参与过全国基金从业人员资格考试教材《证券基础知识》、《证券投资基金》、高校教材《个人理财》、《中国资产管理行业发展报告》(2014)的编写工作;
个人著作:
《初买基金必读》
《基金精选100》
《基金投资必读》
《基金精选2008》
《基金精选2009》
《私募证券FOF:大资管时代下的基金中基金》
《王群航选基金》系列丛书等

排版:北京德盛天下咨询有限公司 方方
如需转载请注明出处
本站声明:网站内容来源于网络,如有侵权,请联系我们,我们将及时删除。
文章链接:https://www.btchangqing.cn/408798.html
更新时间:2022年12月08日
本站大部分内容均收集于网络,若内容若侵犯到您的权益,请联系我们,我们将第一时间处理。