企业人力资源管理师职业编码:4-07-03-04;
企业人力资源管理师职业定义:从事企业人力资源规划、 **与配置、 培训与开发、 绩效管理、薪酬管理、 劳动关系管理等工作的管理人员。
企业人力资源管理师职业技能等级:本职业共设四个等级,由低到高分别为: 四级/ 中级工、 三级/**工、 二级/ **、 一级/ ****。
企业人力资源管理师职业环境条件:室内,常温。
企业人力资源管理师职业能力特征:具有较强的学习能力、 沟通协调能力、 信息处理能力、 分析综合能力、 团队合作能力和客户服务能力。
企业人力资源管理师普通受教育程度:高中毕业 ( 或同等学力)。
企业人力资源管理师四级技能等级证书申报条件:
(1) 累计从事本职业或相关职业工作 4 年 (含) 以上;
(2) 取得技工学校本专业或相关专业毕业证书 (含尚未取得毕业证书的在校应届毕业生) ,或取得经评估论证、 以中级技能为培养目标的中等及以上职业学校本专业或相关专业毕业证书 (含尚未取得毕业证书的在校应届毕业生) 。
(3) 高等院校本专业或相关专业在校生。
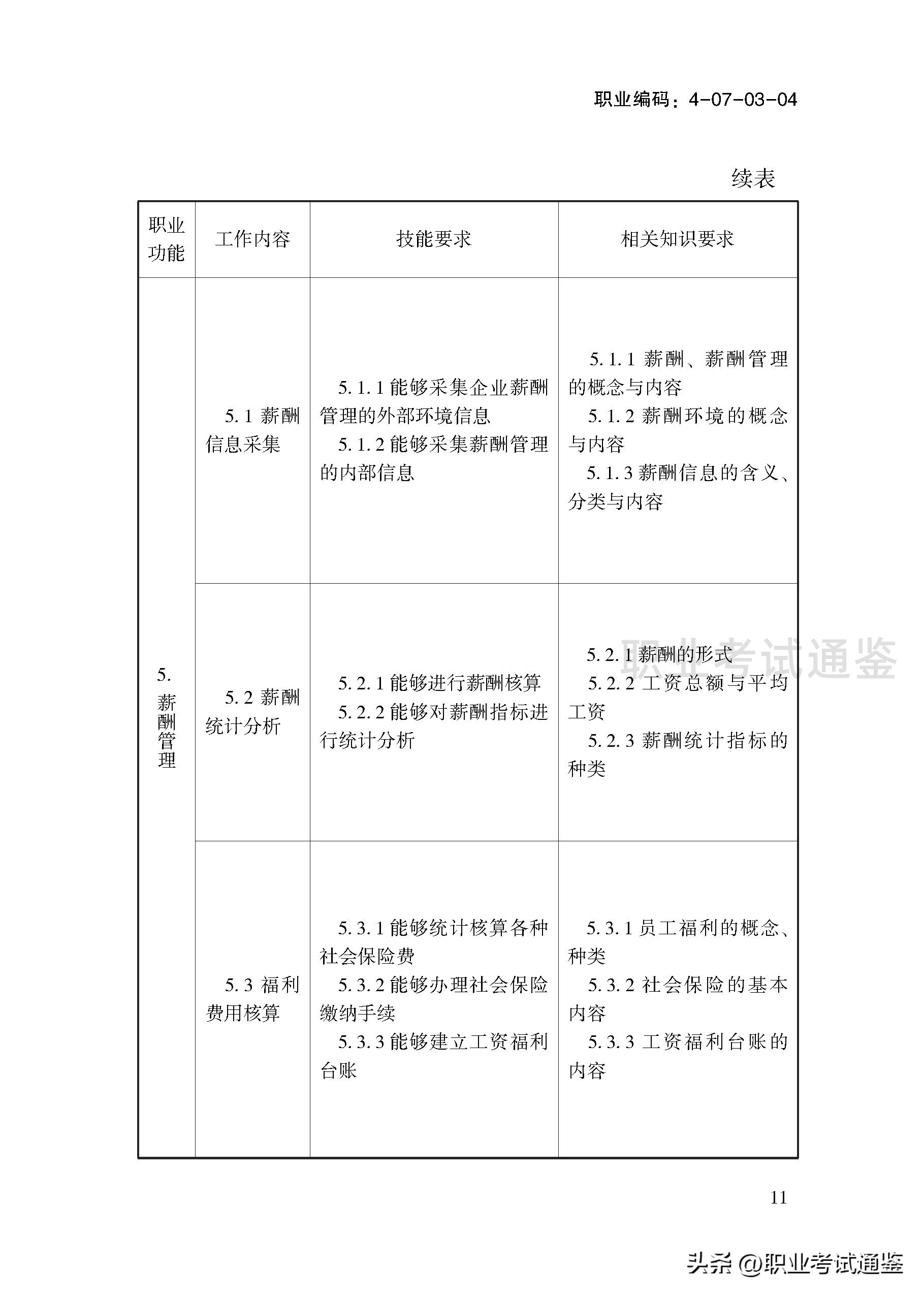
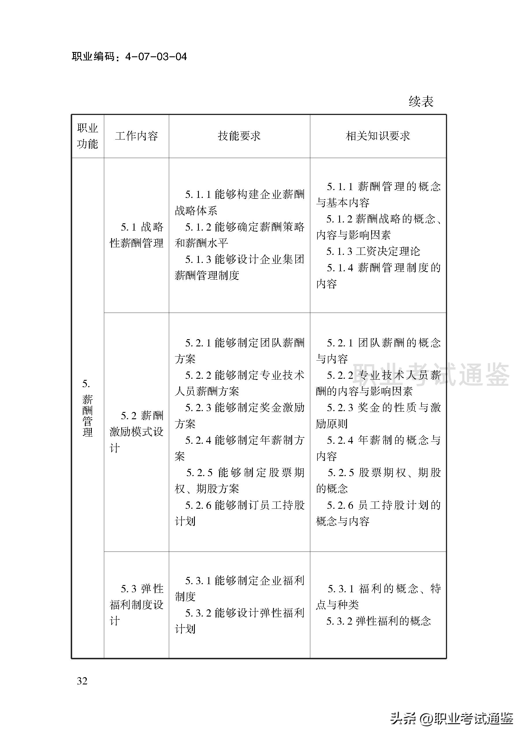
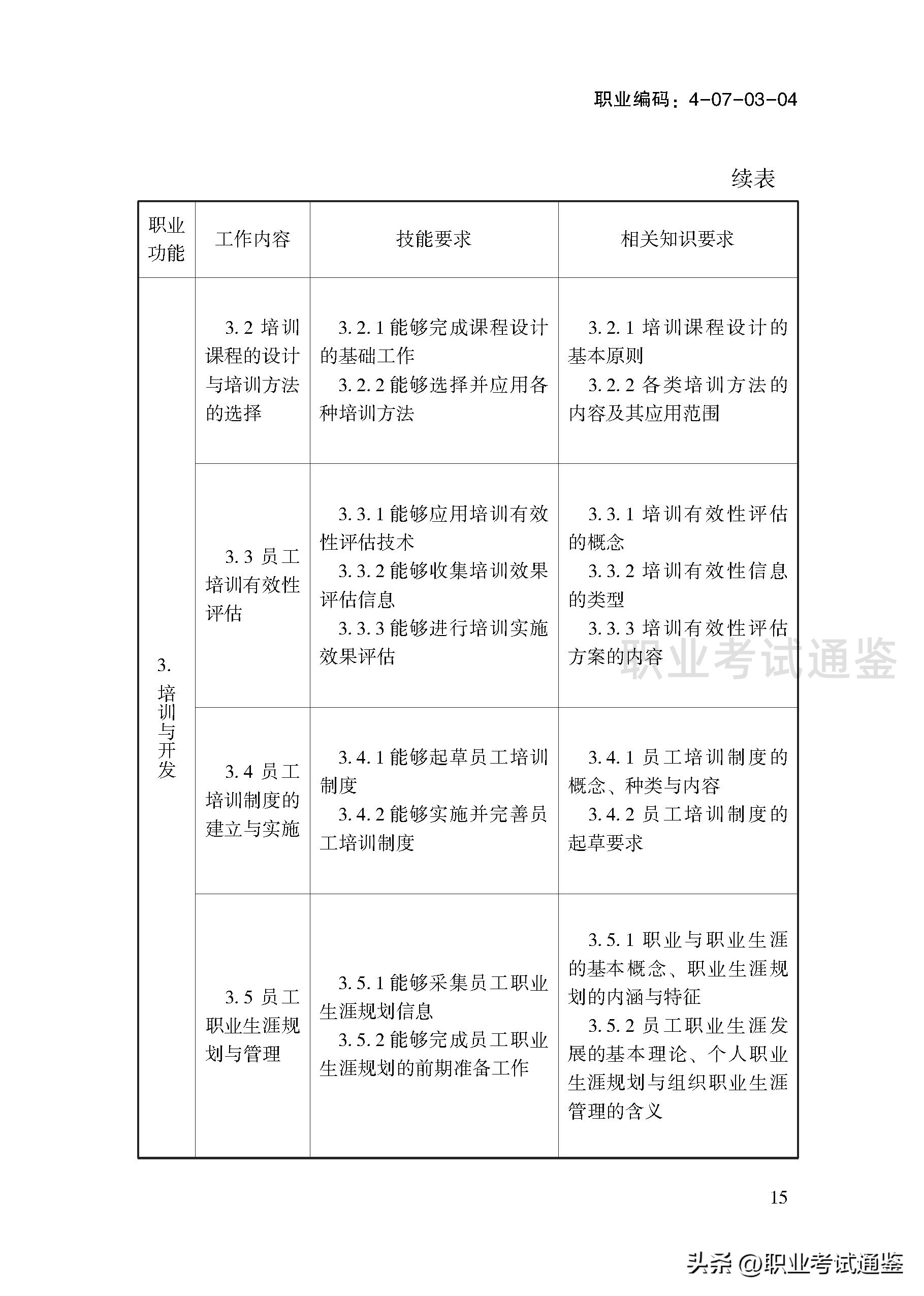
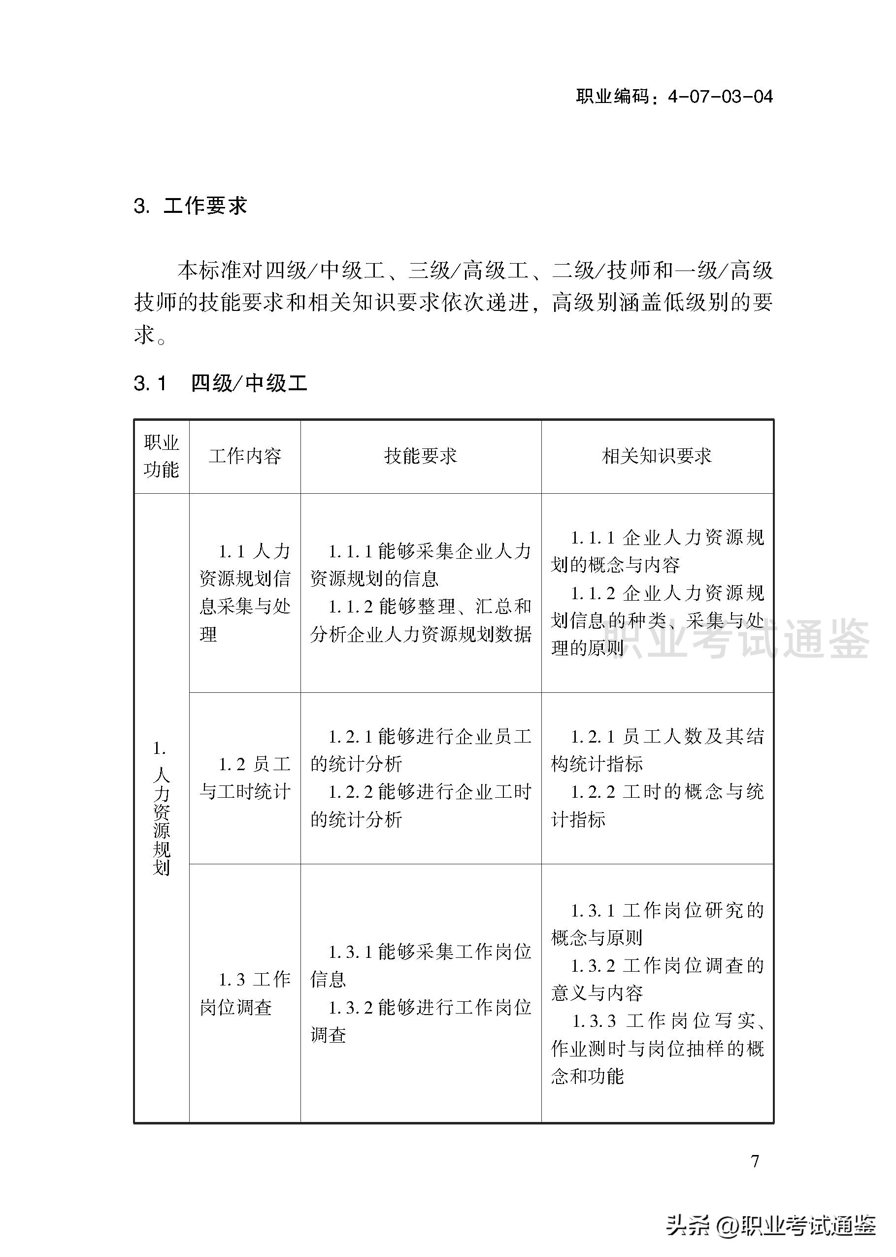
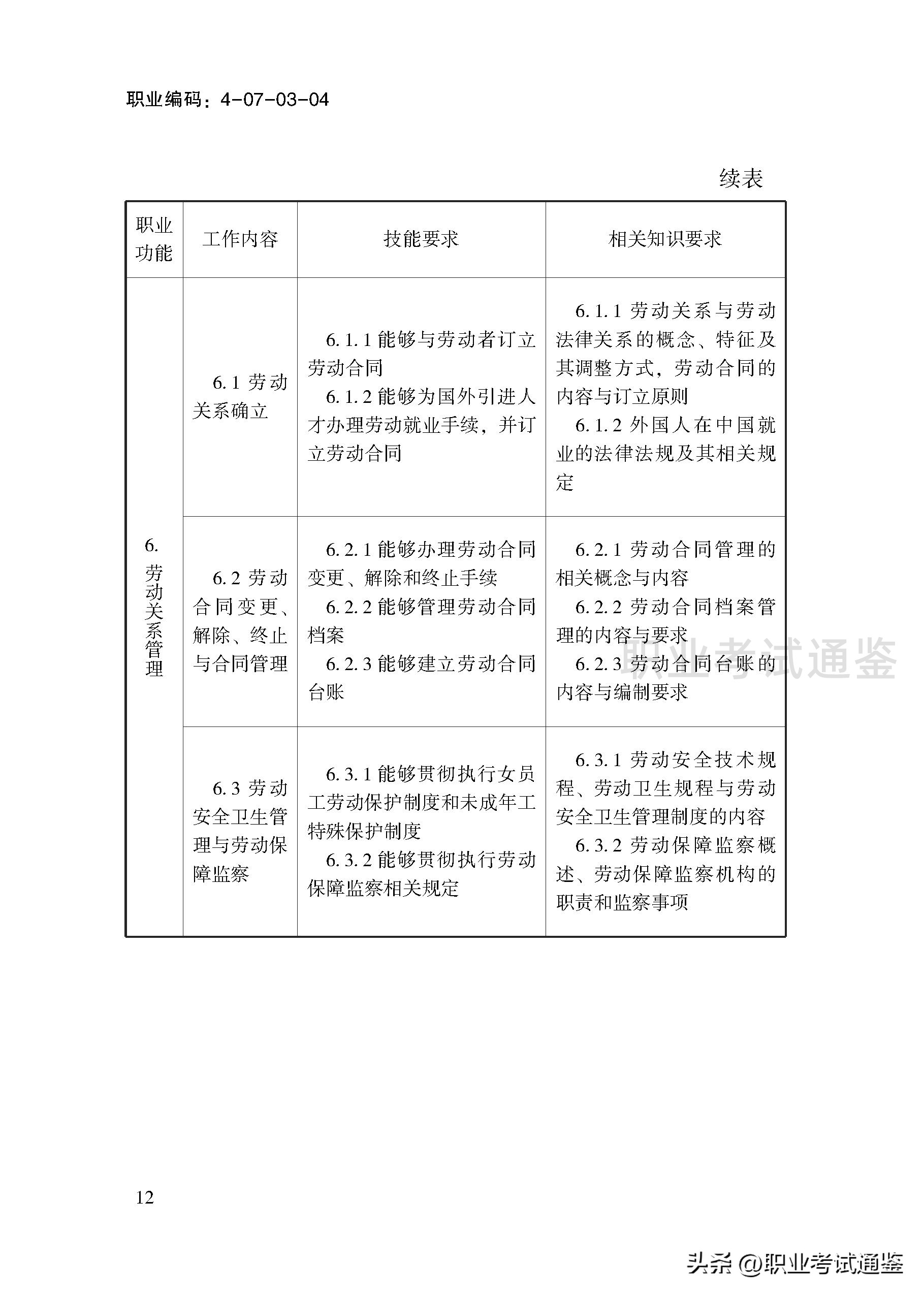
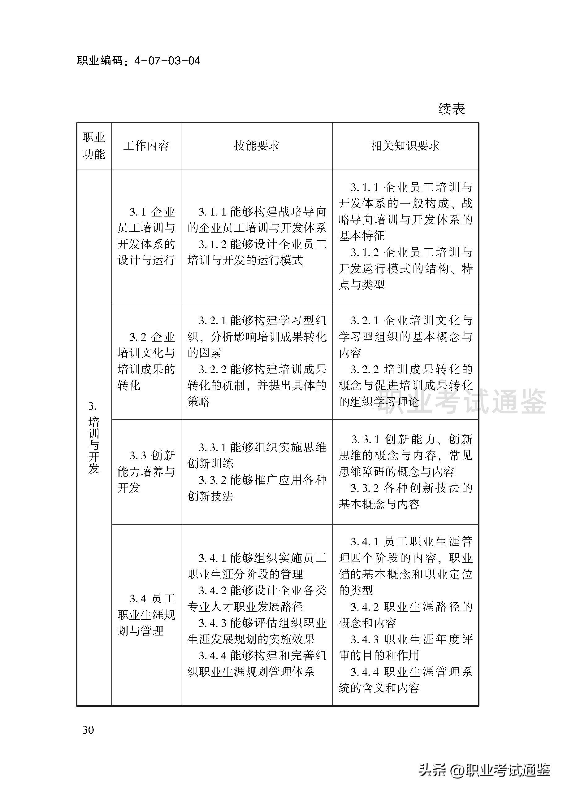
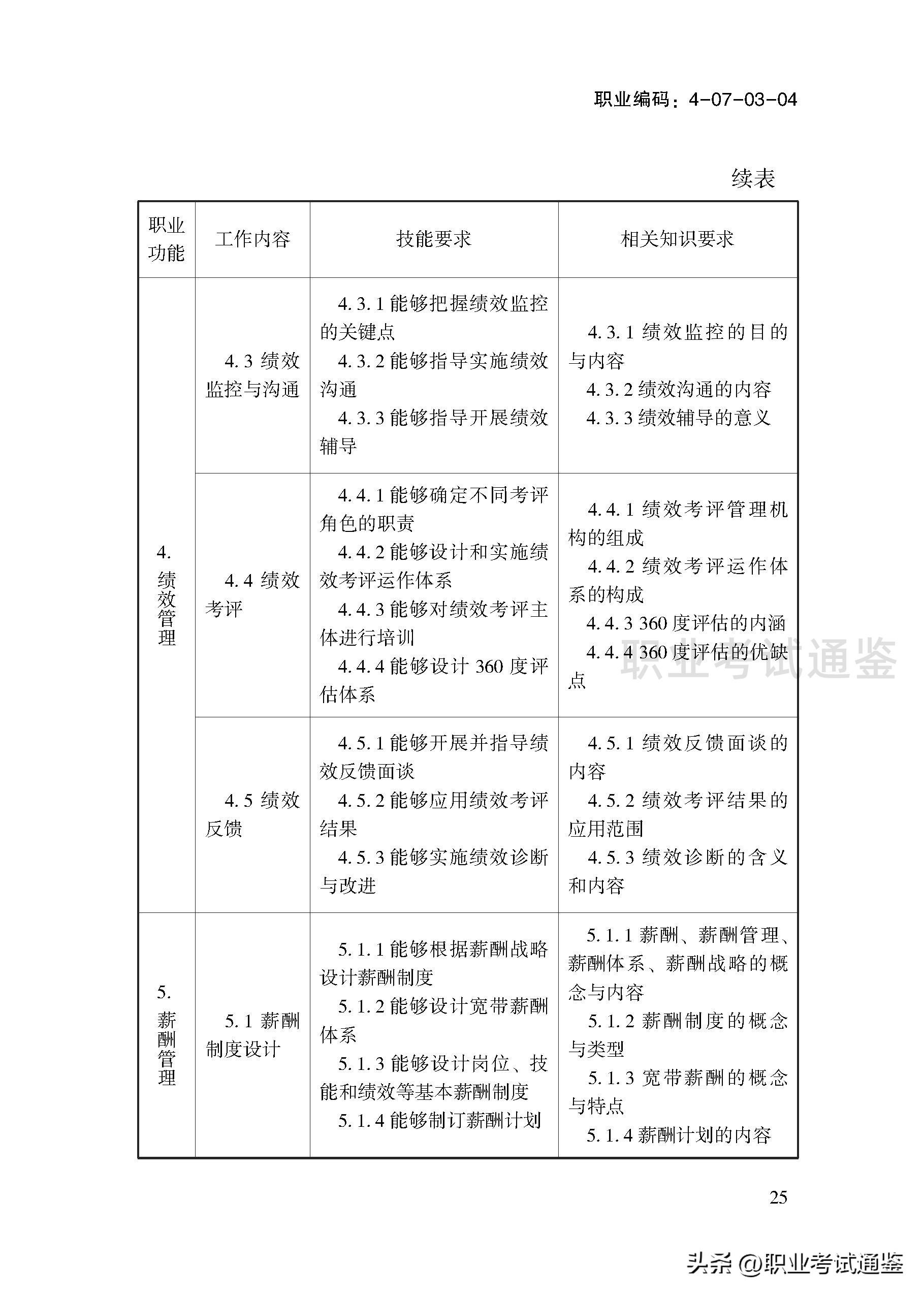
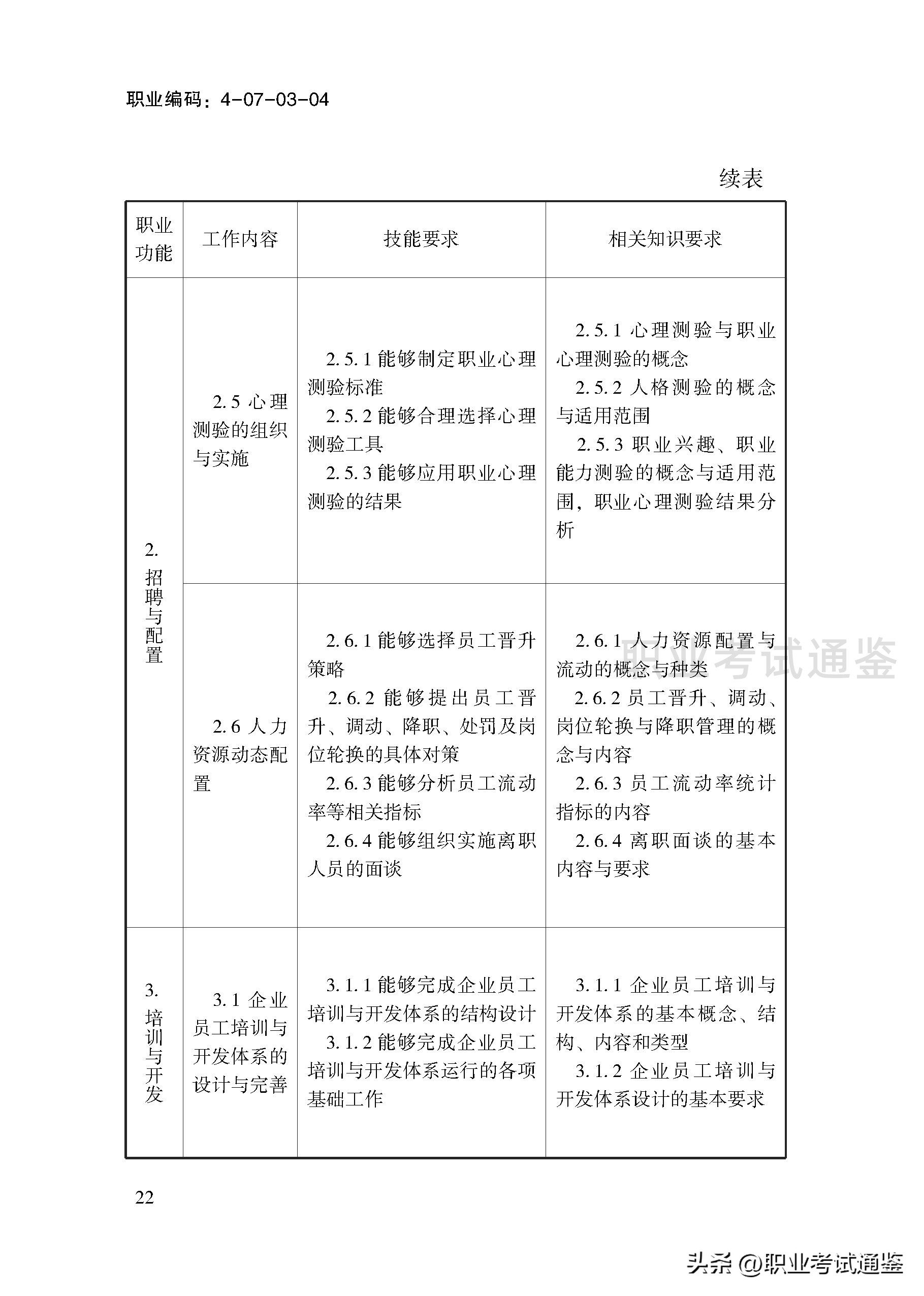
国家职业技能标准-企业人力资源管理师-2019年版,企业人力资源管理师职业编码:4-07-03-04;
国家职业技能标准-企业人力资源管理师-2019年版,企业人力资源管理师职业编码:4-07-03-04;
国家职业技能标准-企业人力资源管理师-2019年版,企业人力资源管理师职业编码:4-07-03-04;
国家职业技能标准-企业人力资源管理师-2019年版,企业人力资源管理师职业编码:4-07-03-04;
国家职业技能标准-企业人力资源管理师-2019年版,企业人力资源管理师职业编码:4-07-03-04;
国家职业技能标准-企业人力资源管理师-2019年版,企业人力资源管理师职业编码:4-07-03-04;
国家职业技能标准-企业人力资源管理师-2019年版,企业人力资源管理师职业编码:4-07-03-04;
国家职业技能标准-企业人力资源管理师-2019年版,企业人力资源管理师职业编码:4-07-03-04;
国家职业技能标准-企业人力资源管理师-2019年版,企业人力资源管理师职业编码:4-07-03-04;
国家职业技能标准-企业人力资源管理师-2019年版,企业人力资源管理师职业编码:4-07-03-04;
国家职业技能标准-企业人力资源管理师-2019年版,企业人力资源管理师职业编码:4-07-03-04;
国家职业技能标准-企业人力资源管理师-2019年版,企业人力资源管理师职业编码:4-07-03-04;
国家职业技能标准-企业人力资源管理师-2019年版,企业人力资源管理师职业编码:4-07-03-04;
国家职业技能标准-企业人力资源管理师-2019年版,企业人力资源管理师职业编码:4-07-03-04;
国家职业技能标准-企业人力资源管理师-2019年版,企业人力资源管理师职业编码:4-07-03-04;
国家职业技能标准-企业人力资源管理师-2019年版,企业人力资源管理师职业编码:4-07-03-04;
国家职业技能标准-企业人力资源管理师-2019年版,企业人力资源管理师职业编码:4-07-03-04;
国家职业技能标准-企业人力资源管理师-2019年版,企业人力资源管理师职业编码:4-07-03-04;
国家职业技能标准-企业人力资源管理师-2019年版,企业人力资源管理师职业编码:4-07-03-04;
国家职业技能标准-企业人力资源管理师-2019年版,企业人力资源管理师职业编码:4-07-03-04;
国家职业技能标准-企业人力资源管理师-2019年版,企业人力资源管理师职业编码:4-07-03-04;
国家职业技能标准-企业人力资源管理师-2019年版,企业人力资源管理师职业编码:4-07-03-04;
国家职业技能标准-企业人力资源管理师-2019年版,企业人力资源管理师职业编码:4-07-03-04;
国家职业技能标准-企业人力资源管理师-2019年版,企业人力资源管理师职业编码:4-07-03-04;
国家职业技能标准-企业人力资源管理师-2019年版,企业人力资源管理师职业编码:4-07-03-04;
国家职业技能标准-企业人力资源管理师-2019年版,企业人力资源管理师职业编码:4-07-03-04;
国家职业技能标准-企业人力资源管理师-2019年版,企业人力资源管理师职业编码:4-07-03-04;
国家职业技能标准-企业人力资源管理师-2019年版,企业人力资源管理师职业编码:4-07-03-04;
国家职业技能标准-企业人力资源管理师-2019年版,企业人力资源管理师职业编码:4-07-03-04;
国家职业技能标准-企业人力资源管理师-2019年版,企业人力资源管理师职业编码:4-07-03-04;
国家职业技能标准-企业人力资源管理师-2019年版,企业人力资源管理师职业编码:4-07-03-04;
国家职业技能标准-企业人力资源管理师-2019年版,企业人力资源管理师职业编码:4-07-03-04;
国家职业技能标准-企业人力资源管理师-2019年版,企业人力资源管理师职业编码:4-07-03-04;
国家职业技能标准-企业人力资源管理师-2019年版,企业人力资源管理师职业编码:4-07-03-04;
国家职业技能标准-企业人力资源管理师-2019年版,企业人力资源管理师职业编码:4-07-03-04;
国家职业技能标准-企业人力资源管理师-2019年版,企业人力资源管理师职业编码:4-07-03-04;
国家职业技能标准-企业人力资源管理师-2019年版,企业人力资源管理师职业编码:4-07-03-04;
国家职业技能标准-企业人力资源管理师-2019年版,企业人力资源管理师职业编码:4-07-03-04;
本站声明:网站内容来源于网络,如有侵权,请联系我们,我们将及时删除。
文章标题:考四级人力资源管理师条件(人力资源管理师报考条件四级)
文章链接:https://www.btchangqing.cn/408973.html
更新时间:2022年12月08日
本站大部分内容均收集于网络,若内容若侵犯到您的权益,请联系我们,我们将第一时间处理。