近日中证协就《证券从业人员专业能力水平评价测试实施细则(征求意见稿)》向社会公开征求意见至4月16日。报名条件新增“具有3年以上工作经历;或是已被证券公司、投资咨询公司等机构聘用的人员”;违规情形从原来17种增加至21种,对特别严重的取消当次全部成绩且禁考5年。
而在2021年12月举行的证券业从业人员资格考试中,6名一般违纪人员成绩按零分处理并禁考一年;2名严重违纪人员成绩按零分处理并禁考二年。
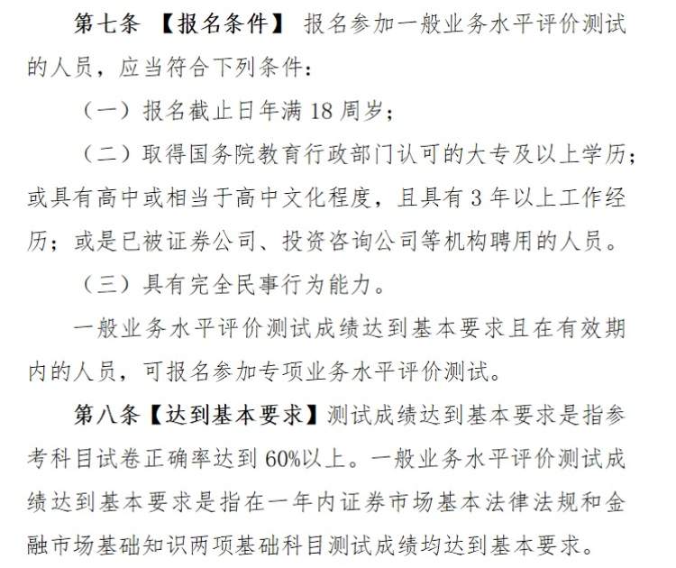
《水平测试细则》将证券从业资格考试调整为非准入型的专业能力水平评价测试,分从业人员专业能力水平评价测试和**管理人员水平评价测试两类。

测试成绩有效期1年,超过有效期的不得作为登记时相应专业能力水平的参考。在成绩有效期内登记为从业人员的,相关测试成绩在执业期间持续有效;从业人员离职等注销登记的,相关测试成绩有效期为注销登记之日起一年。
为做好新老制度的衔接管理,已通过考试的人员给予5年过渡期,为有意愿进入证券行业的老考生保留一定准备时间。即细则发布前已经参加测试并取得成绩的人员,其成绩自本细则发布之日起五年内有效,以此成绩登记为从业人员且正在执业的除外。
证券业从业人员资格考试在我国进行了20多年,约100余万人进入证券行业。也有大批公众通过参加考试学习了证券法律和基础知识。
2020年3月1日起实施的《证券法》将“从业人员应当具有证券从业资格”修改为“证券公司从事证券业务的人员应当品行良好,具备从事证券业务所需的专业能力。”证券业从业人员管理也相应调整为事后登记管理。
在疫情常态化下,中国证券业协会计划2022年在安排统一考试的同时,组织证券行业从业人员专场考试。
一、证券业从业人员资格(统一)考试拟举办2次,面向社会报考,全国41个城市举办;保荐代表人专业能力水平评价测试拟举办2次。
二、证券业从业人员资格(专场)考试拟举办2次,其中证券公司及证券投资咨询机构专场考试拟举办1次,全国36个城市举办;新疆、**、青海专场考试拟举办1次,面向户籍属新疆、**、青海的社会考生报考。
三、证券业从业人员资格(云)考试拟举办2次,面向证券公司报考,全国36个城市举办。
来源:周到上海
本站声明:网站内容来源于网络,如有侵权,请联系我们,我们将及时删除。
文章标题:考证券从业资格证需要什么条件(证券从业资格考试需要什么条件)
文章链接:https://www.btchangqing.cn/415055.html
更新时间:2022年12月12日
本站大部分内容均收集于网络,若内容若侵犯到您的权益,请联系我们,我们将第一时间处理。