俗话说:人无外财不富,马无夜草不肥!
买基金产品进行投资理财就是当下**的夜草,因此购买基金产品成为越来越多人的选择。
基金产品可分为私募基金产品与公募基金产品,公募基金产品通常购买门槛较低,一般1元或者100元即可起投。
而私募基金产品投资门槛就很高,根据国家规定,**也要100万起投。由于门槛高,因此其购买条件相较公募基金也会有所提高。
那么,购买私募基金需要注意哪些问题呢?下面我们就来一一解析。
●是否具备合格投资者资格?
私募基金的合格投资者是指具备相应风险识别能力和风险承担能力,并且投资于单只私募基金的金额不低于100万元且符合以下相关标准的单位和个人:
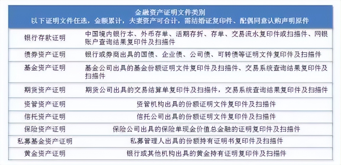
1、金融资产不低于300万元或者最近三年个人年均收入不低于50万元的个人,其中金融资产包括:银行存款、债券、股票、基金份额、资产管理计划、银行理财产品、信托计划、期货权益、保险产品等;
2、净资产不低于1000 万元的单位。
对于个人投资者而言,在购买基金前,投资者需要提供必要的资产证明文件或收入证明等材料来证明其符合合格投资者的条件。
二者选其一即可。
金融资产证明主要就是存款和股债基等各种金融投资产品的证明:
图片源自网络
●是否已清楚知晓自己的投资诉求?
在购买基金前,投资人要充分了解自己的投资需求。
清晰了解自己的收益预期、流动性预期以及风险预期,购买的产品要跟自己的风格相匹配。
收益预期可以结合拟购买产品的过往业绩来做预判,但收益预期并不代表未来的现实收益,所以投资者需要做好收益不及预期或者超出预期的心理准备。
流动性预期则要求投资人清楚知晓拟购买产品是否存在较长封闭期。目前市场上有相当一部分私募基金产品为封闭型产品,即在产品存续期间(成立后至到期前),客户是不可以申购或赎回的,此类产品的流动性较差;与之相对的另一类产品为开放式,即在存续期间定期开放申购和赎回,该类产品流动性较好。因此,开放式基金产品肯定要比封闭式基金产品更受投资者欢迎。
风险预期更不必多说,基金合同内都会详细列出产品所面临的各种投资风险,如市场风险、流动性风险、税收风险、政策风险等,投资者应仔细阅读合同,并基于自身的评估作出独立、理性的判断。
●拟购买的私募产品是否已备案?
根据中国证券投资基金业协会的规定:私募基金管理人应当在私募基金募集完毕后20个工作日内,通过私募基金登记备案系统进行备案,并根据私募基金的主要投资方向注明基金类别。
私募基金备案材料完备且符合要求的,基金业协会对基金产品进行公示,内容包括:私募基金基本情况、私募基金的名称、成立时间、备案时间、主要投资领域、基金管理人及基金托管人等基本信息。
作为私募基金管理人产品备案的管理方——基金业协会,对于私募基金管理人产品备案也提供了公示的窗口,投资者只需要登录基金业协会官网www.amac.org.cn,在【信息公示】栏目下,即可查阅产品信息。
基金备案是正规私募的基本要求,所有未备案的基金产品均面临着非法集资的法律和财务风险。
作为一位理性的合格投资者,通过基金业协会查看基金产品的备案信息,远离那些没有备案信息的基金产品,是规避投资风险必不可少的第一步。
●是否已深入了解管理人投资理念及方法?
有小部分投资人在购买基金时,会一味选择过往业绩更高的产品,而忽略了对基金经理的深入了解。
在对基金经理的投资风格和理念知之甚少甚至完全不了解的情况下,就进行基金投资,这样的做法其实蕴含着很大的风险。
举个例子:
假如你给朋友100万帮你去做投资,过了一段时间他拿回来了200万,收益率为*。这时候你是应该感到高兴并追加投资,还是感到疑惑不解呢?
这就取决于收益是如何赚来的?承担了多大的风险?这样的收益又是否可持续?
如果你的朋友是拿钱去赌场压了一次大小,侥幸取得了100万的收益,那这种投资方法不仅不可持续,而且风险极大。
同样地,对于投资基金,如果你连基金经理是通过什么样的投资方法来管理基金的都不清楚,那么在持有的过程中一旦遭遇风险,基金出现大的回撤,你又怎能保证自己不动摇、不赎回呢?
所以,还是建议大家要去深入了解基金经理的投资风格和理念,了解其获得超额收益的真正原因。这样才能帮助自己做好长期投资,不至于因为外部因素的干扰而轻易放弃掉**的基金管理人。
●是否清楚了解各项费用,尤其是业绩提取方式?
大家都知道在房产交易的过程中存在税费,一般我们都会找房产销售或中介问清楚。
同样,在基金认、申购和赎回的过程中也存在各种费用,需要投资人提前知晓。涉及到投资人自身需要承担的费用主要有以下几种:
1、管理费
基金管理费是基金管理人因管理基金资产而产生的费用,此费用是由基金产品的投资者支付给基金管理人的,其数额一般按照基金的净额作为计算基数。
按照目前的行业惯例,私募管理人一般按基金规模的 2%/年 来收取管理费。
收取方法通常是按照前一日的净值每日计提,再按季度支付给基金管理人。
不过,具体的计提方式还是要以合同约定为准,各基金产品之间是存在差异的。
所以,投资人购买基金时务必仔细查阅合同相关条款,做到心中有数。
2、托管费
托管费是指基金托管人为保管和处置基金资产而向基金收取的费用,类似于我们在银行办理业务时所收取的手续费。
一般情况下,托管费也是逐日计提,每个季度支付给基金托管人。
同样的,托管费也要以合同约定为准,不同基金产品之间的计提方式也是不一样的。
3、认、申购费,赎回费
根据我国《开放式投资基金证券基金试点办法》规定,作为基金管理人可以收取一定的基金认、申购费,但该费率不得超过认、申购金额的5%。目前市场上的基金认、申购费费率通常在1%左右。
赎回费就比较简单了,费率通常是0-1.5%,一般情况下,持有时间越长,赎回费率就越低,甚至有些基金持有超过一定年限,可免去赎回费。
目前,盛天投资旗下产品基金投资人持有期只要超过1年都免收赎回费。
4、业绩提取
很多投资人虽然参与过私募基金投资,但是对于业绩的提取方式上还是模棱两可,认知仅停留在业绩报酬比例上。
此前我们也发布过一篇文章有详细的阐述,没看过的朋友可以去看看,相信看完后您一定会有很大的收获。
这里需要特别提醒一下:
每支基金产品每次披露的基金净值通常都是已经扣除了管理费、托管费、增值税以及服务费后的数据。
●汇款时一定要审核基金收款账户是否与基金契约所列账户一致
汇款几乎可以说是整个基金购买过程的**一步了,却也是投资人最易出错的一个环节。
投资人缴纳申购资金可以去银行汇款或者通过网上银行划款,无论通过哪种方式,都应小心核对。
每个基金产品都有自己独立的募集账户,从账户名到账号都要审核清楚,一旦汇错账户,就无法申购成功,只能等待资金退回后再重新汇款。
如果遇上时间比较紧迫的情况,可能就要错过开放日了,说不定还会因此给自己带来不必要的损失。
其次,在汇款的时候记得要在备注栏或者是汇款用途栏注明“(投资人姓名)申购项目(金额)”,以便基金管理人及时查询到您的资金到账情况。
需要注意的是,汇款原件一定要保留好,这是确认投资人成功申购该私募基金的重要凭证。
●要知晓私募基金有固定开放日,不是随时可以赎回的
熟悉私募基金投资的人应该知道,私募基金产品不是你想买、卖就立刻能实现的,必须严格按照开放日来安排申赎,其他时间进行申赎都是无效的。
申购时,投资人一定要在开放日前完成签约与汇款,一旦错过这个时间,就只能等下一个开放日了,这一等可能就是半个月、一个月甚至几个月。
申购时有销售人员指引操作,会提醒开放日时间,一般是不会错过的。
但是赎回时由于多数是投资人临时自行决定的,对于时间的把控可能会出现偏差。
尤其对于一些第一次接触私募基金的新手,可能会不小心忽略掉这很重要的一点。
前两天一家媒体就报道了一桩案例:
阿伟是一位36岁的全职主妇,其自述去年年底的时候自己瞒着老公偷偷购买了私募基金,这也是她第一次投资私募。
买的时候只听到了销售人员说这个产品刚开始募资,基金经理是清华大学毕业的,有很多年的操盘经验,基金的收益区间在15%-20%,听完很心动,就买了。
买进后稍微涨了一些,但今年由于疫情的反复、国际形势的紧张等等突发因素,一月份到三月份,跌幅超过了10%,她想到了赎回。
3月10日便联系了销售人员,提出赎回的要求。原以为这样就可以坐等资金回到自己账户了,没想到一直到3月14日她发现该基金还在跌,再次找到销售人员,一问才知道私募基金还有开放日和结算日,并不是随时买卖随时交易、核算盈亏的。
从10日发起卖出的动作,到15日的结算日,五天的时间,她的基金又跌了5%,真是让人哭笑不得。
一般来说,私募基金赎回时,投资人要在每个月的开放日前5-10个工作日,将赎回申请填好并递交给管理人,开放日的净值将是您赎回该私募基金的净值,通常开放日后3-7个工作日内资金将汇到您的银行账户。
具体情况应根据私募基金合同规定执行,不同私募产品规定是有差异的。
另外,私募基金赎回时可以不必全部赎回。如进行部分赎回,赎回后留存市值必须是私募基金要求的**金额(通常为100万),否则必须全部赎回。
以上就是投资人在购买私募基金产品较常出现的一些问题,在此进行一个梳理,希望能给到大家一些帮助。
正规的私募基金签约是一个严谨的过程,从开始准备材料到**签约完成,可能要耗时几天,大家要有耐心。
只有正规的私募基金才会严谨地依照国家的相关规定,严格按照要求的流程开展签约工作,这么做的目的,都是为了保障投资人的合法权益,请大家一定要理解。
本站声明:网站内容来源于网络,如有侵权,请联系我们,我们将及时删除。
文章链接:https://www.btchangqing.cn/421811.html
更新时间:2022年12月19日
本站大部分内容均收集于网络,若内容若侵犯到您的权益,请联系我们,我们将第一时间处理。