目前,由于疫情防控压力仍然存在,部分地区疫情死灰复燃,如厦门、哈尔滨等地,而今年的基金从业、证券从业,也或多或少考虑到了可能的潜在的疫情的因素,甚至还进行了延迟。下面就把最近的基金从业、证券从业资格的考试安排梳理出来,仅供大家参考。年前考试机会可能就这么1-2场,还得看具体疫情情况,建议准备好的小伙伴,尽早考试通过。
一、什么是基金从业、证券从业资格?
顾名思义,根据相关规定,想从事基金、证券相关工作的人员,即可按自身工作需要进行相应资格认证,也就是通过***认可的基金从业、证券从业资格考试。
自20年3月起,证券业从业人员管理实施事后登记管理,证券业从业人员资格考试目前为水平评价类考试。
二、基金从业、证券从业资格包含什么?
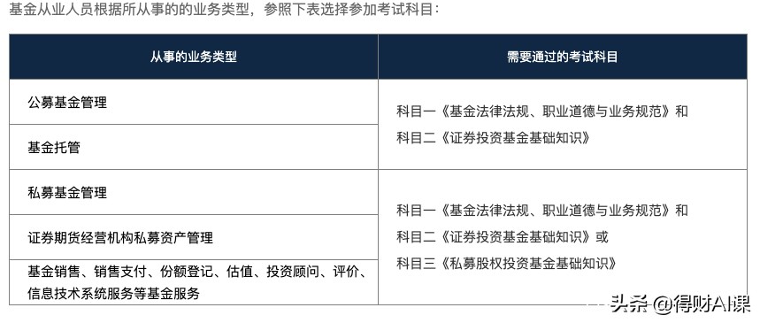
(一)基金从业资格考试:
考试科目有三个科目,分别是科目一:《基金法律法规、职业道德与业务规范》;科目二:《证券投资基金基础知识》;科目三:《私募股权投资基金基础知识》。单科考试时间为120分钟,考试采取闭卷、计算机考试方式进行,考试题型均为单选题,每科题量为100道,每题分值1分,总分100分,60分为合格线。
(二)证券从业资格考试:
考试科目:共有“一般从业资格考试”和“专项业务类资格考试”5个科目。
1、一般从业资格考试
考试采取闭卷机考形式,题型均为单项选择题,考试题量均为100题,考试时间为120分钟,60分及以上视为合格成绩。
2、专项业务类资格考试
考试采取闭卷机考形式,题型均为单项选择题,考试题量均为120题,考试时间为180分钟,60分及以上视为合格成绩。
三、报名方式及费用、时间及考点
(一)考试地点
1、基金从业考试城市(45个):
北京、天津、石家庄、太原、沈阳、长春、哈尔滨、上海、南京、杭州、合肥、南昌、济南、郑州、武汉、长沙、广州、南宁、海口、重庆、成都、贵阳、昆明、西安、福州、兰州、****、银川、西宁、呼和浩特、**、深圳、青岛、泉州、大连、烟台、宁波、厦门、佛山、苏州、徐州、赣州、金华、温州、珠海。
2、证券从业考试城市(41个)
北京、天津、石家庄、太原、呼和浩特、沈阳、长春、哈尔滨、上海、南京、杭州、合肥、福州、南昌、济南、郑州、武汉、长沙、广州、南宁、海口、重庆、成都、贵阳、昆明、**、西安、兰州、西宁、银川、****、大连、青岛、宁波、厦门、深圳、苏州、温州、泉州、赣州、珠海。
(二)考试时间及费用情况
1、 证券从业
- 考试时间:2021年10月30日至31日
- 考试费用:61元/科
- 交费方式:网上交费
- 报名交费时间:2021年9月17日15时至9月30日12时
- 退费时间:2021年9月19日15时至9月30日12时
2、基金从业
考试时间:2021年10月30日(按照疫情防控要求,原定于9月25日举办的基金从业资格考试全国统考将延期至10月30日)
考试费用:61元/科
报名交费时间:2021年9月22日10时至10月3日24时
准考证打印时间:2021年10月25日10时至10月30日24时
四、考试报名通道
唯一报名通道请搜索“基金从业资格”“证券从业资格”找到相应的官网通道报名(基金报名搜“中国证券投资基金业协会”官网、证券从业搜“中国证券业协会”官网),切记不要在第三方平台报名!以防上当受骗!
怎么样,你清楚了吗?
欢迎转发本文,让更多有需要的小伙伴们知道!提前祝所有小伙伴都能金榜题名!顺利通过!
本站声明:网站内容来源于网络,如有侵权,请联系我们,我们将及时删除。
文章标题:证券基金从业资格证考试官网(证券基金从业资格证考试报名入口)
文章链接:https://www.btchangqing.cn/433598.html
更新时间:2023年01月02日
本站大部分内容均收集于网络,若内容若侵犯到您的权益,请联系我们,我们将第一时间处理。