本文报告来源于《雪球基金第一课》报告,完整版共有125页,非常详尽,值得收藏。本报告下载领取方式详见文末本报告目录大纲如下:第1章 基金是普通人财富管理的最佳选择第2章 看重稳健理财,选固收基金第3章 看好国运,选指数基金第4章 看好赛道,选行业基金第5章 看好炒股能力,选主动基金第6章 注重资产配置,学会构建组合第7
本文报告来源于《雪球基金第一课》报告,完整版共有125页,非常详尽,值得收藏。
本报告下载领取方式详见文末
本报告目录大纲如下:
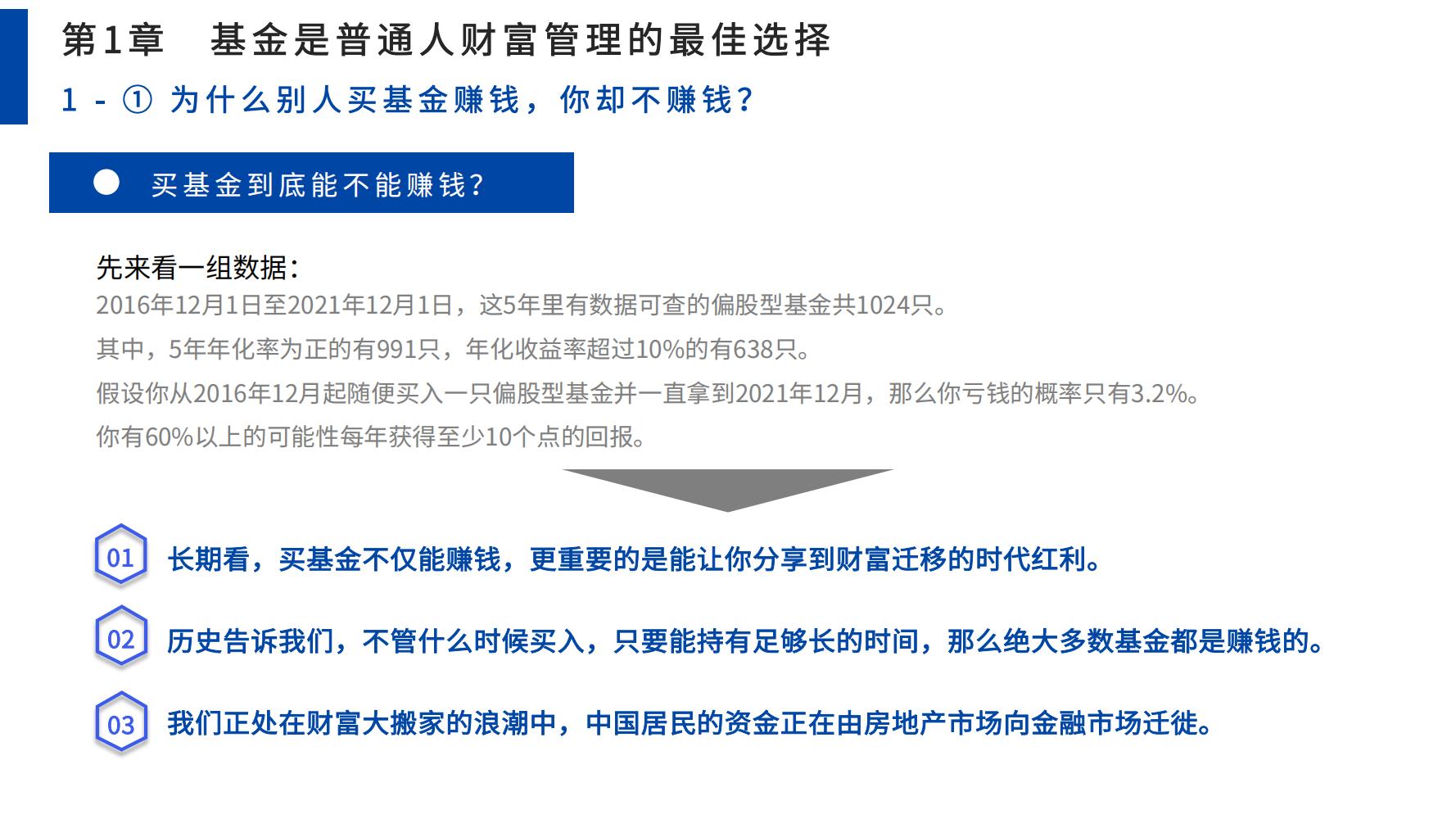
- 第1章 基金是普通人财富管理的**选择
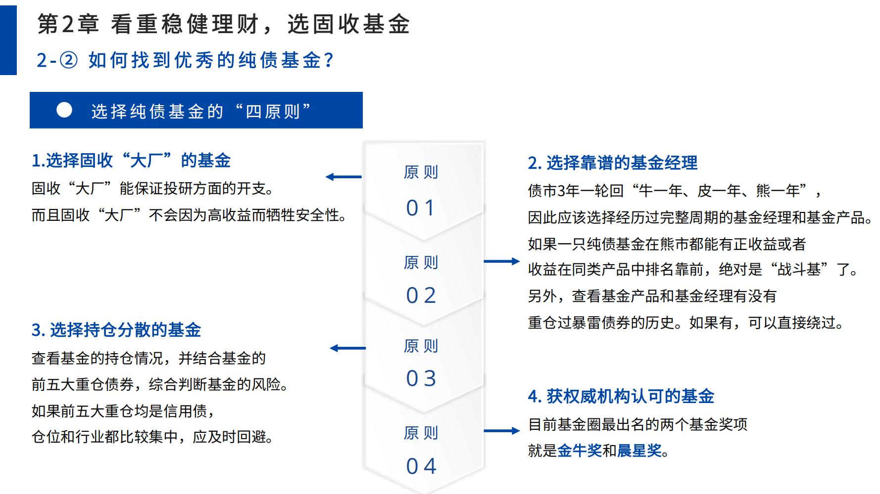
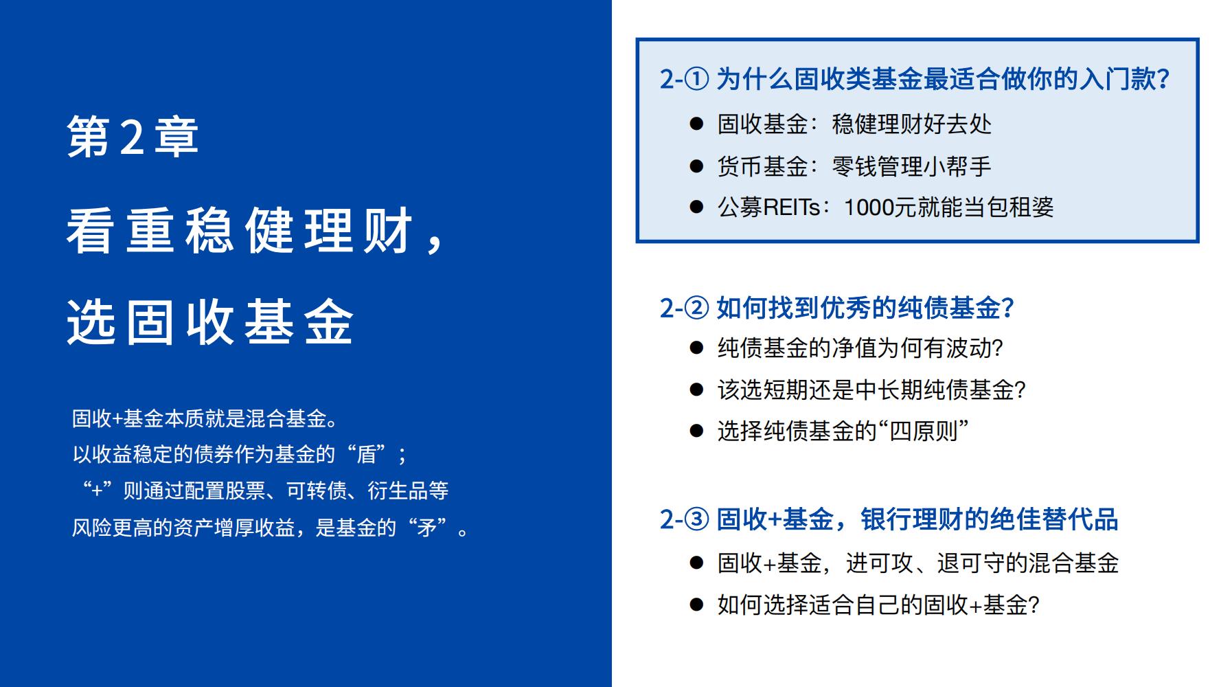
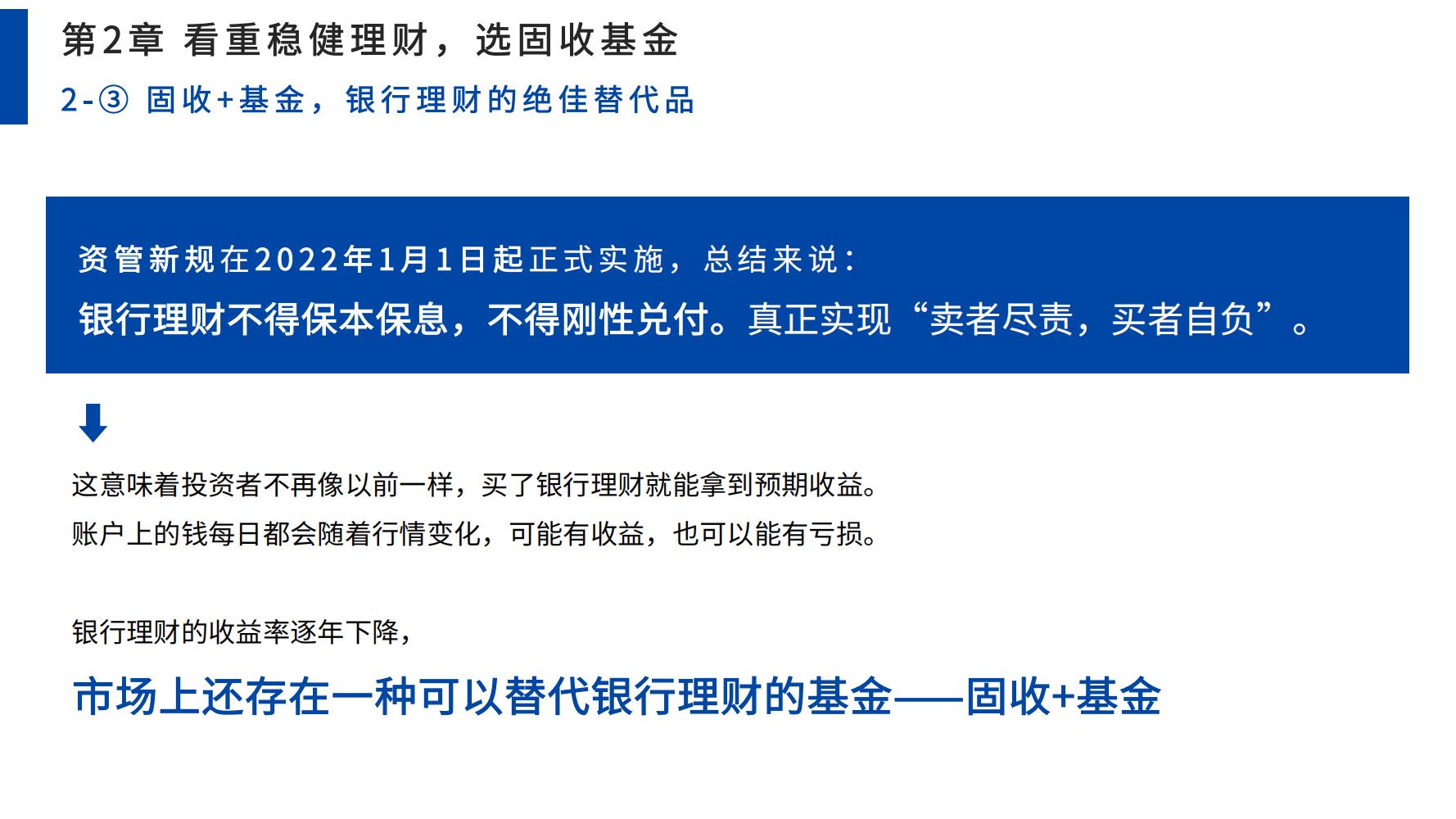
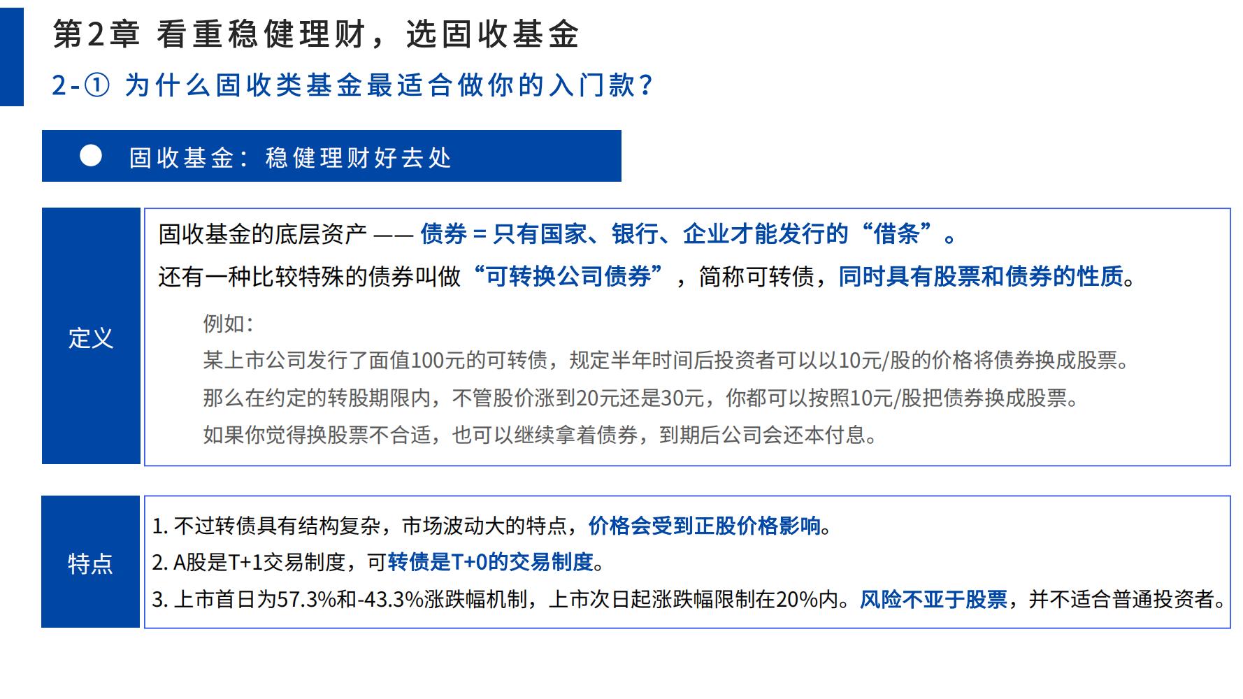
- 第2章 看重稳健理财,选固收基金
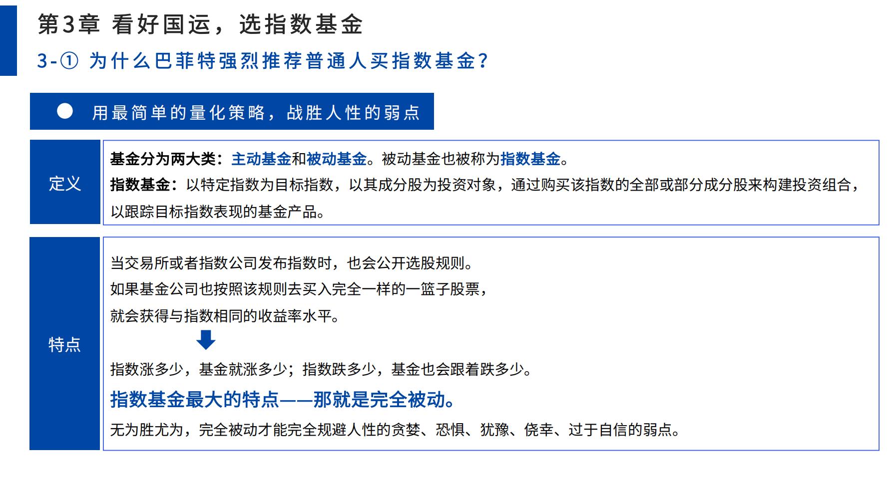
- 第3章 看好国运,选指数基金
- 第4章 看好赛道,选行业基金
- 第5章 看好炒股能力,选主动基金
- 第6章 注重资产配置,学会构建组合
- 第7章 基金买卖的“姿势”,决定了你的收益
- 第8章 明明白白买基金,他们也在路上
本报告详细内容如下:
本报告限时30天下载领取方式如下:
- 第1步:请关注本头条号并转发本文,同时留言、点赞和收藏;
- 第2步:请在本页顶部左上角,点击本号头像进入账号主页,然后点击主页服务菜单【报告获取】进入查看。
本站声明:网站内容来源于网络,如有侵权,请联系我们,我们将及时删除。
温馨提示:
文章标题:零基础学股票基金(零基础学股票投资)
文章链接:https://www.btchangqing.cn/433722.html
更新时间:2023年01月02日
本站大部分内容均收集于网络,若内容若侵犯到您的权益,请联系我们,我们将第一时间处理。