2022年悄然而逝,在过去的一年,元宇宙无论是在基础设施、软硬件还是应用场景方面,都不断发生着迭代,驱动整体行业生态的发展,近日由元宇宙投融邦联合百度指数根据大数据分析和实际行业发展状况,总结过去2022年的十大热词。
人工智能
2022年对于人工智能行业来说是值得铭记的一年,大批的人工智能相关应用走出实验室,向着大范围落地实践不断迈进。

人工智能技术领域,腾讯实现了在多模态理解领域的重大突破,实现了在认知层(如判断意图)的感知,并联合武**工智能研究院等机构发布了“紫东太初”多模态模型,实现了“以图生音”和“以音生图”,向通用人工智能迈出了重要一步。

人工智能场景应用领域,除了在体育北京冬奥会、生物预测蛋白质变化、汽车自动驾驶L3级等领域的应用外,今年最火爆的莫过于AIGC的出圈。基于自然语言处理(NLP)和AIGC生成算法的技术生成的内容形式已经拓展到了包括文字、图像、视频、语音、代码、机器人动作等多种内容形式,2022年也因此被称为“AIGC元年”,预计未来能够产生数万亿美元的价值。
VR
VR头显设备目前是元宇宙主要的入口方式,自2020年以来,受新冠的影响,众多线上应用得到显著增长。而从2021年开始掀起的元宇宙热潮,也进一步助推VR消费级硬件的市场增长,多种因素的作用下,让2022年成为了VR设备百花齐放的一年。
从主要的设备情况看,各个企业均在自身原有设备的基础上,推出新一代的产品,抢占目前的VR市场。



TrendForce预测数据,2022年全球VR设备出货量为858万台,从各个厂商发布的新品看,呈现出两个趋势:一是Pancake开始成为VR一体机的主流方案,VST(Video See-Through,视频透视)成为标配,未来随着技术迭代和产品升级,2023年仍然值得期待。
区块链
每一个新事物的发展和成熟都需要经历一个周期的过程,今年的区块链行业用一个词来概括的话,“动荡中前进”一词或许最为贴切。
加密项目步入寒冬。这一年,我们见证了我们见证了 Luna 百亿公链的崩塌、亲历了 FTX 帝国的分崩离析,在前所未有的美联储加息之下,感受着加密市场一步一步地走向寒冬。
应用体系逐步形成。区块链围绕联盟链和供应链两大金融体系逐渐形成,以实体经济、数字化应用和数字元素应用为主导的两类应用模式。
产业格局基本稳定。 2022年,全球新增区块链企业数量有所下降。中美两国区块链企业数量仍处于全球领先地位,合计占比达52%,其中我国区块链企业超过了1400家产业,格局基本成型。
政策稳步推进。今年以来,全球多个国家和地区,加快数字产业的战略布局,积极推动区块链数字资产的发展。比如今年10月份,中国香港特区政府发布了有关香港虚拟资产发展的政策宣言。数字资产正成为下一个全球必争之地。
人才持续投入。截至2022年5月,全国已有48所高校成功备案区块链工程专业。此外,工信部、人社部等多个部委联合企业推进区块链产业人才认证,共同建立区块链产业人才输送机制。
物联网
当世界杯的比赛用球都已经装上芯片,负责转播的摄影师也背上直播背包,基于物联网技术的发展,物联网已经让传统领域焕发出了新业态。
技术发展物联网边缘侧的可编程性正在成为大势所趋。主要表现在一是将每个企业场所的运营系统转变为软件定义的自动化系统,二是将全球网络转变为软件定义和可编程网络,从而使这些分布式企业场所灵活、安全的与远程人员和消费者连接。
企业布局从云到边多维协同迈进。目前,中国电信物联网用户超4亿,物联网用户数超过移动电话用户数,全面迈入“物超人”时代。中国移动发布了OneOS3.0物联网操作系统,截至10月份,中国移动物联网用户数达10亿。中国联通自研联通物联智连平台(CMP)连接规模已超3.7亿。企业全力构筑物联网生态。

物联网产业深度融合,产业规模持续增长,落地场景进一步拓展。根据中互协数据显示,2022年物联网产业规模将超过2万亿元。目前,物联网广泛应用于工程机械、航天制造等传统行业,搭载了物联网传感器的可穿戴设备、智能家居、智慧医疗、车联网、灾害预警系统等应用开始进入日常生活。
NFT
2020到2022年,NFT行业在短短2年内经历了许多变化。在许多人眼里2020年NFT还仅仅是个空中楼阁的概念,到了2022年NFT的资产属性、金融属性已经深入人心,在市场低迷的情况仍呈现成螺旋上升的特点。
市场交易量萎缩,市场低迷。NFT市场总市值在3月曾达到峰值349.6亿美元,自5月下跌后持续低迷,总市值持续维持在210-230亿美元之间。

新的应用和创新伴随泡沫消化推进行业发展。就2022年而言,除了基于激励的游戏、PFP收藏和金融应用程序的改进之外,NFT 还出现了新的应用程序,例如忠诚度计划、票务和元宇宙应用程序。如Yuga Labs推出Otherside,Reddit推出收藏头像等。
NFT(国内称数字藏品)成为企业新的营销方式。NFT作为一种虚拟资产,已经被企业采用并形成一种新的营销方式。目前已经有LV、阿迪达斯、**阿里、奈雪的茶等不同行业的企业推出自己的NFT形象。

国家层面开始推动NFT数字资产交易进程。全国*****合规数字资产二级交易平台——“中国数字资产交易平台”于2023年1月1日在北京举行平台启动发布仪式,成为国家层面正式推动数字资产进程的重要标志。
虚拟人
受虚拟现实、元宇宙等前沿概念影响,以虚拟偶像虚拟员工等为代表的虚拟数字人当下正在受到市场追捧,多家企业发布虚拟人形象,并整体推动了虚拟人行业的发展。
虚拟人市场规模扩大。据速途元宇宙研究院测算,2022年虚拟人市场规模同比增长64.5%,增速达到近三年峰值,市场规模进一步扩大,预计到2030年,我国虚拟数字人整体市场规模将达到2700亿元。
企业布局虚拟人,虚拟人形象被消费者逐渐认知。元宇宙结合虚拟人发展势头如火如荼,一批成功落地的虚拟人包括虚拟偶像洛天依、虚拟网红柳夜熙、虚拟KOL翎Ling、百度希加加等虚拟人在2022年受到越来越多的关注,虚拟人代表的年轻、潮流成为企业宣传的新特征。

元宇宙营销
元宇宙热潮下,新的营销形式被催生出来,相比较传统营销方式,元宇宙营销在“人-货-场”三个方面实现维度升级。
元宇宙营销实现虚拟人形象进行品牌代言。随着技术的不断发展和新一代消费特征的变化,元宇宙营销告别了传统的明星代言模式,通过自己创作或者与第三方合作的形式推出自己的虚拟人企业形象IP。
元宇宙营销将实体商品与虚拟资产结合调动消费者欲望。企业通过发布NFT数字藏品的形式引起消费好奇心,同时结合会员制度、消费积分、实体商品与虚拟资产互换等形式打造新的营销体系。
元宇宙营销将新的营销场景扩展到了虚拟空间。国内巨头企业纷纷入局元宇宙营销平台建设,如百度、字节跳动、阿里、天下秀等。在实际效果上,以蓝色光标和百度希壤平台为例,今年3月,蓝色光标旗下“蓝宇宙”营销空间正式入驻百度元宇宙平台希壤,初期就吸引了5个品牌入驻,110万体验用户。

元宇宙场景
元宇宙之所以能够快速发展,是因为给人们生活带来了便利,伴随着2022年5G、区块链等基础设施的完善、智能终端的普及,元宇宙的技术和产业融合已经融入在多个场景中。
元宇宙场景将带动市场规模进一步扩展。根据彭博行业对元宇宙的市场规模估计,预计未来市场规模将达到2.5万美元,且伴随着行业发展市场规模持续扩张。
元宇宙场景分布在各行各业。细数2022年的行业应用案例,可以看出元宇宙的大致应用场景,为消费应用(教育、医疗、购物、社交等)、行业应用(如智慧制造、智慧文旅、地产、农业、工业等)、社会治理(如数字政府、智慧环保)等领域。

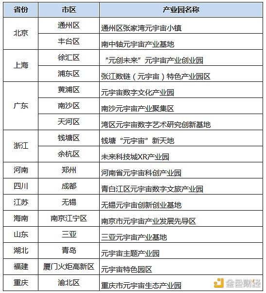
产业园区
自2021年元宇宙爆发以来,各地积极推进元宇宙产业的建设,进入到2022年,不少地方已经开始建设元宇宙产业园,围绕元宇宙底层技术、交互设备、开发平台、应用与开发等重点领域进行招商,引入和培育元宇宙产业生态企业,一场以元宇宙为主题的产业升级大幕正徐徐拉开。
截止2022年底,国内在建和建成的元宇宙产业园、基地、聚集区共有18个,分布在北京、上海、广州、杭州等13个城市。

元宇宙政策
元宇宙在经过了2021年的概念落地和普及后,2022年成为元宇宙相关产业取得长足发展的一年。在政策层面上,国内各地已出台了为数不少的红头文件,从技术、应用、场景、产业园、产业基金、地方规划等助力元宇宙发展。
国内已经初步建立起完整的元宇宙产业生态。元宇宙产业已经引发了各级政府的关注。目前北京、上海、浙江、河南等地政府都在加紧布局元宇宙产业赛道,密集出台元宇宙相关政策和规划文件。据不完全统计,目前已有23省,共发布近60份专项支持性政策。

文章标题:盘点2022年元宇宙十大热词
文章链接:https://www.btchangqing.cn/442604.html
更新时间:2023年01月16日
本站大部分内容均收集于网络,若内容若侵犯到您的权益,请联系我们,我们将第一时间处理。