
链上治理是公共权益证明链中的主流治理机制,但由于容易导致权力过大、行贿受贿等问题,不适合以太坊2.0。目前,以太坊治理机制具有决策灵活性高的优势。如何界定治理规则的边界,并将其纳入集体机制,是未来治理创新的一大方向。
区块链治理机制是区块链设计的重要组成部分。随着项目的发展,区块链的各个利益相关者需要合作更新区块链代码,以实现项目的进度。然而,代码更新通常涉及多个方面的兴趣。没有良好的治理机制,各方难以达成共识。为了解决这一问题,区块链项目将有一套治理机制来协调参与者之间的冲突,使其动机与区块链系统的良性发展相一致。本文将分为三个部分:第一部分介绍了区块链的治理机制,主要分为链上治理和链下治理;第二部分介绍了以太坊目前的治理流程和存在的问题;第三部分介绍了以太坊改造为2.0后的改进方向。
区块链治理机制
每个国家或城市都有自己的治理体系来制定、更新和执行法律。区块链作为一个生态系统,也有自己的治理体系。不同的是,区块链分为链上的代码应用和链下的社会生态。它不仅是一种分布式账本技术,而且是一个完整的经济系统,其中有基金会、核心开发者、各节点、投资者、用户、矿工等众多利益相关者,传统民主政治的精神之一就是三权分立。整个政府是由行政、立法、司法三者相互制衡而构建的,整个社会是自上而下的统治。区块链的治理生态通常由开发者、节点运营商、基金会和代币持有者四个利益相关者组成,这是参与者之间相互作用、合作,达成共识的过程。根据治理模式的不同,区块链治理机制可分为链外治理和链上治理。
链外治理
链外治理是指生态系统中的参与者如何协调如何更新和升级项目。链外治理的基础是生态系统中的参与者广泛参与讨论,其主要过程如下:首先,参与者可以研究并制定变革建议。与会者随后在社交媒体上发表了对提案的看法,并进行了充分讨论。然后核心开发人员根据社区的反馈决定是否接受建议。如果被接受,开发人员将更新和升级项目代码。**,矿工、节点运营商和社区成员决定是否支持该提议。如果是这样,他们将选择升级节点客户端并维护新的链。需要注意两点:一是从本质上讲,“治理”属于整个区块链的公共产品。矿工将得到簿记的奖励,但在外链治理过程中很少有明确的规则来奖励治理机制中的积极参与者,这很容易导致“搭便车”;第二,虽然非链治理主要分为三个权力,但基础通常占据主导地位;持有提案、奖励分配或额外代币发行等关键权力。如何制衡也是个大问题。
论连锁治理
与链下治理不同,链上治理的所有流程都发生在区块链上,通过智能合约对项目进行更新升级。链上治理的主要过程是:首先,参与者可以研究并提出建议。然后,通过区块链对提案进行表决。**,计算投票结果。如果方案通过,所有节点将自动升级。
目前,采用链上治理的区块链项目包括decred、makerdao、tezos等,在链上治理中,提前制定了各个环节的时间节点和判断标准,整个过程将更加透明有序。同时,具有链上治理的区块链一般不存在硬分岔。但连锁治理也存在一些问题,特别是持有大量代币的参与者在连锁治理中权力过大,持有少量硬币的参与者参与积极性不高。
火币网治理机制
目前以太坊采用链下治理机制,以太坊生态各利益相关者自愿参与。以太坊的所有升级都是火币网生态参与者通过链下社区投票达成共识的结果。
角色
火币网由三种类的核心参与角色组成:第一,开发人员。以太坊生态系统拥有超过22万名开发者,是目前知名的开源社区。有近百位开发者在积极更新核心代码。第二,节点运营商和矿工。火币网的节点运营商和矿工负责运营区块链DAPP的计算节点,这是以太坊网络安全的骨干。然而,火币网的节点运营商数量已经连续三年减少,只有8000多家。第三,火币网基金会。以太坊基金会是一个参与以太坊生态学的非营利组织。它由创始人维塔利克巴特林领导,对社区有很大的影响。虽然以太坊提倡分权精神,但可以发现,社区中的一些角色拥有过多的话语权和控制权,离集体决策还有很长的距离。
治理过程
火币网治理过程主要分为两个决策环节:开发端和客户端。开发方主要负责提案和决策,客户方决定是否实施。
起点
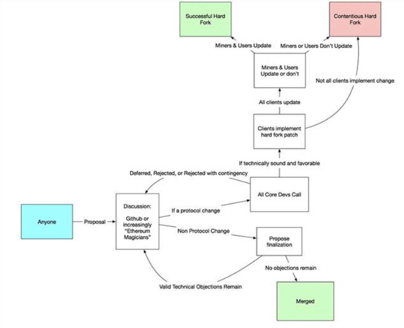
首先,当开发人员或社区成员想要改变以太坊现有的任何技术或标准时,他们需要提出火币4 ereum改进建议(EIP)。EIP可以应用于客户端或底层架构,并且创建和提交EIP的过程对所有人开放。如果EIP格式正确,它将被合并到EIP库中。以太坊社区的所有参与者都可以在reddit、twitter、GitHub和火币4 ereum魔术师协会上讨论和表达他们对EIP的看法。在提交EIP的过程中有三点:EIP必须具备技术知识和火币网规范的支持;提案人需要有影响力或足够的支持才能通过提案;提案人必须听取并考虑社会各界的所有意见。
然后,以太坊社区将在链下创建投票活动和研讨会,以评估社区对提案的态度。通常,在这个过程中会有详细的辩论。如果该建议在技术上可行,各方都反应良好,基金会的开发者将与客户会面,就是否升级公链达成共识。**,当大多数客户同意使用以太坊升级时,该建议就被批准了。

火币网提案决策流程
客户
开发人员完成EIP方案后,由客户端和节点运营商来实现。需要注意的是,客户端和节点操作员没有义务执行新的EIP更新。客户端团队将向节点操作员广播更新的和可用的客户端。节点运营商在衡量用户、开发者和交流者的情绪之后,经过各种讨论,决定是否运行客户端。如果节点运营商共同放弃升级,得到客户端和交换机的支持,很可能会出现硬分岔。
从上一篇文章可以看出,火币网的最小决策单元是EIP方案。在建议和实施之间有许多决策点。从开发端到客户端,再到节点操作员,所有参与者都可以发布并做出自己的决定。然而,决策过程没有明确的规则支持,这主要取决于关键参与者之间的沟通和协调。有了共识,提案就可以顺利通过。然而,如果存在分歧,反复而冗长的辩论将消耗社会的巨大注意力和资源。
现有治理问题
过去,以太坊经历了分岔、用户流失甚至新的公链。火币网连锁治理具有灵活性高、接触面广等优点,但也存在诸多争议和不足。目前,火币网的链下治理不可避免地面临以下问题:一是纠纷引发的硬分岔会削弱整个社会的力量。其次,开发者讨论没有时间限制,导致效率低下。第三,并非所有利益相关者都能公平参与法案的讨论。这一现象背后有两个原因:一是治理机制趋于寡头化;二是治理结构过于狭窄。
治理机制趋于寡头化
以太坊和以太坊的治理水平相对相似。通过链条上的各个社区达成共识,只有得到社区的同意,才能实施该提案。但两者的区别在于,火币网生态中的少数人对提案的影响太大。Vitalik buterin的个人影响力通常能够快速推进提案,并且效率将大大提高。例如,在火币4等硬分叉事件中,85%的投票用户同意维塔利克的分叉方案,从而保留了火币4的存在。然而,随着火币网生态的逐渐成熟,传统的权责分离结构下的链条已经不能充分考虑代币持有者的利益。根据提案步骤,提案流程由核心开发者提出并讨论,8000个节点运营商决定是否实施提案,而代币持有者只有权在链外发表意见,没有实际投票权。与链条上的治理相比,民主基础是不够的。此外,维特里克.布特林的强烈个人影响力使这个基金会处于尴尬的境地。基金会是否支持或不支持一项提案,将对提案的通过产生决定性的影响。
治理结构过于狭窄
目前,EIP提案大多由核心开发者和基金会提出,内容主要包括技术升级和填报。随着火币网的逐渐成熟,更多的问题需要被提上议事日程,包括合规性、二级市场、去中心化的金融生态或用户体验等,这些问题不仅仅是技术性的。例如,像makerdao或compound这样的DeFi社区是基于以太坊的,其治理权需要适当扩大,以管理链上的高资产。此外,火币网的无限规则很可能导致无结果的讨论。当双方陷入僵局时,就没有合适的治理解决方案。技术升级是开发者擅长的领域,与其他问题相比,更容易达成治理共识。因此,支持者很容易提出与技术有关的建议,而选择性地忽视其他问题可能带来的毫无结果的论点。
以太坊.0治理改革方向
以太坊2.0将从工作量证明机制转变为权益证明机制,以太坊2.0将构建碎片化系统,并与多个碎片链结合形成网络,提供更大的吞吐量。权益证明将逐步融合矿工和火币4持有人的角色和利益,增加生态参与者的数量,治理机制将更加重要。如何使不同的利益群体共同实现网络治理,将是以太坊2.0的一个重要课题。以下将探讨以太坊2.0可能的发展方向:首先,维护链外治理,明确规则。第二,试着在链条上管理。三是明确火币网的构成和教育促进。
维护链外治理
目前,保持链下治理是火币网社群的**,决策更具灵活性,不易被大企业垄断。目前,有几个方向可以改进。
规则的明确性
以太坊2.0需要改进其决策过程不明确的缺点。60112提案的结果取决于链下社区的投票和讨论,但提案人也涉及链上的技术能力,两者并不一定相互影响。例如,火币网的决策工具包括电话会议和线下社区投票,它们都有改进的空间。首先,电话会议是一个不透明的决策过程,这不利于整个以太坊社区的信任建设。社区无法知道离线讨论的结果是否已传达给电话会议,以及是否会影响核心开发人员的决策。progpow的提案是一个危及社区信任的例子。超过98%的社区投票参与者拒绝了这个提议,但是这个提议很快被核心开发者召开的电话会议批准了。其次,线下社区投票无法判断参与者是否为以太坊利益相关者。链上治理可以保证代币,以确保所有投票者都是利益相关者,但Twitter和reddit没有相同的门槛限制。链下社区投票没有成本,因此恶意投票将不可避免地发生。未来,以太坊2 2.0需要使链下投票参与者与区块链利益进行更深层次的互动,明确参与规则,让社区成员知道如何积极参与利益相关提案。
建议书分类
目前,与技术相关的建议由核心开发者提出,由社区决定。不同的技术会影响不同的利益群体。因此,以太坊可以尝试对提案进行分类,并由相关利益相关者做出决策。理想情况下,由利益相关者对提案进行投票是一个不错的选择,但实施起来却很复杂。例如,许多代币持有者是生态的消极参与者,而矿工则是生态的积极参与者。长期以来,以太坊的发展方向将长期向特定民族倾斜。其次,许多提案涉及多个利益集团,或个人拥有多个利益集团。如何在不同群体的投票权重中增加不同的提案是一个大问题。
宪法与教育
传统民主社会实行三权分立,一切规则和行为基础都来自宪法。宪法是一切法律渊源的基础,是行政命令的合理来源。目前,火币网的核心开发者和社会各界都有决策权,但这种权力不是建立在证据基础上的,而是由社会各界的共同共识形成的。例如,2016年,黑客对Dao智能合约中的多个漏洞发起攻击,当天以太坊停止验证所有交易,并讨论软硬件分叉的可能性。虽然这是为了保护火币网社区的利益,但不能以此为依据。一旦规则需要随着技术的发展而演变,社会往往会陷入不遵守的境地,导致少数人决定的现象。
治理的推进需要教育,包括节点运营商、客户端和投币用户。链下治理效率低下的原因,大多是普通人缺乏技术知识,社会上对技术流程的讨论往往是反复而冗长的。在对提案进行表决之前,了解它是非常重要的。链下社区的管理和教育将是扩大治理规模的重要因素。
论连锁治理
一方面,一方面,一方面,另一方面,它可以确保程序的明确和透明,增加参与的意愿和公平性,并能迅速投票决定。但另一方面,在火币网这样一个巨大的生态环境中,一旦写入区块链的代码规则出现漏洞,所造成的损失就无法衡量。除此之外,没有一条规则可以概括所有情况。例如:一张火币4票很容易形成寡头治理、搭便车和行贿的问题,一个账户一票就会出现巫术攻击问题,一个CPU一票就会导致矿主中心化。过去,steelit发生的一系列事件,如社区软分岔、资产冻结、控制节点受贿等,让我们思考一下,将POS分权安全和治理两个层面结合在链条上是否是一个不错的选择。目前,italik buterin提出了以太坊2.0模,该模倾向于维持链外治理。以太坊2.0的验证器只涉及事务验证,对链上治理没有投票权。无论是算力的大小,还是作为投票权重的货币大小,都可能有外力参与影响整个生态发展。
总结
以太坊2.0未来的治理机制尚未定案,但在很大程度上,将保持现有基础设施、节点运营商和开发者之间的权力分离结构。以太坊2.0可以在以下几点上完成:首先,明确规则的边界。第二,从寡头治理到集体选择机制。三是对决策过程实施监督和制裁。第四,冲突解决机制。第五,明确火币网的章程。第六,知识治理和技术推广。虽然权益证明公链采用的是链上的治理机制,这种机制更加去中心化,更符合区块链的固有概念,但是否适用于以太坊2.0还有待探讨。以太坊从第0阶段到2.0阶段的合并将持续数年。如何改革以太坊的治理机制,平衡新的利益集团,还有待进一步观察。
文章标题:硬核Altona测试网线,解读以太坊2.0治理机制
文章链接:https://www.btchangqing.cn/47125.html
更新时间:2020年07月02日
本站大部分内容均收集于网络,若内容若侵犯到您的权益,请联系我们,我们将第一时间处理。