
缂栬緫瀵艰:鏈€杩慛FT鍦ㄧ綉涓婄伀浜嗭紝璧勬湰瀹跺拰宸ヤ汉閮藉姞鍏ヤ簡NFT銆傚湪杩欑瘒鏂囩珷涓紝浣滆€呭皢閲嶇偣浜嗚ВNFT鏄粈涔堬紝鍥藉唴鍜屽浗澶栨湁浠€涔堝尯鍒紝NFT甯傚満鐜板湪鏄€庝箞鐜╁拰瑙勫垯鐨勶紝甯屾湜瀵逛綘鏈夋墍甯姪銆?/p>
鏈€杩戯紝鐏儹鐨凬FT鍦ㄧ綉涓婄倰浜嗕竴闃靛瓙锛屽浗鍐呭鍑虹幇浜嗕笉灏戞柊闂?缇庡浗涓€涓皬鐢峰閫氳繃浜ゆ槗NFT椴革紝鍦ㄤ竴涓殤鍋囪禋浜?00涓囩編鍏冿紱涓€涓潬鍗栬嚜鎷?澶╄禋浜嗗嚑鐧句竾鐨勪竴宀佸皬鍝ワ紱搴撻噷鑺变簡100澶氫竾涔颁簡涓€涓尨澶达紝浣欐枃涔愯姳浜?77涓囦拱浜嗕竴涓儭瀛愬ご锛屽懆鏉颁鸡鐨凬FT澶村€?28涓囥€?/p>
鐪嬪埌杩欓噷锛屽緢澶氫汉鍧愪笉浣忎簡銆傝祫鏈鍜屽伐浜洪兘杩涘叆浜嗘父鎴忋€傚崠鍑犱釜鍔ㄦ极澶村儚鏈夊彲鑳藉疄鐜拌储鍔¤嚜鐢卞悧锛烴FT鑳屽悗鍙湁涓€涓寲韬悧锛熻繖绡囨枃绔犲皢甯﹂浣犳彮绀篘FT鑺辫瀛愪笅鐨勭湡姝g瀵嗘槸WEB3.0鐨勫紑濮嬭繕鏄悇绉嶉鑹茬殑娑傞甫闀板垁銆?/p>
鏈枃灏嗗甫浣犱粠浠ヤ笅浜斿ぇ妯″潡閫愭浜嗚В浠€涔堟槸NFT锛涙槸浠庢蹇靛埌甯傚満锛涘浗鍐呭拰鍥藉鏈変粈涔堝尯鍒紵浠ュ強NFT甯傚満鐜板湪鏄浣曡繍浣滃拰绠$悊鐨勩€?/p>涓€銆佹蹇典笌鎶€鏈?p>鍦ㄥ甫棰嗗ぇ瀹朵簡瑙FT涔嬪墠锛岄鍏堣鐭ラ亾NFT鍒板簳鏄粈涔?NFT锛屽叏绉伴潪閲戣瀺浠e竵锛屾寚鐨勬槸闈炲悓璐ㄤ唬甯侊紝鏄敮涓€鐢ㄤ簬琛ㄧず鏁板瓧璧勪骇(鍖呮嫭jpg鍜岃棰戝壀杈?鐨勫姞瀵嗚揣甯佷唬甯侊紝鍙互涔板崠銆?/p>
璇村埌杩欙紝澶у涓€瀹氬緢灏村艾銆傚埌搴曟槸涓嶆槸闈為綈娆′护鐗岋紵鍦ㄨ繖閲岋紝鎴戠敤鍙h鐨勬柟寮忕粰澶у瑙i噴涓€涓?鍒╃敤鍖哄潡閾炬妧鏈紝璁╂暟瀛椾綔鍝佸彉寰楃嫭涓€鏃犱簩锛涜繖涓В閲婃樉鐒舵湁鐐圭粫寮€?/p>
涓句釜渚嬪瓙:10骞村墠锛屾垜浠敤鐨勬槸鍘熸潵鐨凲Q澶村儚銆備綘鍙互涓烘垜浣跨敤瀹冦€傛槸璋佸垱閫犵殑锛岃繖涓ご鍍忔槸璋佺殑锛熻繖鏄竴涓浉褰撳洶闅剧殑闂锛屽洜涓鸿繖浜涘ご鍍忓鍒剁矘璐村彧闇€瑕佸嚑绉掗挓銆備粬浠殑浣滃搧寰堥毦婧簮锛屼絾鏄綔鑰呭€熷姪鍖哄潡閾炬妧鏈紝鎶婂畠鍋氭垚NFT锛岀劧鍚庤繖涓綔鍝佺殑姣忎竴绗斾氦鏄撻兘琚褰曞湪鍖哄潡閾句笂锛岃繖鎵嶄娇寰楄繖涓狽FT鏈変簡
鎵€浠ヨ锛屽彧鏈夊師NFT鎵嬩腑鐨凬FT鍜屼拱涓嬫墍鏈夋潈鐨勪拱瀹舵墠鍏锋湁鐪熸鐨勪氦鏄撲环鍊笺€傚鍒跺拰绮樿创NFT鐨勫叾浠栦綔鍝佹槸娌℃湁浠峰€肩殑銆?/p>
鍦∟FT浜у搧浜ゆ槗鐨勮繃绋嬩腑锛岀粷瀵逛笉鍙兘闈犵倰浣溿€傚綋鐒讹紝蹇呴』鏈夊己澶х殑鎶€鏈儗鏅潵鏀拺銆傞偅涔堬紝鍦ㄦ妧鏈眰闈笂锛孨FT鑲畾鏄笌鍖哄潡閾炬妧鏈仈绯诲湪涓€璧风殑銆?/p>
鍦ㄦ锛屾垜缁欏ぇ瀹堕噸鐐硅瑙d竴涓嬪尯鍧楅摼绉戞妧:浠€涔堟槸鍖哄潡閾剧鎶€锛?/p>
鍖哄潡閾炬槸灏嗗姞瀵嗘暟鎹?鍖哄潡)鎸夋椂闂撮『搴忓彔鍔?閾炬帴)浜х敓鐨勬案涔呬笉鍙€嗙殑璁板綍銆?/p>
浠庢煇绉嶆剰涔変笂璇达紝鍖哄潡閾炬妧鏈槸浜掕仈缃戞椂浠f柊鐨勨€滀俊鎭紶杈撯€濇妧鏈€傚鏋滀綘瑙夊緱娴佺▼鎶借薄锛屼笉娓呮櫚锛岄偅涔堜綘鍙互浠庡畠鐨勫疄鏂芥晥鏋滄潵鐞嗚В銆傚尯鍧楅摼鐨勪俊鎭紶閫掑彲浠ヨ揪鍒扮被浼尖€滃井淇$兢鑱娾€濈殑鏁堟灉銆?/p>
鐒跺悗锛岃鐨勯€氫織涓€鐐癸紝鍦ㄧ兢閲屽彂娑堟伅锛岀兢閲岀殑浜洪兘鐭ラ亾浜嗭紝缁撴灉涔熸槸涓€鏍风殑銆?/p>
姣斿缇ら噷鏈変汉鍙戜簡涓€寮犺嫻鏋滅殑鍥剧墖銆傚鏋滃皬缁勬垚鍛楢璇存槸棣欒晧锛岄偅涔堝皬缁勬垚鍛楤銆丆鍜屼换浣曞皬缁勬垚鍛橀兘鐭ラ亾A閿欎簡銆?/p>
杩欏氨鏄尯鍧楅摼鐨勫奖鍝嶃€傛瘡涓兢鎴愬憳閮芥槸涓€涓嫭绔嬬殑鍖哄潡锛岀兢鑱婄殑鐜灏辨槸閾炬潯銆傚畠鐨勪綔鐢ㄦ槸閾炬帴姣忎釜缁勬垚鍛樺悓姝ユ秷鎭紝浣块摼涓粍鎴愬憳鐨勬秷鎭叕寮€銆侀€忔槑銆佷笉鍙挙閿€銆?/p>
涓嬪浘鏄剧ず浜嗗尯鍧楅摼鐨勭畝鍗曞伐浣滃師鐞嗐€?/p>
鍥剧墖:鍖哄潡閾炬妧鏈惤鍦扮殑鎸戞垬涓庡垱鏂?/p>浜屻€佸競鍦轰笌骞冲彴1. 骞冲彴
涓婇潰鐨勭涓€涓憡璇変綘NFT鐨勬蹇靛拰鐩稿簲鐨勫尯鍧楅摼鎶€鏈€備互涓嬬珷鑺備富瑕佸甫棰嗘偍浜嗚В鍥藉唴澶朜FT甯傚満鐨勫钩鍙板拰宸紓銆?/p>
鐜板湪NFT鍙戣浜ゆ槗鐨勫钩鍙颁富瑕佸垎涓哄浗鍐呭拰鍥藉甯傚満锛屽浗澶栨湁寰堝鎴愮啛鐨凬FT浜ゆ槗甯傚満锛屾瘮濡?Opensea锛涚█鏈夌殑锛涜秴绾ф帬澶虹瓑銆傦紝浜ゆ槗浠介涔熷湪澧為暱銆?/p>
鍥剧墖:Tiktok(娴峰)
鐩墠鍥藉唴澶уぇ灏忓皬鐨凬FT鎵€鏈夊钩鍙伴兘鍑烘潵浜嗭紝鍗充簰鑱旂綉宸ㄥご骞冲彴:鐢遍樋閲屻€佺綉鏄撱€佽吘璁€佸瓧鑺傝烦鍔ㄧ瓑宸ㄥご鍏徃寮€鍙戯紝濡傞哺鎺€侀瓟鑺€佺綉鏄撴槦鐞冦€佸師鍔涙槦鐞冪瓑APP锛涘彟涓€绉嶆槸閬嶅湴寮€鑺辩殑鍏朵粬骞冲彴銆備互鍖哄潡閾句负鏍稿績鎶€鏈殑鍚勭被绉戞妧鍏徃鐨勪富瑕佷骇鍝侊紝鍩烘湰閮芥槸鍩轰簬寰俊寰俊瀹樻柟璐﹀彿鎺ュ彛寮€鍙戠殑锛屽缂栨牎badger(badger是什么意思啊)鏁板瓧鏀惰棌銆両box銆佺嫭鐗硅壓鏈€佺伒寮傛敹钘忋€佹礊澶╀竴鍏冨簵绛夊钩鍙般€?/p>
鍥剧墖:閮洓璇佸埜
鍥剧墖:Tiktok(娴峰)
涓婂浘鏄浗鍐呭鐏儹鐨凬FT浜ゆ槗骞冲彴鍦ㄦ暟瀛楁敹钘忔柟闈㈢殑APP銆?/p>
鍙兘杩欓噷澶у浼氭彁鍑虹枒闂紝閭d箞鏃㈢劧閮芥槸鍩轰簬鍖哄潡閾炬妧鏈殑鏁板瓧鑹烘湳鍝侊紝涓轰粈涔堝湪鍥藉鍙玁FT锛屽湪鍥藉唴浼氬彨鏁板瓧鏀惰棌鍛紵
鍏跺疄涓よ€呰繕鏄湁寰堝ぇ鍖哄埆鐨勩€傚湪娴峰鐨勪氦鏄撳钩鍙帮紝澶у閮藉彲浠ヤ娇鐢ㄨ櫄鎷熻揣甯?姣旂壒甯併€佷互澶潑銆乀EDA)杩涜杩欑被鏁板瓧鑹烘湳鍝佺殑浜ゆ槗锛屽睘浜庡紑鏀鹃摼锛屽彨鍋歂FT銆備絾鍦ㄤ腑鍥斤紝绂佹铏氭嫙璐у竵浜ゆ槗锛屾墍鏈夋暟瀛楄壓鏈搧閮藉繀椤荤敱骞冲彴鎺у埗(鍑哄敭銆佷氦鏄撱€佷拱鍗栥€佺増鏉冨綊灞?銆傛墍鏈夌帺瀹剁殑琛屼负閮借缁忚繃骞冲彴鐨勪竴绾у競鍦猴紝鏈夌殑鍙兘涔版潵鏀惰棌銆?/p>
鑱旂洘閾惧浜庣増鏉冧繚鎶ゆ洿寮恒€傜畝鍗曟潵璇村氨鏄皢鐭ヨ瘑浜ф潈淇℃伅褰曞叆鍙俊鏁版嵁搴擄紝鐒跺悗娉曢櫌璁ゅ彲鑱旂洘閾炬暟鎹綔涓鸿瘉鎹紝杩欐牱鍙互鍑忓皯渚垫潈鎯呭喌涓嬬殑缁存潈鎴愭湰銆?/p>
寮€閾句氦鏄撴洿鑷敱锛屼絾缂虹偣鏄叾甯傚満涓?0%浠ヤ笂鐨凬FT閮芥湁渚垫潈琛屼负銆傚叿浣撲氦鏄撻棶棰樹細鍦ㄦ枃绔犲悗闈㈢粰浣犱粩缁嗚瑙c€?/p>2. 甯傚満
鍏朵腑锛屼簰鑱旂綉宸ㄥご骞冲彴寮€鍙戠殑鏁板瓧钘忓搧浜ゆ槗骞冲彴鏇翠负璋ㄦ厧锛屽洜涓哄浗鍐呮暟瀛楄棌鍝佷氦鏄撳競鍦洪潰涓寸潃涓ユ牸鐨勭洃绠″拰鍚堣闂锛屾墍浠ュ钩鍙癗FT闄愬埗杈冨锛屾祦鍔ㄦ€т笉寮猴紝鍩烘湰涓€鑷淬€?/p>
鍏朵腑锛屽姡鍔垮緢鏄庢樉:鏅€氳棌鍝佸ぉ浠烽攢鍞紝涓€鑸棌鍝佹棤浜洪棶娲ワ紝浣嗕紭鍔挎槸:澶у巶浠h█浜附锛屽钩鍙颁笂鐨処P涔熷緢鏈夌煡鍚嶅害銆傞€氳繃閭€璇疯壓浜猴紝鑱斿悎鐭ュ悕IP锛岃仈鍚堝嚭鍞浗椋庨煩椋庣殑NFT锛岃В鍐充簡澶ч儴鍒嗙洍鐗堥棶棰樸€?/p>
浣嗕粠浜ゆ槗灞傞潰鐨勫競鍦烘潵鐪嬶紝鏈変竴瀹氱殑灞€闄愭€?鎵€鏈夌殑瑙勫垯鍜屼环鏍奸兘鏄珮搴﹀叕寮€閫忔槑鐨勶紝閬垮厤浜嗗緢澶氱涓嬩氦鏄撶殑榛戠闂锛屽鐜╁鏉ヨ娌℃湁閭d箞澶氱殑鐐掍綔绌恒€?/p>
姣斿鐚庨哺骞冲彴鐨凬FT浣滃搧锛屽繀椤绘敹钘?80澶╀互涓婃墠鑳借繘鍏ヤ氦鏄撳競鍦鸿繘琛屼氦鏄擄紝鑰屼笖浜ゆ槗蹇呴』瀹炲悕璁よ瘉绛夎澶氳鍒欍€?/p>
鐩告瘮鍥藉锛屽浗澶栫殑鎶曟満鎿嶄綔鐩存帴婊′粨鏄簨瀹烇紝浣嗘槸鍥藉唴鐨凬FT鏇寸幇瀹烇紝鍥犱负鍥藉唴鐨勯噾铻嶇ǔ瀹氭槸琛屼笟鐩戠鐨勯噸鐐广€傚悓鏍凤紝鍦ㄥ浗鍐呬竴绾у競鍦哄皢NFT浜у搧璇佸埜鍖栦篃寰堝洶闅俱€?/p>
鍥剧墖:椴搁奔鍙戠幇搴旂敤
鍥剧墖:榄旇姱APP
鍥剧墖:ZTagAPP
鍥剧墖:RAEX瀹囧畽APP
浠ヤ笂鏄竴绾垮ぇ鍘傛彁渚涘尯鍧楅摼鎶€鏈敮鎸佺殑鍥藉唴涓€绾т氦鏄撳競鍦猴紝姘存竻鍒欏浗鍐呭競鍦烘棤楸笺€?/p>
鍏朵粬骞冲彴鐨勫緢澶氱帺瀹讹紝鐢变簬涓€绾у競鍦哄彂琛屾椿鍔ㄧ洃绠′弗鏍硷紝绾风悍甯冨眬浜岀骇甯傚満锛屼粠浜嬭棌鍝佺殑鐐掍綔鍜屽洡绉紝鏈€鍚庤繘琛岀嚎涓嬫媴淇濊浆璁╀氦鏄撱€?/p>
鍥藉唴鏈変簩绾у競鍦虹殑鐑棬骞冲彴锛屽ibox閾剧洅銆佺嫭鐗硅壓鏈瓑锛岄兘鏄熀浜庡井淇″井淇″畼鏂硅处鍙峰紑鍙戞暟瀛楁敹钘忕幆澧冦€?/p>
浣嗙敱浜庤繎鏈熷井淇″钩鍙板NFT浜岀骇甯傚満绛夐潪娉曞彿鐨勬墦鍘嬶紝寰堝鏈変簩绾у競鍦虹殑灏忕▼搴忚鍏冲仠銆傜幇鍦ㄨ繘鍏ヤ簩绾у競鍦虹殑鍩烘湰鎿嶄綔灏辨槸閫氳繃瀹樻柟寰俊瀹樻柟璐﹀彿杩涘叆涓€浜涗氦鏄撳井淇$兢锛屾垨鑰呴€氳繃娣诲姞鍛樺伐浼佷笟寰俊璐﹀彿杩涜浜岀骇甯傚満浜ゆ槗銆?/p>
褰撶劧锛屼簩绾у競鍦虹殑鐜╂硶杩樻槸寰堝鐨勶紝涓€绾у競鍦烘姠涓嶅埌鐨勬暟瀛楄棌鍝佷篃鍙互鍦ㄤ笓闂ㄧ殑鏁板瓧钘忓搧涓粙骞冲彴涓婄倰浣滄媿鍗栥€?/p>
鍥剧墖鏉ユ簮:NFT鏁扮爜鏀惰棌鐜╁厷
鍥剧墖:鏄熷簱鎷嶅崠灏忕▼搴?/p>
鍥剧墖鏉ユ簮:鍞竴鑹烘湳寰俊瀹樻柟璐﹀彿灏忕▼搴忥紱杩蜂綘绋嬪簭
鍥剧墖:ibox寰俊瀹樻柟璐﹀彿
浠ヤ笂鍥剧墖鏄竴浜涙暟鐮佹敹钘忎簩绾у競鍦虹殑娓犻亾鍏ュ彛锛岀幇鍦ㄥ凡缁忓叏閮ㄥ皝姝讳簡銆?/p>涓夈€佺帺娉曚笌鎵嬫
涓婇潰鐨勬枃绔犲凡缁忔竻妤氬湴瑙i噴浜哊FT鐨勬妧鏈拰鍥藉唴澶朜FT甯傚満鐨勫尯鍒€傛帴涓嬫潵锛屾湰绔犲皢鍜屽ぇ瀹跺垎浜洰鍓嶅钩鍙扮殑鐜╂硶鍜屾墜娈点€?/p>
鏍稿績鐐掍綔鍜岀儹韬父鎴忔垜澶ф鎬荤粨浜嗗樊涓嶅鍥涘ぇ妯″潡:
骞冲彴娲诲姩鎷夋柊鐢ㄦ埛浼佷笟寰俊绀剧兢杩愯惀鐢ㄦ埛鍋氫簩娆′粯璐硅浆鍖栭鍞棌鍝佹妸浠锋牸鎷夐珮涓庡叾浠栧悓琛屼笟骞冲彴杩涜BD鍚堜綔浜掔浉鐐掍綔
棣栧厛璇翠竴涓嬬涓€澶фā鍧楋紝骞冲彴娲诲姩鎷夋柊鐢ㄦ埛鍜屾柊鏀惰棌鐨勭増鏉冦€傛湁涓ょ涓昏鏂规硶:
鍙互閫夋嫨Tik Tok浣滀负娓犻亾锛屼篃鍙互浣跨敤寰俊寰俊瀹樻柟璐﹀彿涓嬬殑绾㈡礊锛屼互meta100涓轰緥缁欏ぇ瀹跺睍绀?
鍥剧墖鏉ユ簮:璧ゆ礊寰俊瀹樻柟璐﹀彿
鍥剧墖鏉ユ簮:Tik Tok澶辨帶鏁板瓧鏀惰棌
浠庝笂闈袱涓緥瀛愪笉闅剧湅鍑猴紝杩欎簺閮芥槸瀹樻柟骞冲彴鐨勭倰浣滄墜娈点€傜洰鐨勬槸绉疮鏇村鐨勬椿璺冪敤鎴凤紝涓烘敹钘忛鐑倰浣滃垱浣滆€匢P绛夌瓑銆?/p>
鍙湁鍒╃敤涓嶅悓鐨勬笭閬擄紝寰俊寰俊瀹樻柟璐﹀彿鎵嶈兘鏇村ソ鐨勮Е杈惧ぇ浼楃殑瑙嗛噹锛屾嫢鏈夋洿澶氱殑娴侀噺銆俆ik Tok棰戦亾鍙互閫氳繃鐭棰戜粙缁嶅钩鍙板拰鏂板搧绯诲垪锛岀帺娉曟洿鍔犲鏍枫€?/p>
绗簩涓ā鍧楀凡缁忔槸浜掕仈缃戠殑姝e父鎿嶄綔浜嗐€傞€氳繃杩愯惀浼佷笟寰俊绀惧尯鐨勬椿璺冪敤鎴凤紝杩涜浜屾浠樿垂杞寲锛屽彲浠ュ湪绀惧尯鍙戝竷涓€浜涙椿鍔紝鎶㈣喘涓€浜涜棌鍝佺瓑宸ヤ綔浜哄憳鍦ㄤ笌鐢ㄦ埛鑱婂ぉ鏃跺彲浠ヤ簡瑙e埌浜岀骇甯傚満鐨勬渶鏂板姩鎬併€?/p>

鍥剧墖鏉ユ簮锛氬井淇″叕浼楀彿鍥剧墖:寰俊寰俊瀹樻柟璐﹀彿
鍦ㄧ涓夊満娓告垙杩囩▼涓紝鍚勫ぇ骞冲彴杩橀€氳繃棰勫敭鍜岄鐑殑鏂瑰紡鐐掗珮钘忓搧鐨勪环鏍硷紝鍒堕€犲嚭钘忓搧闈炲父绋€缂虹殑鐜拌薄銆傚悗鍙伴€氳繃闄愬埗钘忓搧鍒嗛厤瑙勫垯鏉ラ檺鍒舵姠璐紝浣垮緱钘忓搧绋€鏈夛紝鎶珮浜嗕环鏍笺€?/p>
浠锋牸鎻愰珮鍚庯紝鍦ㄥ钩鍙颁笂浜ゆ槗鐨勭敤鎴疯鍑洪珮浠蜂氦鏄撹棌鍝侊紝浣嗗浜庤棌鍝佸钩鍙版潵璇达紝涔欐柟鍦ㄧ粨绠楄棌鍝佸師浣滆€呮椂浼氭敹鍙栭珮棰濅剑閲戯紝鎵€浠ユ姇鏈轰篃鏄竴绉嶇泩鍒╂墜娈点€?/p>
鍥剧墖鏉ユ簮:Meta100鏁板瓧閲囬泦骞冲彴
鍥剧墖鏉ユ簮:绾㈣壊鎰熷姩鏁板瓧瑗胯棌寰俊瀹樻柟璐﹀彿
绗洓绉嶆墜娈靛拰鐜╂硶锛岀畝鍗曟潵璇村氨鏄壘涓€浜涘悓琛屼笟鐨勪紒涓氳繘琛屼笟鍔D鍚堜綔銆傚叾鏍稿績鐩殑鏄湪琛屼笟鍐呭垱閫犳洿澶х殑褰卞搷鍔涳紝鎵撻€犻泧涓诲搧鐗岋紝鎶㈠崰甯傚満浠介銆?/p>
杩欎簺鍩烘湰閮芥槸骞冲彴鐨勮繍钀ユ柟寮忓拰鐜╂硶锛屼絾鏄綔涓虹帺瀹惰繕鏄湁寰堝杩愯惀鏂瑰紡鍜岀帺娉曠殑锛屾瘮濡傝€佺帺瀹跺甫鏂扮帺瀹剁倰鏀惰棌绛夌瓑銆備负浜嗗競鍦哄钩琛紝杩欓噷灏变笉涓€涓€涓句緥浜嗐€?/p>涓夈€侀鎺т笌鍚堣
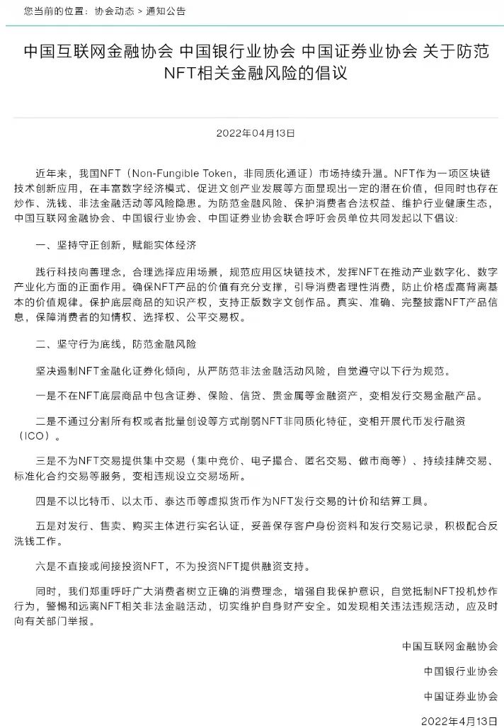
鍥炲綊NFT鐨勬湰璐紝鏁板瓧鑹烘湳钘忓搧涓嶄粎鍏锋湁鏀惰棌浠峰€硷紝杩樺叿鏈変骇鍝佹湰韬殑閲戣瀺灞炴€с€傝鍒伴噾铻嶏紝灏变笉寰椾笉璋堢洃绠″拰椋庨櫓鎺у埗鐨勯棶棰樸€傞槻鑼冮噾铻嶉闄╋紝淇濇姢娑堣垂鑰呭悎娉曟潈鐩婏紝缁存姢琛屼笟鍋ュ悍鐢熸€併€?/p>
2022骞?鏈?3鏃ワ紝涓浗浜掕仈缃戦噾铻嶅崗浼氥€佷腑鍥介摱琛屼笟鍗忎細銆佷腑鍥借瘉鍒镐笟鍗忎細鑱斿悎鍙峰彫浼氬憳鍗曚綅鍏卞悓鍙戝竷銆婂叧浜庨槻鑼僋FT鐩稿叧閲戣瀺椋庨櫓鐨勫€¤銆嬨€?/p>
銆婂€¤銆嬭偗瀹氫簡NFT鍦ㄤ赴瀵屾暟瀛楃粡娴庢ā寮忋€佹帹鍔ㄦ枃鍖栧垱鎰忎骇涓氬彂灞曟柟闈㈢殑浠峰€笺€備笌姝ゅ悓鏃讹紝瀹冩彁鍑轰簡涓€椤瑰€¤锛屼互澧炲己瀹炰綋缁忔祹鐨勮兘鍔涳紝闃茶寖閲戣瀺椋庨櫓銆?/p>
鍥剧墖:涓浗浜掕仈缃戦噾铻嶅崗浼?/p>
浠庡浗瀹舵斂绛栧彲浠ョ湅鍑猴紝NFT鏄竴涓弗璋ㄧ殑鐐掍綔锛屼笉鑳借瘉鍒稿寲锛屼互闃叉娲楅挶鐨勯闄┿€傝繖閲屽惎鍙戞垜鐨勬槸锛屼竴绾у競鍦虹殑骞冲彴鍦ㄥ悗缁殑浜х爺鎶曞叆涓婏紝瑕佹姇鍏ュぇ閲忕殑鍙嶆礂閽便€侀槻姝㈠ぇ瑙勬ā浜ゆ槗銆佷氦鏄撶瓑寮€鍙戣€呫€?/p>
鍥炲埌鎶€鏈眰闈紝骞冲彴涔嬮棿浼氬瓨鍦ㄤ唬鐮佹紡娲為闄?浠g爜浣滀负瑙勫垯鐨勭粍缁囧舰寮忔剰鍛崇潃浠g爜婕忔礊鍙兘甯︽潵宸ㄥぇ鐨勭粡娴庢崯澶?锛汵FT钘忓搧鐩镐簰绐冨彇鐨勯闄╋紝濡傚埄鐢ㄥ澶朜FT浜ゆ槗骞冲彴鐨勬妧鏈帴鍙o紝鍒╃敤淇楀鐨凱ython鐖櫕鎶€鏈獌鍙栬棌鍝佺瓑銆?/p>鍥涖€佹€濊€冧笌灞曟湜
鐜板湪锛屼粠NFT鍥藉唴甯傚満鍜屽浗澶栧競鍦虹殑瑙掑害锛屾垜浠彲浠ョ湅鍒癗FT鐨勫崌绾т箣璺?
1. 鏄庢槦鍏ュ満銆佺ぞ浜ゅ嚭鍦?p>闅忕潃NFT鐨勬祦琛岋紝瓒婃潵瓒婂鐨勬槑鏄熷弬涓庡埌NFT鐨勭敓鎬佷腑锛岃澶氭槑鏄熼兘鎺ㄥ嚭浜嗚嚜宸辩殑NFT绯诲垪銆?/p>
鏃╂湡鐨凬FT鏄庢槦涓昏鏄鍥芥槑鏄燂紝濡傝淳鏂眬姣斾集鍜屽簱閲屻€傞殢鐫€2022骞村垵Phanta鐔婄殑娴佽锛屽浗鍐呮槑鏄熶篃鎺ㄥ嚭浜嗚嚜宸辩殑NFT锛屽娼樼幃鏌忔棤閭尗銆侀檲鍐犲笇2426C绛夈€?/p>
鍙互鐪嬪嚭锛屽畠浠呴檺浜庡尯鍧楅摼鐜╁锛岃澶氭槑鏄熺矇涓濅篃鍔犲叆浜嗚繘鏉ワ紝涓篘FT鐨勬帹骞垮甫鏉ヤ簡鏇村ぇ鐨勮浼楃兢銆侼FT闅忕潃鏄庢槦鐨勫紩娴侀€愭笎璧板悜澶т紬瑙嗛噹锛屾渶缁堝皢鎴愪负涓€寮犲悕鐗囷紝钀藉湴绀句氦鍜岄泧涓诲搧鐗屻€?/p>
鍥剧墖:閮洓璇佸埜
2. 瀹樻柟鑲畾锛岄璺戝悎瑙?p>2021骞?2鏈?4鏃ユ柊鍗庣ぞ鍙戣鐨勬暟瀛楀吀钘忥紝鏄腑鍥界涓€濂椻€滄柊闂绘暟瀛楀吀钘忊€濄€傝繖娉㈡搷浣滄剰鍛崇潃鏁板瓧棣嗚棌鐨勬暟瀛楄祫浜т环鍊煎拰鑳屽悗鐨勫尯鍧楅摼鎶€鏈殑纭浠峰€煎緱鍒颁簡鍥藉鐨勮偗瀹氥€?/p>
鍥剧墖鏉ユ簮:鏂板崕绀?鏂伴椈鏁板瓧閲囬泦
鍥剧墖鏉ユ簮:澶:鍙ら煹浼犳壙浜烘暟瀛楁敹钘?/p>
涔嬪悗鏈夊笇鏈涘湪鍥藉唴鐨勬枃鍖栦骇鏉冧氦鏄撶瓑鍦烘墍锛屽埄鐢ㄨ仈鐩熼摼鐨勬妧鏈紝涓轰紒涓氬紑璁句竴涓彁渚涗氦鏄撱€佹媿鍗栥€佹姇铻嶈祫鏈嶅姟鐨勭患鍚堟湇鍔″钩鍙般€?/p>
鍥剧墖:閮洓璇佸埜
鍏紑璧勬枡鏄剧ず锛岃吘璁瓟鑺€侀樋閲屾暟鎷嶃€佺埍濂囪壓鏁版枃鍒涘潎宸插甯冩帴鍏ュ叏鍥界増鏉冧氦鏄撲繚鎶よ仈鐩熼摼銆?/p>
鍥藉唴鏁板瓧棣嗚棌搴曞眰鍩虹璁炬柦鐨勫紑鏀捐繕鍦ㄨ繘琛屼腑锛屽緢鏈夊笇鏈涘嚭鐜颁竴涓鑼冪粺涓€绠$悊鐨勪簩绾т氦鏄撳競鍦恒€?/p>
浣滆€呯畝浠?浣欏ぉ琛岋紝鏇惧氨鑱屼簬閲戣瀺鏈烘瀯鍜屼簰鑱旂綉鎷涜仒骞冲彴銆?/p>
鏈枃鏈€鍒濈敱@鍙戝竷涓犱笭涓犱笭涓犱笭涓犱笭涓犱笭涓犱笭涓犱笭涓犱笭鸢祤涓狆暗€鸢祤2000000
棰樼洰鏉ヨ嚜Unsplash锛屽熀浜嶤C0鍗忚銆?/p>
本站声明:网站内容来源于网络,如有侵权,请联系我们,我们将及时删除。
文章标题:普通人制作的能卖出去吗英文(自己制作的东西能卖吗)_1
文章链接:https://www.btchangqing.cn/474264.html
更新时间:2023年02月27日
本站大部分内容均收集于网络,若内容若侵犯到您的权益,请联系我们,我们将第一时间处理。