
向净值型产品转型是理财子公司迈向“真资管”转型的起点,2020年将成为我国理财子公司产品正式运作的起始年。资管新规要求下,理财子公司净值型产品的广度和深度将持续拓展,这又促进资产配置边界的拓展和新渠道的挖掘。目前市场已有数百款净值型理财产品。相关产品的结构既迥异于目前公募基金,又与传统预定收益型的产品差距较大。如何评估相关净值型产品成为机构自身要面临的现实问题,本文提出了一个“先细分品类,再联合评价”的两步走评价体系。
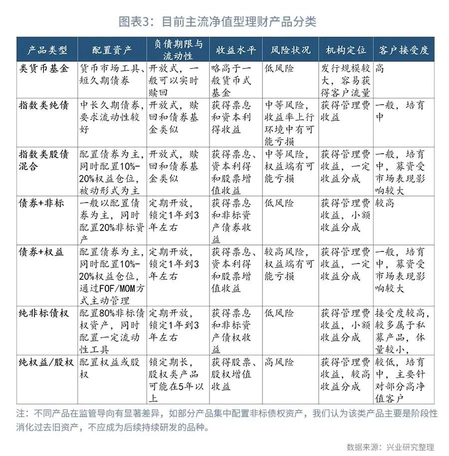
细分品类:(1)当前理财子公司的净值型产品可分为七类,即类货币基金产品、指数类纯债产品、指数类股债混合类、债券+非标、债券+权益、纯非标债权、纯权益/股权七类产品。该分类可基本包含市场主流的理财净值型产品。(2)基于国内规模知名的理财子公司产品线统计分析,发现:1、净值型产品线已逐步完善;2、除类货币基金外,封闭式/定期开放式产品是当前产品主流品种;3、主流产品以纯债或“固收+”策略为主,收益基准已有所提高,但离客户财富增值保值要求仍有差距;4、非标、权益是目前增厚收益的主力,但机构配置相关资产仍有较多困难;5、权益类产品是各家机构重点研发的对象,但客户接受度还较低。这与客户理财习惯体验有关,后续需通过赚钱效应加上投资者教育扭转这一局面。
联合评价:(1)当前阶段的净值型产品评价应该是联合评价的过程,这要求既要评估机构的资质、实力,也要评价产品的流动性管理、风险控制、收益获取等能力。(2)机构和产品权重的设置应结合理财子公司的转型所处的位置:当净值型产品转型处于起步阶段时,对机构实力的评价权重应该提升(如设置50%以上的评价权重),尤其要重视评价机构的母行背景、资本实力、管理能力、垫资能力等;反之,随着净值型产品转型力度加强,对单一产品的流动性、风险规避能力、收益获取水平应该成为评估的重点。本文据此展示了该评价体系和具体细分指标。
推陈出新:(1)相对于非银金融资管机构,预计银行理财子公司对于自身声誉的关注程度要更高,故即使产品净值型产品转型到位,理财子公司的口碑效应仍较关注,机构的评价指标仍不可缺失,建议机构公共指标维度仍设置到20%以上。(2)目前银行理财子公司的创设仍在持续推进当中,对具体产品的量化评价方法和产品评价实践,兴业研究公司相关团队会在后续报告中持续推出。

银行净值型理财产品 产品评价
2019是我国商业银行理财子公司设立元年,2020年又将成为我国理财子公司运作起始年。目前国有五大行理财子公司已全部设立,城商行、农商行也开始逐步推进,如2020年2月19日,重庆农商行获准筹建渝农商理财有限责任公司。

产品连接了银行理财的配置资产和客户渠道,向净值型产品转型是理财部门迈向“真资管”转型的起点。理财子公司设立后,银行理财可以借助产品创设和银行渠道优势,持续拉长负债久期,拓展长期资管场景。结合大行年报和协会披露,我们估计目前约50%的理财产品已转型为净值型产品。
在资管新规要求下,银行理财尤其是公募理财产品与公募基金监管标准有相似性,净值型产品的广度和深度将会拓展。这又促进资产配置边界的拓展和新渠道的挖掘:资产配置上,预计权益等风险资产配置需求增加,后续机构将探索指数与FOF/MOM并行,挖掘另类资产机会;渠道创新上,后续动力来自于监管要求、自销渠道和线上、同业等新增渠道需求三方面。以此为基础, 这又进一步影响理财子公司的产品创新。
根据中国理财网的不完全统计,目前市场已有数百款净值型理财产品。相关产品的结构既迥异于目前公募基金,又与传统预定收益型的产品差距较大,如何评估相关产品成为现实问题。本文提出一个基于机构(即银行理财子公司层面资质)和产品类型(基于产品的细分类别、细分评价指标)的联合评价体系,具体采用先“细分品类”,再“联合评价”的两步走思路。
一、主流银行净值型理财产品分类
目前银行理财的净值型理财产品纷繁复杂,投资者看了之后往往一头雾水,更难言如何科学的评估。我们认为,对当前银行理财产品的重新分类是产品评价的起点。之前报告中,我们描绘了银行理财产品转型的九宫格体系,从负债期限和资产风险偏好两个维度展望了银行理财产品的产品线结构。银行理财产品的净值化转型将是负债期限逐步拉长和风险偏好逐步提升的过程。

在此为基础,我们把当前理财子公司的净值型产品分成了七类,即类货币基金产品、指数类纯债产品、指数类股债混合类、债券+非标、债券+权益、纯非标债权、纯权益/股权七类产品。该七类产品未必完全能囊括目前所有银行净值型理财,但可基本包含市场主流的理财净值型产品。
我们将七类产品基本特点展示如下:

为更具体的展示理财子公司的产品类型,我们以目前品类全面的工银理财的产品线体系进行说明。工商银行理财子公司即工银理财有限责任公司,自成立以来共发行近400只新型净值型理财产品。目前在我们统计的产品中,能追踪到其产品发行公告的有300只以上理财产品。按照封闭开放型分类,封闭式基金占主要部分,高达280只以上为封闭式净值产品,定期开放式净值产品有22只,开放式净值产品仅有10只。


我们从中国理财网的相关产品发行说明书进行了初步整理。从图5看,不同类型的净值型产品配置资产有较大差异,这与我们上文图表中的描述一致。

挖掘相关产品的配置类别,目前债券类产品处于**优势。在这300多只产品中,指数类纯债型占据半边江山,以48%的比重居第一[1],其次是指数类股债混合型,其比重为31%。类货币型基金有1只;非标债权型也仅有2只,占比0.64%。纯权益/股权型有4只,占比1.28%。其中3只主要进行股权投资,剩余一只“2019年工银财富系列工银量化理财-恒盛配置CFLH01理财产品”是截止目前市场上所有理财子公司发行的净值型理财产品中唯一一只纯权益型产品;除此之外,债权+非标和债券+权益类产品也有一定分布。

不同产品有差异化的“风险-收益”特征。在所有理财产品中唯一只类货币型基金为开放式基金,风险分级较低为PR1。在150只指数类纯债型产品中仅有6只为定期开放净值型,其余皆是封闭式净值型,其风险等级也较低,均为PR2;在96只指数类股债混合类产品中,一般为封闭式净值型,仅有14只为定期开放净值型,6只为开放净值型,其风险等级一般为PR3;在51只债券+权益类型的产品中,也主要为封闭式净值型,仅有2只定期开放净值型和2只开放净值型,产品风险等级主要为PR3;9只债券+非标型产品均为封闭净值型,风险等级主要为PR3和PR2两类;在纯权益/股权类型产品中,3只主要进行股权投资的产品为均为封闭净值型,唯一一只全投资于二级市场股票的产品为开放式净值型产品。纯权益/股权类型产品风险等级较高,为PR4;非标债权类产品仅有2只,均为封闭式净值型,风险等级也均为PR2。
综合目前产品结构,以工银理财发行的产品为例,我们归纳为六个特点:
1、净值型产品线已经完善,甚至说品种较为复杂,目前已经涵盖了从纯债、股债混合、权益类各类产品,基本满足了客户从低风险到中高风险偏好;
2、除了类货币基金产品外,封闭式、定期开放式产品是净值型产品的主流品种,这表明理财子公司在产品设计上对流动性有较高要求,延续了过去老产品的流动性管理模式;
3、主流产品以配置纯债为主,收益确定性较高,但产品收益基准普遍在3.5%-4.5%之间,收益水平偏低,这已经比过去报价型产品收益略好,但离客户增值保值的需求(如6%-8%收益中枢的产品)还有所差距;
4、“固收+”为增厚收益的主流策略,增厚收益的部分主要来自于非标资产、权益资产;
5、在新净值型产品中,非标资产配置力度显著低于老产品(约20%配置比例),这一方面来自于资管新规的配置要求,也体现了主流理财机构加大产品转型的意愿;
6、权益类产品是各家机构重点研发的对象,但客户接受度还较低,这主要在于客户体验差异,如兑付预期不确定,收益波动大,缺乏稳定的收益中枢。
那如何评估这些净值型产品的优劣一差异?我们认为一方面要结合公募基金产品的评价经验,另一方面要基于目前净值型产品的特点,推出独立的产品评价体系。下节我们先从传统公募基金评价体系开始。


二、传统公募基金评价体系
公募基金按照投资标的类别,主要分为货币型基金、债券型基金和股票型基金。不同类型公募基金由于投资对象不同,考察的主要因素因此也不完全相同,从而三种类型的公募基金评价体系存在一定差别。
1.货币市场基金
货币市场基金作为重要的流动性管理工具,在评价时需要综合考察其收益、流动性和风险等因素。在评价中应重点关注基金综合业绩和基金规模两方面。我们具体从三个问题展开。
(1) 货币基金投资类别
货币市场基金主要投资于剩余期限在一年以内的银行存款、债券回购、中央银行票据、同业存单以及剩余期限在397天以内的债券、非金融企业债务融资工具、资产支持证券等证券。在所有基金产品中,货币市场基金具有风险极小,极少出现负收益的特点。
持有货币市场基金的主要目的是作为流动性管理工具,同时获取适当的收益。货币市场基金一般支持T日赎回,T+1日资金可用。为了满足客户需求,有些货币市场基金支持一定限额内T+0日快速取现,流动性非常好。同时,持有货币市场基金的收益率一般是银行活期存款的数倍,因此其收益能力也是选择基金的重要因素。
(2) 评估货币基金关注的维度
由于货币市场基金具有作为流动性管理工具的功能,在评价货币市场基金的时候,除了要注重其投资收益,还要注重以下几个方面:
规模大小。对于资金规模较大的投资者,小规模基金很难保障其流动性要求,如果单笔赎回额度过大,容易造成基金无法及时付款。
投资的杠杆比例和组合的剩余期限。通过增加杠杆和组合平均剩余期限可以有效提高基金的收益率,但同时也增加了货币市场基金的风险因素,容易导致流动性危机,因此对于这两个指标应予以密切关注。
申购赎回速度。这是基金公司后台运行效率的指标,投资者需要进行深入了解,避免因申购赎回速度而影响到资金的流动性或摊薄收益。
在对货币基金作评价的时候,我们主要关注两个方面:基金综合业绩和基金规模。
(3) 评估货币基金的量化指标
货币市场基金业绩评价主要从收益能力和风险控制能力两方面考察。以年化收益率考察收益能力;风险调整收益率、影价偏离度考察风险水平;以Hurst指数评价基金选股择时能力、以基金规模大小评价流动性,从而综合衡量货币市场基金的综合业绩。
2.债券型基金
债券型基金是指百分之八十以上的基金资产投资于固定收益品种的基金。因为其投资的产品收益比较稳定,又被称为“固定收益基金”。由于主动型债券基金占据了市场的绝大部分份额,因此这是基金评级机构以及本文研究的重点。主动型债券基金依据基金资产在权益市场的投资范围比例,可以进一步分成纯债基金、一级债券基金和二级债券基金三类。由于债券型基金主要追求当期较为固定的收入,因此在评价中应重点关注基金的收益水平和风险水平即收益的稳定性。具体从三个问题展开。
(1)债券型基金投资类别
债券基金投资的范围涵盖了债券(包括国债、金融债、企业债、可转债等)、股票和银行存款(包括协议存款、定期存款等)等。相比于货币型基金,债权型基金并不那么看重流动性,因此投资的久期增加,流动性溢价上升,因此债券型基金收益较高;相比于股票型基金,债券型基金的投资风险较少,风险溢价降低。但是投资债券型基金的长期收益会高于银行储蓄。通常作为抵御通货膨胀的工具。
(2)不同类别的债券型基金收益风险不同
纯债基金只能投资于固定收益市场,既不能参与股票市场的新股申购,也不能参与股票二级市场和权证等投资。一级债券基金可以参与股票市场的新股申购,但是不能参与股票二级市场和权证等投资。2012年以后,一级债券基金也不能参与新股申购,但仍可通过增发的方式参与权益市场。二级债券基金的投资范围更宽,既可以参与股票市场的新股申购,也可以参与股票二级市场和权证等投资。由于股票市场的波动水平大于债券市场,因此纯债基金、一级债券基金和二级债券基金的风险水平也是依次增加。
(3)评估货币基金的量化指标
因为债券型基金重点关注基金的收益水平和收益的稳定性,因此收益能力选取的指标包括简单业绩指标年化收益率和风险调整收益指标Stutzer指数。业绩持续性指标选取的是Hurst指数;风险指标选券的**回撤率;选券择时能力选用的是C-L模型。从而综合衡量债券型基金的综合业绩。
3.股票型基金
股票型基金是指百分之八十以上的基金资产投资于股票的基金。但是在持股基金中,像偏股混合型和灵活配置型基金等持股比例相对较高的基金,它们都可以用股票基金的评价方法评价。平衡混合型的只数太少,暂时不予考虑。另外,因为指数型股票基金的投资目标和其他股票型基金明显不同,所以指数型基金的评价方法和普通股票型基金评价方法十分不同。因此,我们论述股票型基金评价体系主要指普通股票型基金、偏股混合型基金和灵活配置型评价体系。与货币市场基金和债券型基金不同,股票型基金以追求资本利得和长期资本增值为投资目标,因此其重点关注基金的收益水平以及收益的持续性。具体从三个问题展开。
(1)股票型基金的分类
股票型基金可以按照股票种类的不同分为优先股基金和普通股基金。优先股基金是一种可以获得稳定收益、风险较小的股票型基金,其投资对象以各公司发行的优先股为主,收益主要来自于股利收入。而普通股基金以追求资本利得和长期资本增值为投资目标,风险要较优先股基金高。
按照投资分散化程度不同分为一般普通股基金和专门化基金,前者是指将基金资产分散投资于各类普通股票上;后者是指将基金资产投资于某些特殊行业股票上,风险较大,但可能具有较好的潜在收益。
按基金投资的目的,可将股票型基金分为资本增值型基金、成长型基金及收入型基金。资本增值型基金投资的主要目的是追求资本快速增长,以此带来资本增值,该类基金风险高、收益也高;成长型基金投资于那些具有成长潜力并能带来收入的普通股票上,具有一定的风险;股票收入型基金投资于具有稳定发展前景的公司所发行的股票,追求稳定的股利分配和资本利得,这类基金风险小,收入也不高。
(2) 评估股票基金的多种评价体系
随着金融深化以及经济全球化的发展,金融产品种类的不断增加,基金评价也越发的复杂,单纯收益,波动率指标难以适应新时代的金融创新产品。因此,要从更多的角度进行基金评价。目前,市场上存在较多的基金评级机构。目前市场上的业绩评价主要有三类:晨星的调整收益方法:从简单收益开始,经过一系列调整得到晨星风险调整收益,根据此收益排序,给出基金评级;理柏的多维度评价法:从稳定回报、保本能力、总回报、费用、税收效用的角度分别给出评价;国内则主要用多指标综合打分方法。
多指标综合打分法考虑了基金的收益能力、择时能力、业绩持续性和基金流动性等因素,能够比较全面的反映基金的业绩表现,因而我们选取多指标综合打分法来建立基金评价体系。
(3) 评估股票型基金的量化指标
因为股票型基金采取了多指标综合打分法,因此在评价收益能力方面选取夏普比率,用C-L模型评价择时能力,用Hurst指数评价业绩持续性,在流动性方面选取基金规模作为考量因素,从而综合衡量货币市场基金的综合业绩。
三、如何构建新型净值型银行理财产品评价体系
考虑到产品结构的差异,银行新净值型产品的评估体系将于传统银行理财产品(预期收益型)和公募基金(开放式产品为主)均有较大差异。传统银行理财产品给出了明确报价(预期收益),在过去刚性兑付前提下,评价产品核心是在控制期限一定的前期下比较收益率水平,这种情况下银行理财产品只是单方面评价机构的资质,即能否顺利完成刚性兑付。从这一维度看,净值型产品的评价要求要比过去预定收益型产品评价更为系统、复杂。
公募基金型产品以开放式产品为主,根据上节梳理,当前评估体系已经很完善。公募基金侧重于评价收益能力、风险水平、流动性管理能力等,理财净值型产品以封闭式和定期开放式产品为主,目前只需要评估阶段性的收益达标能力,这方面评估需求要比公募基金更简单。但要注意的是,传统公募基金缺乏对非标资产的评估方法,银行理财对非标产品投资和信用把控的评价需要建立单独的评价体系。

我们认为,当前阶段的净值型产品评价应该是联合评价的过程,这要求既要评估机构的资质、实力,也要评价产品的流动性管理、风险控制、收益获取等能力。机构和产品权重的设置应结合理财子公司的转型阶段:当净值型产品转型处于起步阶段时,对机构实力的评价权重应该提升(如50%以上的评价权重),尤其要重视评价机构的母行背景、资本实力、管理能力、垫资能力等;反之,随着净值型产品转型力度加强,对单一产品的流动性、风险规避能力、收益获取水平应该成为评估的重点。抛砖引玉,下表我们展示了该评价体系的构想指标。

相对于非银金融资管机构,预计银行理财子公司对于自身声誉的重要程度要更高,故最终即使产品净值型产品转型到位,理财子公司的口碑效应仍较关注,这样机构的评价指标仍不可缺失,我们建议公共指标维度仍设置到20%以上。

在机构公共维度和产品评价指标的基础上,相关产品会得到一个综合打分,并以此为基础在各细分类别中获得星级评分。目前银行理财子公司的创设仍在持续推进当中,对具体产品的量化评价方法和产品评价实践,兴业研究公司基金团队会在后续报告中推出。

附录:目前市场上代表性净值型产品说明举例

注:
[1]在我们查阅理财产品发行公告过程中,部分产品将“债券、其他符合监管要求的债权类资产(一般为非标资产)”合并在一起,故我们本处将相关产品列入了纯债类产品。
本站声明:网站内容来源于网络,如有侵权,请联系我们,我们将及时删除。
文章标题:评估净值和评估价值(评估净值和评估总值)
文章链接:https://www.btchangqing.cn/476555.html
更新时间:2023年03月01日
本站大部分内容均收集于网络,若内容若侵犯到您的权益,请联系我们,我们将第一时间处理。