8月30日,财政部网站发布了《关于契税法实施后有关优惠政策衔接问题的公告》(财政部税务总局公告2021年第29号),《公告》明确了《中华人民共和国契税法》实施后继续执行的契税优惠政策。

《公告》明确,《财政部 国家税务总局 住房城乡建设部关于调整房地产交易环节契税 营业税优惠政策的通知》(财税〔2016〕23号)第一条、第三条中关于契税的政策继续执行。第一条具体内容是:
(一)对个人购买家庭唯一住房(家庭成员范围包括购房人、配偶以及未成年子女,下同),面积为90平方米及以下的,减按1%的税率征收契税;面积为90平方米以上的,减按1.5%的税率征收契税。
(二)对个人购买家庭第二套改善性住房,面积为90平方米及以下的,减按1%的税率征收契税;面积为90平方米以上的,减按2%的税率征收契税。家庭第二套改善性住房是指已拥有一套住房的家庭,购买的家庭第二套住房。
公告全文如下
↓
财政部 税务总局
关于契税法实施后有关优惠政策衔接问题的公告
财政部 税务总局公告2021年第29号
为贯彻落实《中华人民共和国契税法》,现将税法实施后继续执行的契税优惠政策公告如下:
一、夫妻因离婚分割共同财产发生土地、房屋权属变更的,免征契税。
二、城镇职工按规定第一次购买公有住房的,免征契税。
公有制单位为解决职工住房而采取集资建房方式建成的普通住房或由单位购买的普通商品住房,经县级以上地方人民政府房改部门批准、按照国家房改政策出售给本单位职工的,如属职工**购买住房,比照公有住房免征契税。
已购公有住房经补缴土地出让价款成为完全产权住房的,免征契税。
三、外国银行分行按照《中华人民共和国外资银行管理条例》等相关规定改制为外商独资银行(或其分行),改制后的外商独资银行(或其分行)承受原外国银行分行的房屋权属的,免征契税。
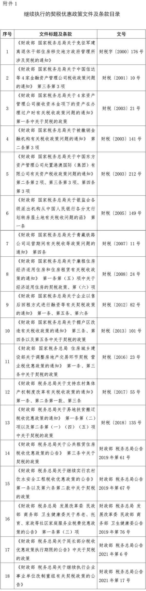
四、除上述政策外,其他继续执行的契税优惠政策按原文件规定执行。涉及的文件及条款见附件1。
五、本公告自2021年9月1日起执行。附件2中所列文件及条款规定的契税优惠政策同时废止。附件3中所列文件及条款规定的契税优惠政策失效。
特此公告。
附件:(点击附件名称查看目录详情)
1.继续执行的契税优惠政策文件及条款目录
2.废止的契税优惠政策文件及条款目录
3.失效的契税优惠政策文件及条款目录

财政部 税务总局
2021年8月27日
综合:财政部网站、中国税务报
来源: 福建日报
本站声明:网站内容来源于网络,如有侵权,请联系我们,我们将及时删除。
文章标题:房屋契税税率(房屋契税税率怎样算)
文章链接:https://www.btchangqing.cn/480283.html
更新时间:2023年03月05日
本站大部分内容均收集于网络,若内容若侵犯到您的权益,请联系我们,我们将第一时间处理。