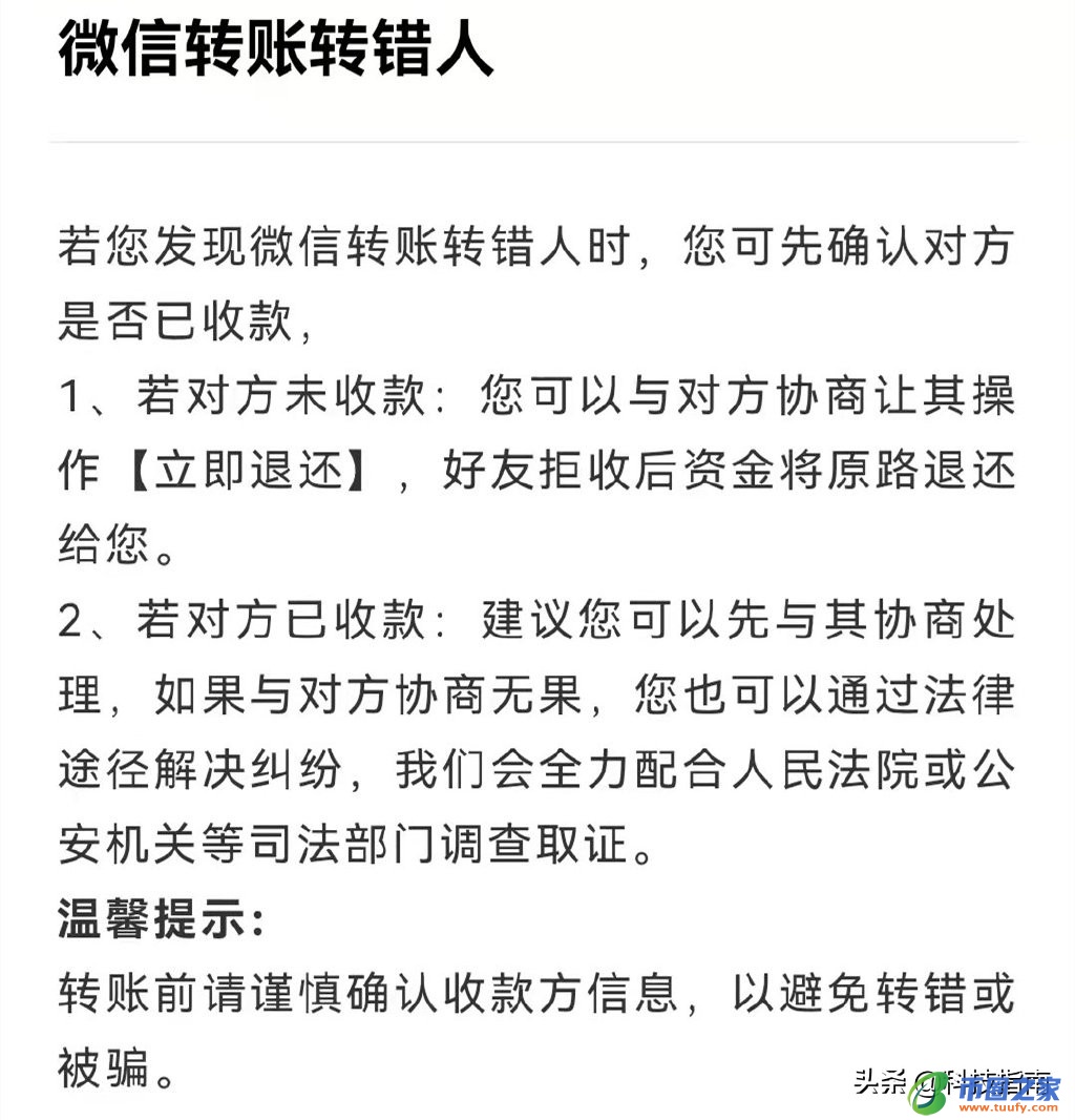
通过笔者实际给朋友转账测试了一下,得到的答案是:转账之后,是没有“撤回”这个选项的。在转账图标上长按只有“提醒”与“删除”两个选项。
转账方截图,所用手机华为Mate30
转出的钱,如果对方还没有接收,虽然自己没有办法撤回,但是可以对方沟通,让对方“退还”,接收方再没有收取时,点击转账图标,弹出收款界面。
这时不要点击“收款”,而是点击下面的小蓝字“退还”,再次有弹窗,再点击“退还”,就可以把转账方的钱退还了。
接收方截图,所用手机iPhone12
如果接收方已经收款,转账的一方那只能客客气气地与接收方友好协商,让接收方把钱再转回来了,所以,转账前一定要核实对方身份,还有即使是朋友,也想好这笔钱应不应该转,免得后悔。
当然了,“微信转错入”官方的第三条建议也很讲理,如果协商无果,可以通过法律途径,官方会给予必要的配合。
有官方支持还是不必过于担心,即使对方接收转账之后,把转账方拉黑,转账方也可以在微信“账单”里查看记录,可以把有关证据截图,找微信客服查找对方身份,然后报案。(这就不在本文涉及的内容之内了)
不过笔者建议微信,也应该像聊天内容一样,转账也应该设置为一段时间内可以撤回,并且在这段时间内,接收方不显示,或者可以看到但不能接收。可能微信觉得都涉及金钱了,转账方一定是认真思忖过的,所以,没设置撤回功能。
本站声明:网站内容来源于网络,如有侵权,请联系我们,我们将及时删除。
文章标题:微信收款怎么退回(微信收款怎么退回对方)
文章链接:https://www.btchangqing.cn/484547.html
更新时间:2023年03月08日
本站大部分内容均收集于网络,若内容若侵犯到您的权益,请联系我们,我们将第一时间处理。