文 | 互链脉搏·金走车
近期,国内区块链标准建设提速。
4月以来,2项区块链国家标准获批立项;1项防伪溯源类国家标准对区块链在该领域的应用做了明确要求;1项“区块链+疫情防控”省级地方标准获批发布;此外,杭州市空手道协会也称将在区块链+空手道方面确立一系列行业新标准。
互链脉搏观察,国内区块链相关标准不仅在数量上有增长,并已形成一套明确的标准体系。4月初时,众安科技和安妮股份分别牵头的两项国家标准,及我国在2017年时获批立项的**区块链国家标准,便同属于这一标准体系框架。
1024讲话强调,要加强区块链标准化研究,提升国际话语权和规则制定权……4月标准建设提速为应用大规模落地再添一拼图。
中国区块链标准体系明晰
近日,众安科技和安妮股份牵头的国家标准分别是《信息技术 区块链和分布式记账技术 智能合约实施规范》(以下简称《智能合约实施规范》)、《信息技术 区块链和分布式记账技术 存证应用指南》(以下简称《存证应用指南》)。
由标准名称便可知悉一二,《智能合约实施规范》是旨在统一和规范智能合约的构建、触发、运行和评估的实施过程,提升智能合约的一致性和规范性;《存证应用指南》旨在指导建立、实施、保护和改进区块链存证体系,规范区块链存证应用的设计、开发、部署、测试、运行和维护等环节。

这两项国家标准的内容,分别是基于中国区块链技术和产业发展论坛在2018年发布的《区块链智能合约实施规范》、《区块链存证应用指南》两个团体标准。
互链脉搏观察,这一推进区块链标准建设的论坛,早在2016年时就已成立,并集结了国内区块链领域的**企业。论坛的理事长单位是隶属于工信部的中国电子技术标准化研究院(以下简称电子标准院);副理事长单位有分别牵头国家标准的众安科技和安妮股份,此外蚂蚁金服、万向、微众银行、平安集团、易见股份、金丘股份、京东、普华永道、百度、腾讯等均是其成员单位。
且在4月份获批立项的两项国家标准之前,中国区块链技术和产业发展论坛便已助推区块链领域**国家标准获批立项,2017年5月时,论坛发布区块链团体标准《区块链 参考架构》。同年12月,基于该项团体标准,电子标准院牵头编制,国内30多家企业研制的《信息技术 区块链和分布式账本技术 参考架构》(以下简称《参考架构》)国家标准获批立项。
《参考架构》作为区块链领域的重要基础标准,给出了区块链相关的重要术语和定义,规定了区块链和分布式账本技术的参考架构、典特征和部署模式,描述了区块链的生态系统,对各行业应用区块链服务、建设区块链系统等具有指导意义。
可谓是开启了国内区块链标准生态。也正是在此后不久,电子标准院进一步推进了区块链标准化技术委员会的成,并着力构建区块链标准框架。
电子标准院2018年5月填写的《全国专业标准化技术委员会筹建申请书》显示,工信部欲申报组建全国区块链和分布式记账技术标准化技术委员会。而这一委员会的申报在2019年时得到了落实。2019年11月,国家标准委宣布成立一批全国专业标准化技术委员会,其中就包括区块链技术委员会。

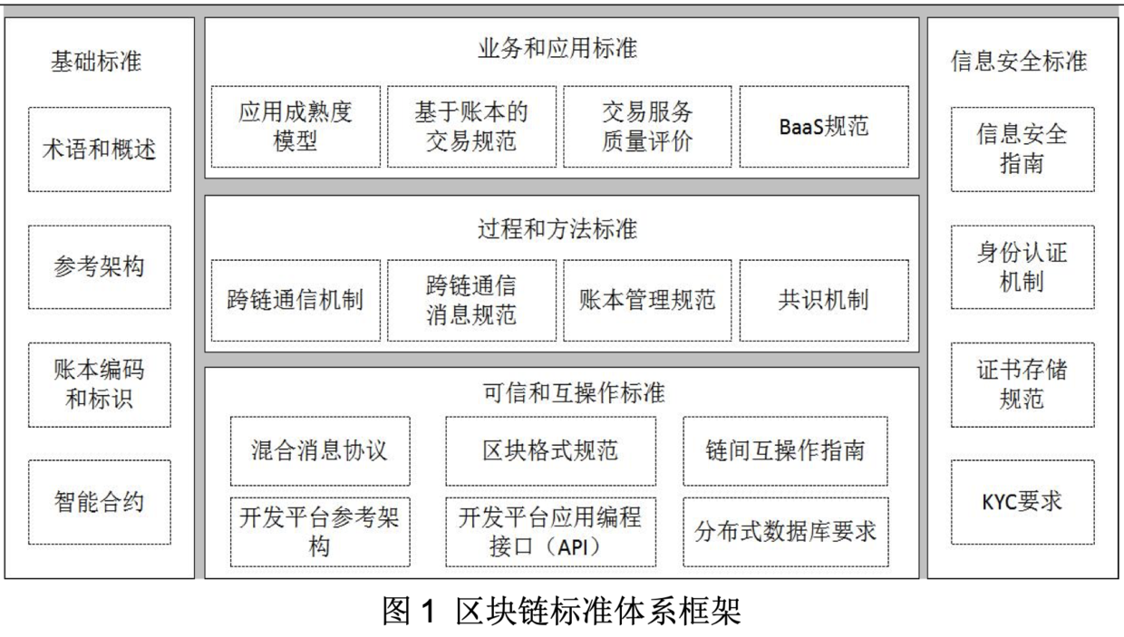
同样是在这份筹建申请书中,电子标准院介绍了区块链国家标准的体系规划。区块链标准体系框架包括基础、业务和应用、过程和方法、可信和互操作、信息安全等5类标准,并且依照体系拟推进22项国家标准。这一标准框架和规划,中国区块链技术和产业发展论坛在2016年发布的《中国区块链技术和应用发展白皮书》中也曾提出。


依照该标准体系表,近期获批立项的两项国家标准分别属于基础标准、业务和应用标准。同时,互链脉搏关注到,除目前已获批立项的3项国家标准的原外,中国区块链技术和产业发展论坛官网还显示,在2017年12月到2019年12月期间,该论坛发布了《区块链 数据格式规范》、《区块链 隐私保护规范》、《区块链 跨链实施指南》等另7项标准。
这也就意味着,更多区块链国家标准已做好基础研制准备,蓄势待发。
抢占区块链国际话语权
专项的区块链国家标准已见体系和规模,另一边,区块链地方标准、区块链与各领域结合的标准也在不断发展。
4月8日消息,**“区块链+疫情防控”标准在济南诞生,该项《基于区块链技术的疫情防控信息服务平台建设指南》省级地方标准由山大地纬牵头编制,其发布实施,为政府部门在应对疫情等社会突发事件时,快速构建高效可信的信息通道、及时掌握真实数据、实现**施策提供了“方**”
互链脉搏关注到,该方**确具备一定的实践基础,在疫情发生期间,山大地纬便有参与到区块链战“疫”行动中,今年2月6日时山大地纬曾与山东省济南市政府一同,推出济南疫情防控平台。
除这一区块链地方标准外,企业、机构也在积极将区块链技术纳入到多行业领域的标准中。
4月7日时,由国家市场监督管理总局、国家标准化管理委员会发布,全国防伪标准化技术委员会提出,中国防伪协会、百度等公司起草的《基于移动互联网的防伪溯源验证通用技术条件》国家标准正式发布。
在该防伪溯源标准中,百度超级链创新提出了RFID+区块链的组合形态,将RFID的扫描历史和结果保存到区块链中,并对区块链相关交互方式给出了定义,最终被采纳。这是区块链**进入防伪溯源类的国家标准。
此外,4月12日消息,杭州市空手道协会**利用区块链技术存证具有唯一数字指纹身份的竞赛“获奖证书”而未来该协会将在区块链+空手道方面确立一系列行业新标准。
今年2月份时,央行还发布了“国内金融行业**区块链标准”《金融分布式账本技术安全规范》,在密码算法、账本数据、身份管理、隐私保护等多方面,对金融领域的区块链机构、项目提出了更为正式的规范和要求。
从国家部委到企业,到协会,均有积极参与当前区块链标准的建立。而互链脉搏统计此前国内区块链行业标准、团体标准的建立,多是由信通院下属机构、CCSA等组织发起。截止2019年的统计数据,国内已公布20余项区块链行业标准、团体标准。此外,中国的机构和企业还曾参与、联合编辑多项国际标准。

(制表:互链脉搏)
目前,国内区块链标准已围绕国家标准体系逐渐铺开,并触及多个具体的行业领域。
事实上,国内区块链领域在经历过疯狂发展、泡沫破碎的低谷期后,已上升至国家战略高度,正处在蓄势发展的关键时期。在此阶段建设区块链标准,一是打造区块链发展的基础设施,统一行业对区块链的认识,规范和指导区块链在各领域的应用,完善国内区块链产业生态。
另一方面便是,增强我国在区块链技术领域的竞争力,并进一步提升我国的国际话语权和规则制定权。
本文为【互链脉搏】原创,原文链接:,转载请注明出处!
文章标题:4月中国区块链标准建设提速 应用大规模落地再添一拼图 | 精选
文章链接:https://www.btchangqing.cn/6643.html
更新时间:2020年04月14日
本站大部分内容均收集于网络,若内容若侵犯到您的权益,请联系我们,我们将第一时间处理。