编者注:原标题为《Grin 4.0硬分叉规划:7月15日主网升级》
重要区块高度与日期

总结
如之前的文章提到,Grin将在上线的前两年经历四次硬分叉。代码中设定了约每6个月,每60*24*7*26 = 262,080区块经历一次硬分叉。
· 第一次硬分叉区块高度:262,080,已完成
· 第二次硬分叉区块高度:524,160,已完成
· 第三次硬分叉区块高度:786,240
· 第四次硬分叉区块高度:1,048,320
第三次网络升级预计在今年7月中旬,届时grin-node、grin-wallet和grin-miner的兼容版本将升级为4.0.0或更高版本。第一个版本定于6月。
头等仓注:下文讲到的重大变更、日期以及协调沟通,都是为了顺利完成第三次升级,给系统参与者充足时间做准备。一旦有其他新的更改,我们会第一时间更新。
重要信息:
Grin 4.0.0是一次网络大范围升级。用户除了更新二进制文件以在升级后使用Grin外,不需要做任何事情。储存的GRIN代币不会受到影响。不过小心骗子让你把GRIN转移到其他地方。 重大变更:
以下是部分重大变更。在团队确定最终更改范围之后,头等仓会第一时间更新。
节点:
· AR(抗ASIC)工作量证明算法的**调整。Grin信守承诺,将调整CuckARoo算法,阻止Maker针对它构建专门的ASIC矿机。因此,Cuckaroom将被一种新的算法替代,具体细节尚未公开。届时论坛会提前推送一篇确定算法的文章,以及相应的更改请求。同时挖矿软件必须升级。
- 定义:待定
- Cuckoo Cycle库:
- 相应的Grin硬分叉PoW提案:待定
- Grin-miner改进请求:待定
· 弃用节点API 1:淘汰节点API的第一个版本。
· Parallel IBD:一个经过改良的区块链数据初始同步和下载进程。
· 相对锁定内核(Relatie locked kernels):支持未来的用例,例如支付通道。
钱包:
· Compact slates:一种新的,slate格式的设计,以尽可能减少痕迹。
· Slate serialisation:一种新的串行slate,以尽可能传输的数据大小。
· Armored slates:一种基于文件处理的迭代,目的是让用户尽可能方便地在不同的介质和设备上**/粘贴slate文件文本。
·拒绝http*****获取外部地址:将拒绝不安全的http*****,大概在5.0.0版本发布(2021年1月)。
兼容性:待定
操作要求:待定
详细内容
·新概览:4.0.0计划中的问题
· 节点里程碑:
· 钱包里程碑:
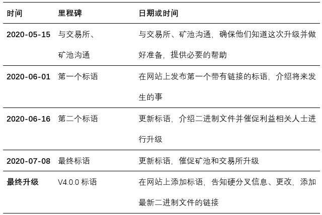
时间安排

*注:实际日期(硬分叉区块高度除外)会根据情况有所调整。
沟通
在硬分叉之前,Grin社区将进行以下沟通:

文章标题:Grin V4.0 硬分叉规划:7月15日将进行主网升级
文章链接:https://www.btchangqing.cn/7602.html
更新时间:2020年04月16日
本站大部分内容均收集于网络,若内容若侵犯到您的权益,请联系我们,我们将第一时间处理。