
央行数字货币再度呼之欲出!
4月15日,网传中国人民银行主导开发的央行数字货币DCEP已在中国农业银行开始内部测试。一张内测钱包截图确证了外界央行数字货币将在四大行首先测试推出的猜测。据了解,本次内测仅针对深圳、雄安、成都、苏州等地区网点开启了白名单。
据PANews此前梳理,2020年2月以来,支付宝接连公布了五项与DCEP相关的专利,覆盖发行、交易记录、数字钱包、匿名交易支持,以及在监督和处理非法账户方面的协助功能。基本实现了对DCEP发行的完整支持。与央行数字货币相关的专利中,工行作为四大行之首,在DCEP相关专利方面持续保持着领头羊地位。
虽然接近监管的人士回应称,具体到什么程度了,现在都没有官方说法。但无疑,相关企业持续在为正式推出做准备。另据PANews统计,2019年以来,各家银行申请区块链相关的专利也逐渐增多。其中工行达到38个,中行有14个,农行有7个。
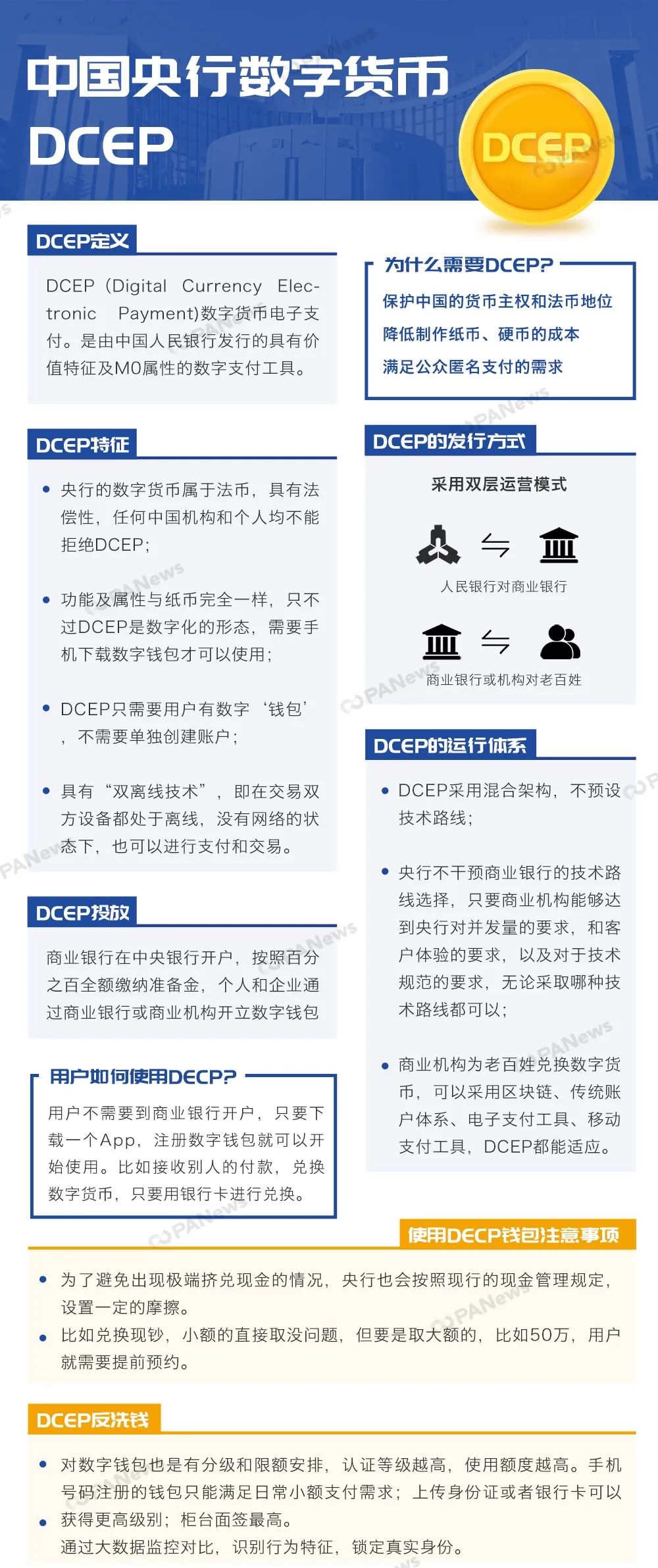
而对更多的普通用户而言,央行数字货币究竟是什么?会替代目前的支付工具吗?PANwes准备了One Pager,一图让你了解央行数字货币的前世今生。



温馨提示:
文章标题:今日推荐 | 一图了解央行数字货币DCEP“前世今生”
文章链接:https://www.btchangqing.cn/7617.html
更新时间:2020年04月16日
本站大部分内容均收集于网络,若内容若侵犯到您的权益,请联系我们,我们将第一时间处理。