2020年4月,中国工商银行金融科技研究院与可信区块链推进计划联合编制的《区块链金融应用发展白皮书》正式发布,这是银行业发布的**区块链白皮书,对银行同业以及相关领域从业者有着重要的指引作用和借鉴意义。
该白皮书主要聚焦银行业为主的金融领域,阐述了区块链的定义、应用模式及发展现状,重点解析了金融领域现状痛点以及区块链对金融领域的应用价值,详细梳理了区块链金融领域典应用场景,通过解析业务痛点、提出解决方案及**应用案例分享供银行同业及相关机构参考,同时研究区块链面临的挑战,对未来发展进行了分析展望。
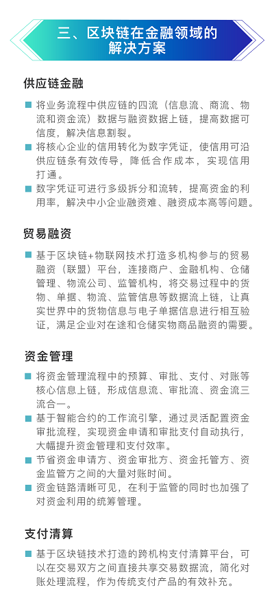
近年来,中国工商银行加快区块链技术在金融领域的研发应用,积极探索区块链与人工智能、大数据、5G、物联网等技术深度融合,打造了同业领先的、集区块链基础技术服务、智能运维、金融级安全能力为一体的企业级区块链技术平台。重点围绕资金管理、供应链金融、贸易金融、可信溯源等业务领域,先后建成了贵州扶贫资金管理、雄安征迁资金区块链管理平台、慈善募捐管理、工银e信、中欧e单通等十余个业务系统,支持委托贷款、交易结算、银行保理、中心化付款等七十种业务产品,为服务实体经济发展增添了新动力,取得了良好成效。在支持防疫复工期间,工行运用区块链技术迅速推出区块链跟踪资金去向的服务,目前已在广西红十字会、广东珠海慈善总会上线使用,并逐步向国内公益慈善机构推广。
附白皮书概要:








下载白皮书PDF完整版:
文章标题:工行发布《区块链金融应用发展白皮书》(附PDF完整版)
文章链接:https://www.btchangqing.cn/9348.html
更新时间:2020年04月21日
本站大部分内容均收集于网络,若内容若侵犯到您的权益,请联系我们,我们将第一时间处理。