
自8月25日太空竞赛开始以来,filecoin主网的发射已进入倒计时阶段。目前,参与filecoin项目的所有人都在为获得太空竞赛奖项而苦苦挣扎,并渴望主网络上线后的丰厚回报。

今天,filecoin正式发布了一份长达32页的“filecoin经济”报告,详细阐述了代币经济模式设计的原则和细节。
01
Filecoin目标愿景
该报告明确指出,filecoin提供了一个“有望彻底改变全球存储经济的基于区块链的市场”filecoin市场为每个人提供了一种新的、安全的方式来买卖存储。希望通过一个不受限制的、去中心化的、分布式的存储商业化市场,将存储用户和供应商直接联系起来,打造“全球**存储市场”,并区别于现有的大云存储提供商。它的经济模式希望通过一套机制或规则来鼓励、限制、支持或惩罚不同的行为。
同时,这份长达32页的“filecoin经济”报告详细解释了filecoin项目本身提供的激励措施和经济激励措施,并说明了项目中的各项成本、奖惩是如何计算的,以及该项目具有怎样的长期推广效果。
那么让我们来看看这份“经济报告”最值得关注的部分是什么?
02
岛国经济下的Filecoin
报告指出,如果把“文件币经济”与“岛屿经济”相比较,就很容易理解。贸易需要通过岛上的货币fil进行交易。想要参与贸易的岛民需要这种货币进行生产活动,这就需要挖矿硬件和抵押代币来实现。

在岛上,参与者包括:矿工、用户、存储用户、开发者、研究人员、代币持有者。他们将共同努力,将硬盘、算力、人力资源等转化为可靠和有用的存储器。在这个过程中,它非常类似于将装满数据的集装箱从岛上出口给潜在用户的运输过程,从而提高全岛的生产效率和仓储吸引力。

在filecoin island经济中,有一个目的:使个人行为尽可能与网络目标激励相容,使每个参与者都能以理性的行为使整个网络受益,从而使所有参与者都受益。例如,经济模式允许矿工提供可靠的存储服务,而可靠的存储服务为整个网络带来可靠的声誉。
03
如何分配外币
从宏观的角度来看,总共有20亿个文件仍然被分配给FieloCin基金会,10%个用于融资,15%个协议实验室和70%个矿工。但请注意,fil的15%,即矿工奖的21.4%,将被用作挖矿储备,以激励未来回收矿工和其他类的矿工。

具体使用方法将通过社区filecoin改进建议共同确定。
04
Fil改变了时间线性铸造的传统
当岛国经济形成后,如果你想与岛国生产商进行贸易,你需要获得fil。然而,过度发行fil无疑会直接或间接地损害经济。因此,政府不再选择传统的时间线性预测方法,而是采用与网络效用密切相关的“区块奖励基准铸造”方法来估算网络效用。该方法的主要目的是使财务兑现率与网络效用增长率呈正相关,更符合经济规律,更具可持续性。
A602A607
filecoin的官方观点是许多加密经济模都是指数衰减的,这种模将通过网络启动过程中的短期行为。但是,作为filecoin的一个存储项目,如果使用该模,很可能是存储商为了尽快封装存储而过度投资硬件。在消费了这些早期的区块奖励后退出网络是有利可图的,但是这会导致用户数据的丢失,长期存储无法完成,矿工没有动力改善网络,形成恶性循环。此外,也有可能大部分网络补贴是根据提供的时间而不是实际提供的存储量来支付的。
Filecoin选择“block award benchmark casting”是为了鼓励存储落地和长期存储投资的一致性,而不仅仅是快速打包。同时,该方法将随着网络总存储容量的增加而增加块奖励。这不仅保留了原有指数衰减模的结构,而且在网络启动初期对其进行了改进。一旦网络到达基线,它将发出与线性衰减模相同的块奖励,但是如果网络没有达到预先设定的阈值,它将延迟一些块奖励。
总之,filecoin的发布模由两种方式组成
1、 简单指数衰减的简单铸造
2、 通过网络基准线“参考铸造”
“简单铸造”方法激励矿工,并在网络受到影响时提供反作用力和矿井脆弱性。
当网络释放出更大的潜力时,“标杆投注”方法可以获得更高的收益,每个时期的总回报是两个奖励的总和。
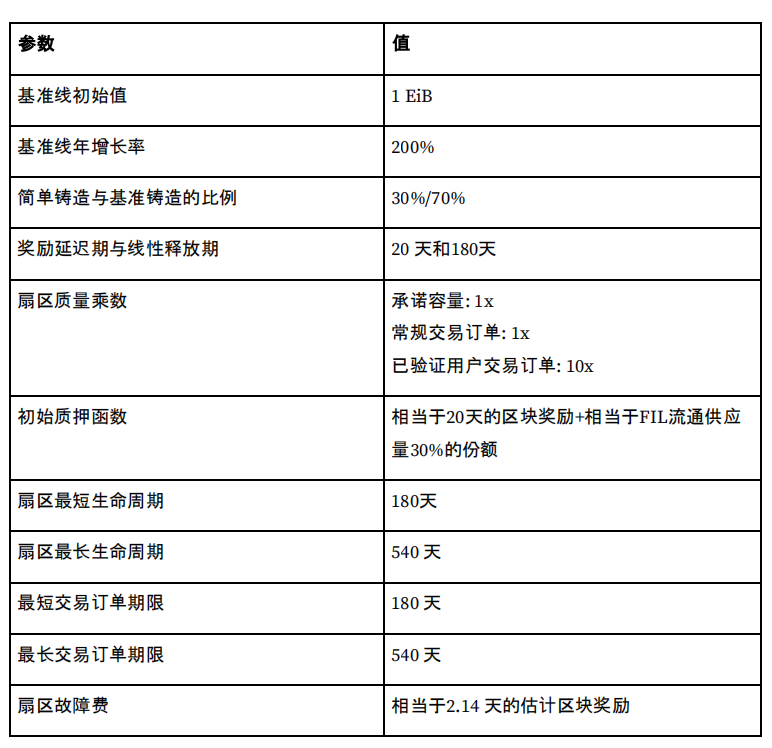
本报告指出,“简易铸造”将分配30%的存储挖矿配额,“基准铸造”将分配70%的配额。官员们认为,最初,基线将从1eib(不到当今全球存储量的0.01%)开始,并以每年200%的速度增长(高于世界存储量40%的年增长率)。当网络提供的存储量约为全球存储量的1-10%时,社区可以共同决定减缓增长速度。

除了基本参数的设置,官方filecoin还对基本参数的设置给出了解答,包括:基准铸造、初始抵押、区块奖励锁定、扇区最短生命周期、扇区故障成本、扇区故障检测费、扇区终止费。
05
对矿工来说最重要的数据
在filecoin的经济报告中,详细介绍了奖励和释放机制、抵押机制和惩罚机制。
释放机构
奖励释放机制为:释放延迟期设定为20天+延迟期后线性释放期设置为180天。
质押机制
为了将矿工的负担降至**,以满足各种质押需求,filecoin有三种不同的质押机制。
1、 初始承诺:矿业公司必须为每个行业提供filecoin作为初始承诺。
初始质押包括两部分:仓储质押和共识质押。存储承诺必须足够小,以允许矿工加入网络并处理早期故障、罚款和费用。共识承诺取决于扇区加权字节算力(QAP)和网络流通供给。
相当于20天的区块奖励+相当于fil流通供应量的30%。
2、 区块奖励作为质押:通过锁定区块奖励减少初始代币质押的要求。
为了尽可能确保激励相容性,filecoin将对未能履行承诺期的矿工进行惩罚。因此,块奖励解锁方案是一个具有短期延迟和固定线性释放周期的必要的次线性释放。初始参数如下:释放延迟期设定为20天,线性释放期设定为延迟期后180天。
3、 建立矿工与矿工之间的矿权质押交易机制。
协议要求提供**限度的抵押,以提供**限度的储存保证。如果交易指令撤销被终止,该部分质押将受到处罚。
处罚机制:
扇区失败成本:相当于2.14天的预计区块奖励。
扇区故障检测费:相当于5.00天的区块奖励。
部门终止费:一个部门获得区块奖励的估计天数,最多90天。
网络交易费:基于网络拥塞的动态成本结构。
06
报告的其他核心要点
在这份《filecoin经济报告》中,有一些核心问题值得我们关注和研究
1官员们鼓励存储矿工在没有存储需求的情况下为网络提供容量。
这是filecoin的创新。如果一个扇区的容量只有一部分是一个交易指令,那么网络将把它的一部分视为“承诺容量”类似地,没有交易指令的板块被称为容易承诺的板块。只要矿工证明供应和仓储运营维护能力,就可以在需要仓储需求时获得订单,从而获得额外的交易收入。
2。通过“验证用户”,提高filecoin的使用效率,增强用户在网络上的存储能力。
Filecoin通过引入认证用户的概念来提高Filecoin的效率。经过身份验证的用户通过分布式验证器网络进行身份验证。在验证之后,用户可以根据数据量的大小在存储市场中发布预定数量的经验证的用户事务数据。与未验证用户的扇区相比,验证用户事务的扇区将获得更大的存储算力,从而获得更多的块奖励,并为存储矿工存储用户数据提供额外的能力。
3搜索功能将包含在filecoin的主网络中。
主网上线后,filecoin将支持layer2应用,提供新的检索市场和内容交付功能。早期的使用场景侧重于长期存储,存储中的用户可以与各种存储矿工进行交易。
网络启动中包含的功能可以执行以下操作:
通过内容哈希处理寻址数据
寻找有特定内容的矿工
协商从一个节点到另一个节点的数据请求
在支付通道中,用户向矿工支付检索数据
07
未来发布的新功能
在本次filecoin经济报告的**,官方预测了filecoin网络未来的在线功能,以提升filecoin网络的存储吸引力,包括:
1维护矿工:目前,如果矿工停止存储一个扇区,他们需要支付一个扇区终止费。但是,如果另一个矿工正在存储数据,则应该有一个名为“维护矿工”的角色来检索数据并建立新的事务,将数据集成到新的扇区中,并确保存储适当数量的副本。
2applicationminer:存储服务的很大一部分价值来自于应用程序、用户体验的改善以及服务本身开发的不同使用场景。因此,对于未来的filecoin版本,激励开发高质量应用程序以提高市场效用是很重要的。
3Filecoin借贷:代币持有者可以将代币作为第三方抵押借给矿工,并合作去中心化市场波动风险,获得利润。
4快速检索**证明:未来的**证明将提供安全、快速和高效的检索服务。
5可扩展共识:改进的共识机制将提高吞吐量和安全性。
6通用智能合约:filecoin区块链的改进将能够使用通用智能合约和链上状态机。
这些改进将显著提高filecoin经济的生产力。提高生产力将促进需求,**限度地实现长期发展和繁荣,从而提高网络的有效性。
08
filecoin的未来
在“filecoin经济报告”的结尾,这位官员强调:filecoin是一个合作共建的经济体,随着时间的推移一直在发展和演变。但这些未来改进会议提案的格式详细解释了它们如何从长远和每位参与者身上受益于filecoin经济。随着互联网的发展,创造一个不需要大量的工具和补贴就能独立、稳定运行的经济体变得非常重要。

文章标题:32页的filecoin经济报告,这些亮点你一定知道
文章链接:https://www.btchangqing.cn/94085.html
更新时间:2022年10月14日
本站大部分内容均收集于网络,若内容若侵犯到您的权益,请联系我们,我们将第一时间处理。