私钥存储
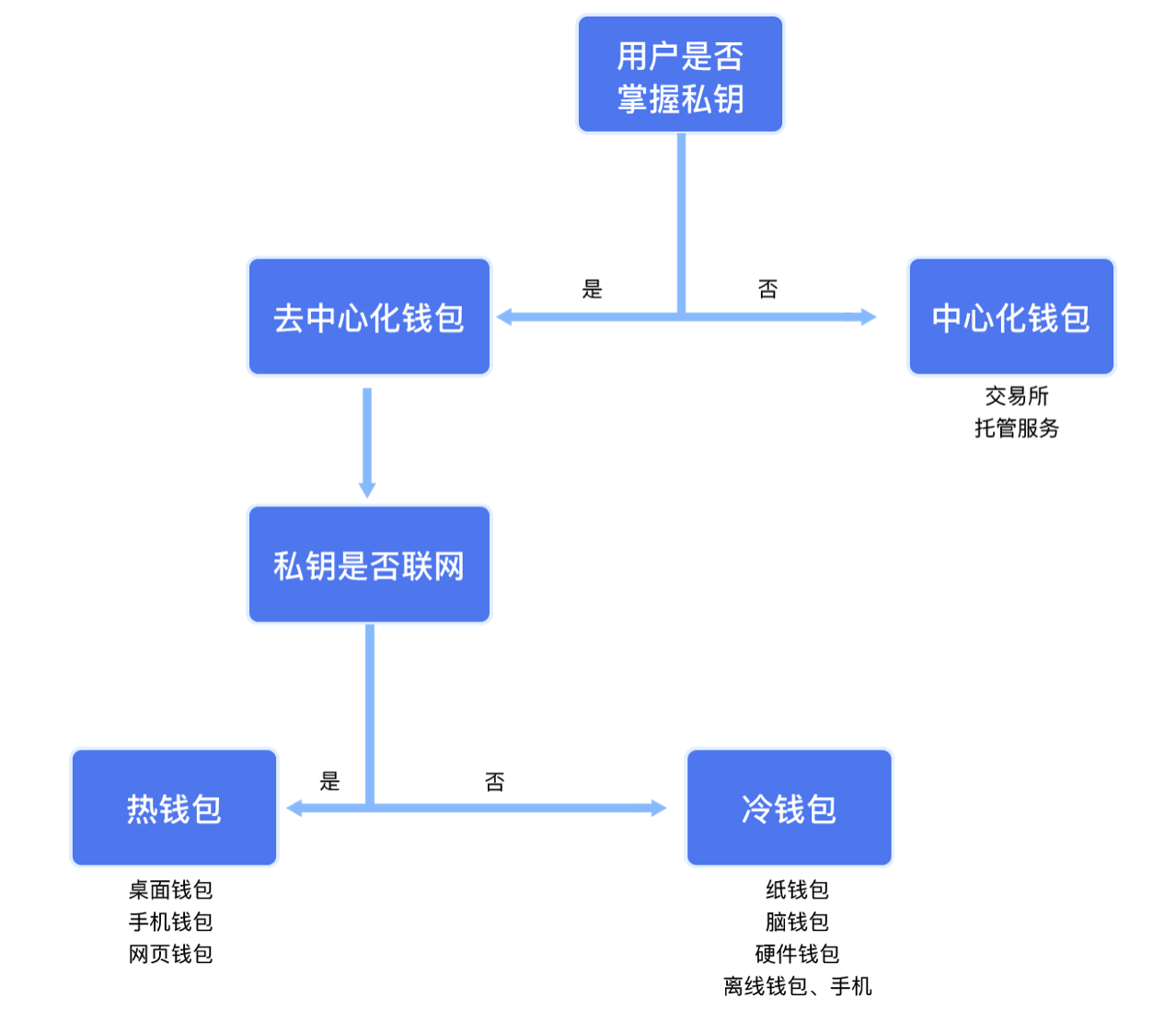
根据私钥的存储方式,即用户是否掌握了私钥,我们可以把钱包划分为,“中心化钱包”及“去中心化钱包”。
存储方式是指存在哪,只有用户持有私钥且导入钱包后,私钥仅存储在用户设备上的才叫“去中心化”;
而无私钥,或者私钥有上传存储在服务商的服务器里的,则就是“中心化”(比如交易所钱包)。
去中心化钱包,我们又可根据私钥存储过程中是否接触网络,划分为“冷钱包”和“热钱包”;这里的接触网络是指,钱包是否联网了,而不是私钥是否在网络中传输的意思。
常见的热钱包有桌面钱包、手机钱包和网⻚钱包。而冷钱包一般是指纸钱包、硬件钱包这些不联网或无法联网的工具。
根据钱包的去中心化程度又可将钱包分为全节点钱包、轻节点钱包、中心化钱包。
全节点钱包就是将区块链上所有数据同步到钱包,这样会占用很大的存储空间,所以大部分全节点钱包都是桌面钱包。其中最为代表有比特币核心钱包、GETH、Parity等等。正因为全节点钱包需要同步所有区块数据,所以其可以实现完全去中心化。
根据DApptotal数据,截止到2019年9月份:以太坊的全节点数据大小为433GB,EOS的为430GB,而比特币为279GB
轻钱包就是依赖区块链网络中的其他全节点的钱包,比如TP钱包会运行一个全节点,同步所有数据,然后根据不同的钱包地址将数据进行划分,按需下发,这样用户便可以既快又方便的使用钱包。常见的手机钱包和网页钱包就是轻钱包。
去中心化钱包的数据都是区块链上的数据,而中心化钱包的数据则依赖钱包服务商自己的账本。举个例子,我们在交易所的钱包就是中心化钱包,我们往交易所指定的某个地址转账,然后交易所在自己的账本上记录了我们的充值记录,此后我们每做一次充值转账,交易所直接在他的账本上进行加或减。而这整个过程,完全没有发生在区块链上。
私钥生成
(本小节内容稍微超纲)
从私钥的生成,我们可以把钱包划分为,“非确定性钱包”、“确定性钱包”及“分层确定性钱包”,而其中“分层确定性钱包”是“确定性钱包”的加强版本。
非确定性钱包
在钱包中生成的私钥之间没有任何关系,是相互独立的。
确定性钱包
私钥都是由一个“种子”通过算法生成,比如“助记词”就是种子的形式。通过这个方式生成的私钥,只要算法一致,私钥就可以保持前后一致;且一个种子可以派生出无限的私钥地址。
为了更好理解,我们可以“确定性钱包”比喻一根树枝,树枝上不同位置的叶子不同,
但是只要你选择的位置一样,那个位置的叶子永远是同一片。而这里的叶子就是我们提到的“私钥”。
分层确定性钱包
是确定性钱包的加强版,为确定性钱包引入“主私钥”概念,即HD钱包。它的层级结构是,从主私钥生成的私钥,本身就可以成为一把主私钥,再通过上述方法生成一个确定性钱包。
同样的,我们可以把“分层确定性钱包”比喻成树干;
一个树干上有很多树枝,每一根树枝上的叶子都是确定的。
所以,只要我们确定了某一树枝上的某一个位置,那这片叶子就是确定的。也就是私钥是确定的。





