
党的十九大报告提出,要完善党委领导、政府负责、社会协调、公众参与、法律保障的社会治理体系。党的十九届四中全会发展了党的十九大的理论成果,在完善社会治理体系方面增加了“民主协商”和“科技支撑”
数字政府作为在现有信息化条件下形成的一种新政府运行模式,顺应了我国体制改革的要求,实现了政府部门、跨部门、跨层次、跨系统、跨地区的纵向和横向联系,高效的业务协作,顺畅的数据资源流,科学智能的决策支持,准确有效的社会治理,便捷高效的公共服务,安全全支撑,目标可控可控。数字政府建设的推进将极大地改变现有的治理结构,加快政府治理体系和治理能力现代化的进程,重塑多种政府治理方式和治理主体。
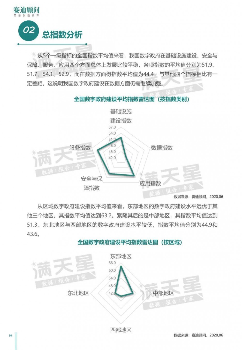
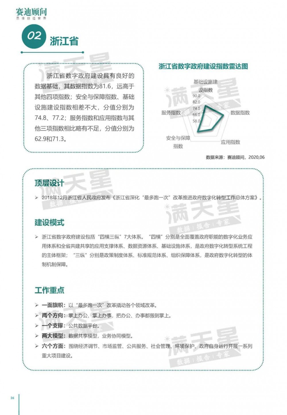
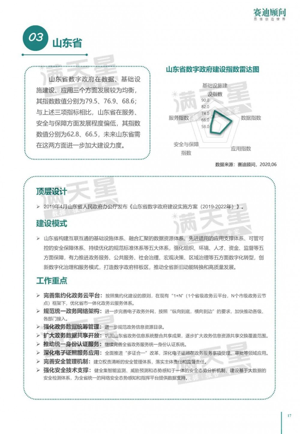
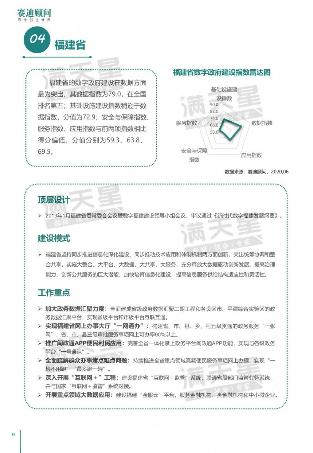
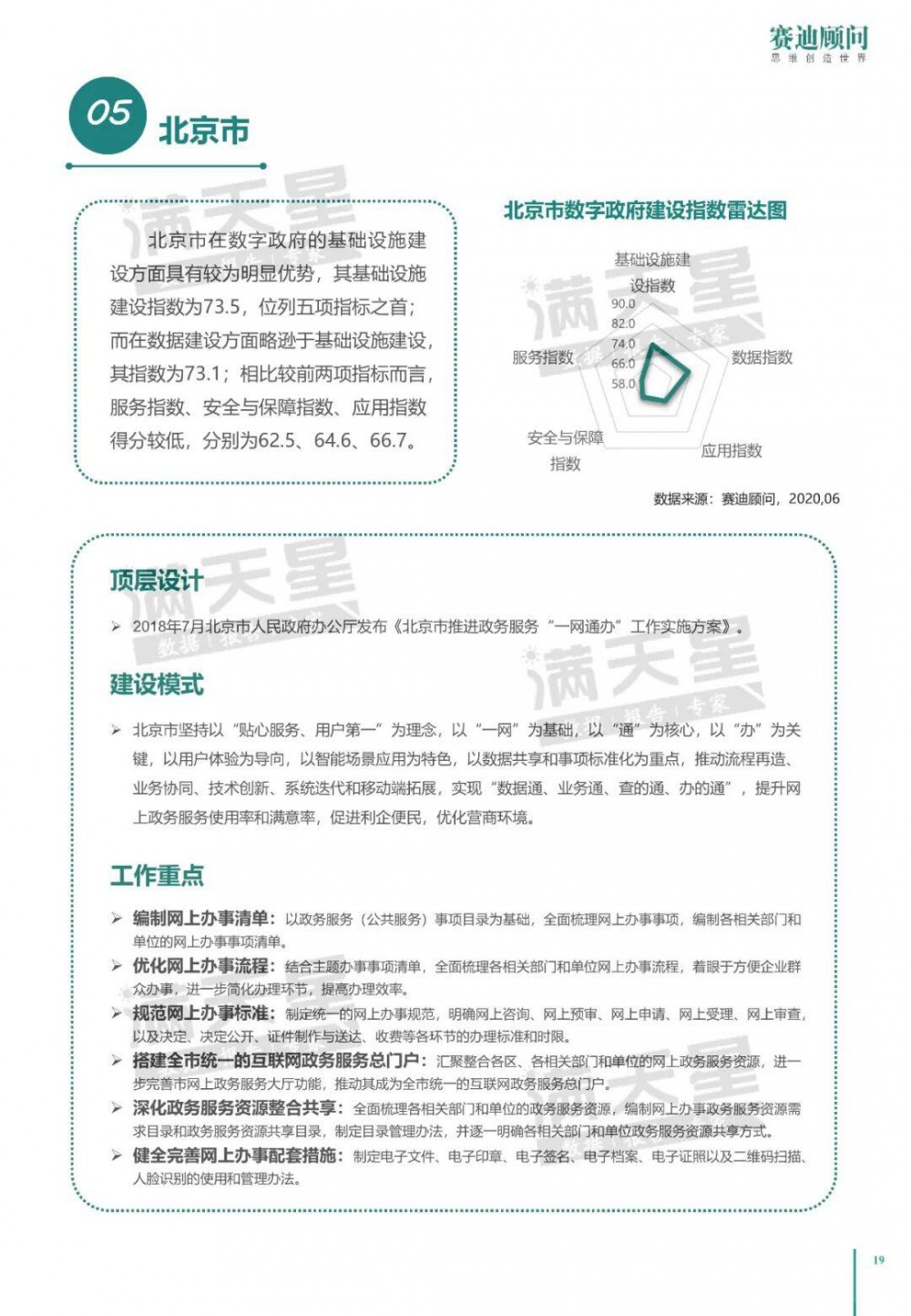
在此背景下,赛迪顾问采用指数法对区域数字政府建设水平进行评价,即重点关注数字政府的五大重点领域,即基础设施建设、安全保障、数据、应用和服务,构建了包括5个一级指标和34个二级指标的数字政府评价指标体系,可适用于各省(自治区、直辖市),除香港、澳门、台湾外,建设水平、水平、对数字政府的潜力和特点进行了评价和分析。希望能为推动中央和地方数字政府建设提供参考。
报告如下





















号





号

号

温馨提示:
文章标题:中国电子信息产业发展研究院:2020年中国数字政府建设白皮书
文章链接:https://www.btchangqing.cn/102051.html
更新时间:2020年09月11日
本站大部分内容均收集于网络,若内容若侵犯到您的权益,请联系我们,我们将第一时间处理。