Sta投资发行指南:数字证券四个层次的深度分析

本文由security token group的联合创始人Herwig Konings撰写。Herwig曾担任investready的首席执行官和迈阿密风险投资协会(Miami Venture Capital Association)董事总经理。
数字资产的复杂性
数字资产是编程和金融之间的桥梁。由于去中心化货币比特币的兴起,区块链技术变得越来越流行。随着智能合约技术的发展和智能合约的发展,基于区块链技术的无管制融资机制ICO应运而生。目前,区块链技术为我们带来了数字资产,这是一种由真实资产实现的合规资产类别。
监管的必要性
正如比特币旨在取代银行和国家法定货币一样,ICO旨在规避证券监管,取代华尔街。然而,由于数字资产必须受到监管,ICO的反设立性质并不适用于数字资产。由于华尔街和证交会近乎不健康的怀疑态度,我经常被问到为什么数字证券需要监管。事实上,答案很简单。实物资产需要遵循既定法律赋予投资者/所有者所有权,以便在发生**、欺诈等事件时保护自己的所有权利益。因此,当这些实物资产通过数字操作转换成不符合美国证券法的实际代币时,它们的价值将立即受到损害并成为一种债务,它们的交易将受到世界上大多数国家(特别是美国)政府的罚款。
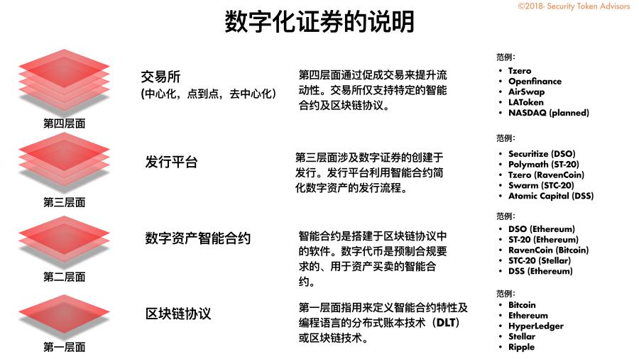
从四个方面对数字证券进行深入分析
1级-区块链协议

数字资产不是独立的区块链技术。尽管有人认为数字资产应该有自己的区块链技术,但目前,数字资产是建立在支持智能合约的现有协议之上的。以太坊是应用最广泛的区块链协议,但它不是唯一的选择。随着越来越多的协议出现,数字资产逐渐成为其核心业务领域之一。
注:区块链协议是设备的技术支持。这就像决定一件T恤衫是亚麻还是棉布。每种材料都有自己的优点、局限性、弱点和优势。区块链协议直接影响到数字资产的可扩展性、灵活性和复杂性。因此,它也是影响其他功能的技术核心。
二级-数字资产智能合约

与法律契约不同,智能合约用于描述软件在区块链上的构建方式。该软件的语言与其他软件的语言相似。对于ICO来说,以太坊中的智能合约只需几行代码就可以完成,并且可以在交易所以超过100万美元的价格出售。这类合同因其实用性而具有价值,并由此产生了“效用代币”一词。
与实际代币不同的是,数字资产是指依靠实物资产并能按照《证券法》的规定进行交易的智能合约。智能合约只是一系列预先写好的代码行,但它们有适当的参数,以确保交易参与者在遵守《证券法》的前提下完成代币(和资产)的转让。
证券是数字资产的重要组成部分。自从ICO出现以来,许多黑客攻击都是由于智能合约编写不当造成的。此外,如果智能合约不受《证券法》监管,资产将成为负债。因此,许多分销平台都发布了自己的数字资产智能合约,承诺投资者和发行人遵守合约。
三级-分销平台

分销平台是指创建和发布数字资产的技术供应商。这些供应商为数字资产发行开发合规智能合约,为**发行建立众筹平台,并应客户要求部署定制功能(如**投票和股息分配)。
注:发行平台因区块链协议、智能合约、数字证券特性、发行价格、资产类别、个人声誉等因素而异。对于投资者和发行人来说,从法律和技术的角度考虑合适的数字资产分销平台同样重要。
4级-交换

**一层代表了公众认知中数字资产最重要的部分,即流动性。数字资产与实物资产密切相关,只有成功激发投资者的购买欲望,数字资产的价值才能得到充分体现。数字资产以代币形式出售,无法立即变现。然而,随着区块链技术的采用,资产所有权的转移过程变得更加方便。
交易所有助于促进数字资产交易,因此被视为生态系统中流动性的提供者。传统的、传统的、中心化的交易所,如纳斯达克和纽交所,通常通过内部操作来促进交易;去中心化的交易所创造了一个点对点的市场生态系统,交易可以在没有中间人参与的情况下完成。在这个生态系统中,即使没有市场参与,数字资产也可以成功实现相关钱包之间的点对点转移。
注意:由于流动性是投资的一个主要因素,因此确定支持交易操作的交易所数量非常重要。当您准备发行数字资产时,请确定交易平台智能合约适用的流动性渠道,以及对投资客户流动性的关注程度。
文章链接:https://www.btchangqing.cn/121930.html
更新时间:2020年10月15日
本站大部分内容均收集于网络,若内容若侵犯到您的权益,请联系我们,我们将第一时间处理。