注:作者是Tarun Chitra,gauntlet的创始人,Alex Evans,占位符研究员,以及Guillermo angeris,斯坦福大学电气工程博士。最初的标题是“一个人能听到cfmm的形状吗?”

(很明显,很难辨认鼓的形状(Marc,KAC,1966)。cfmm呢?)
2019年Uniswap的崛起是DeFi协议的分水岭。Uniswap的简单性、气体效率和性能使其成为连锁贸易的主要场所。今年早些时候推出的Curve显示,即使对固定功能做市商(cfmm)的设计进行微小的改变,也可以显著提高资本效率和业绩。特别是,曲线创建了一个局部更平滑的曲线,这为稳定币之间的交易提供了一个较低的滑动点。这种调整使得曲线能够捕捉到大量的交易量,同时在正常情况下超越现有的中心化交易所和场外交易平台。由于曲线的成功,曲率越来越被认为是cfmm设计空间中不可或缺的一部分。然而,曲率选择对市场行为的确切影响尚未深入研究。
在本系列文章中,我们开始提出cfmm曲率形状的概念。讨论了曲率选择对均衡价格、稳定性、LP收益率和市场微观结构的影响。这些文章的观点来自《狗尾巴什么时候摇?》一文?曲率和做市。我们将在本系列第三篇文章发表的同时发表这篇论文。
在第一篇文章中,我们将提供曲率的定义,并讨论其对流动性和价格稳定性的影响。
2020年的夏天改变了cfmm的面貌。在很大程度上,由于产量养殖活动的影响,cfmm市场正成为各种资产对流动性最强的市场。这需要一个新的分析框架来研究这些市场。我们发现曲率为研究cfmm主导市场提供了一个缺失的环节。当cfmm成为流动性最强的交易场所时,其他大多数交易场所都会根据cfmm的价格进行调整。我们的框架的第一步是了解流动性有限的地方是如何相互作用的。
两种市场模式
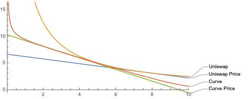
假设有两个交易场所可以交易给定的资产对。一个比另一个更液态。那么我们如何模拟流动性的差异呢?一个简单的练习就是观察固定规模交易的影响。如果相同规模的交易导致一个市场的价格变化大于另一个市场,我们可以粗略判断“前者的流动性较低”。在cfmm示例中,这个简单的模具有令人惊讶的描述性。Cfmm为每个资产对实现一个特定的曲线,允许我们准确地描述给定交易的影响,这是曲率的来源。非正式地说,曲率描述的是cfmm在小交易后报告的价格的**变化。在相同的其他条件下,具有较高存储资本的cfmm将显示较低的曲率。然而,对于给定的存储资本值,一些cfmm的曲率比其他的要低。通过对Uniswap和curve的比较,可以看出两者的区别。从存储量相等的点开始,从下图可以看出,Uniswap在x=y=5点的曲率比曲线高。

正如我们所见,曲率为给定市场的流动性提供了一个优雅的模。市场曲率越低,给定交易对价格的影响就越小。
大多数cfmm模假设一个具有有限流动性的cfmm和一个具有无限流动性的“参考”市场。这些模表明,在相当一般的情况下,cfmm的价格会通过套利来调整,以反映参考市场的价格。这些模在实践中表现良好,因为Uniswap和其他交易场所的套利问题通常是Convex的,因此套利可以很容易地找出如何调整准备金以反映当前的市场价格。这一理论将cfmm作为一种价格预测器应用于各种连锁应用(例如Uniswap V2 预言机)。然而,在经历了2020年夏季的cfmm热潮之后,我们需要一个能够更好地抓住cfmm驱动的市场现实的模。
为此,请翻转脚本。假设我们有一个高流动性(低曲率)cfmm和一个流动性(高曲率)参考市场。参考市场可以基于cfmm、订单簿、RFQ系统、拍卖或任何组合。市场的选择不影响模,只要它具有非零曲率(流动性有限)。如果两个市场的价格不同,套利可以通过在每个市场上抵消来获利,直到两个市场报告的价格一致为止。如果两个市场的流动性相等,我们预计由此产生的无套利价格将介于两个市场的交易前价格之间。然而,如果cfmm的流动性更强,最终价格将更接近cfmm套利前的报价。换言之,如果cfmm的流动性显著高于参考市场,那么参考市场价格的变化对无套利价格的影响很小。
要理解这一点,请考虑下面的示例。我们有一个60:40的平衡池和一个Uniswap池。对于相同价值的储量,Uniswap池的曲率略低。为了强调区别,我们假设Uniswap池稍大一些。在下图中,balancer和Uniswap上的报价从不同的点开始(它们具有不同的切线斜率)。套利者在一个市场买入,在另一个市场卖出,直到两条切线的斜率相等。请注意,均衡器的价格变化比Uniswap pool的价格变化大,但差别不是很大。这是因为这两个市场的曲率实际上相当接近,尽管Uniswap市场的储备更高,权重也略有平衡。

Uniswap和balancer之间的套利
然后,我们将比较对象切换到Uniswap池和曲线池,它们的储备资金大致相等。在这种情况下,curve的价格几乎没有变化,而Uniswap的价格调整相对较大。

Uniswap和curve之间的套利
当资产对价格大致相等时,曲线曲率远低于Uniswap。这意味着,即使流动性较低的网站价格大幅波动,最终价格也不会与curve的报价有明显差异。请注意,这种套利在实践中非常常见。以太网领域的套利机器人不断调整均衡器、Uniwap、曲线池和基于订单的交易所的价格。在我们即将发表的论文中,我们已经从数学上确定了这种效应。即使cfmm的价格高于cfmm,如果有更高的参考价格,对市场的影响也会更大。我们证明,只要价格上涨受到(可能很大)常数的限制,这是正确的。这一假设排除了极端情况,例如稳定币锚的完全脱钩。**,在脚注0和1中,我们概述了在正式描述曲率时需要考虑的一些技术和数学考虑。
美元奇案
我们已经看到,低曲率的cfmm可以将其意愿“强加于更广泛的市场。这也有助于解释另一个现象:价格稳定。从2020年3月开始,synthetix宣布将刺激SSSD的流动性,以更好地支持SUSD锚定汇率。在曲线上创建这个SUSD池对锚定产生了几乎直接的影响:它开始更密切地跟踪其他稳定币的价格。下面,我们展示了从2019年底到2020年9月,Uniswap上的ssusd价格。ssusd池于2020年3月中旬正式启动(安全事件发生后不久重启)。从2020年3月底到6月初,Uniswap上的SUSD价格稳定。我们预计curve和Uniswap之间的套利会对这一效应产生影响:只要在锚定汇率附近的sssd价格波动有界,套利者就有动机保持Uniswap的价格与curve的价格一致。
请注意,除了curve之外,ssusd在所有市场都缺乏流动性,这导致curve和所有其他市场之间的曲率差异非常大。

同时,这些数据也显示了我们两个市场模的局限性。在6月的第二周,sssd开始更频繁地去耦合。这一新情况几乎与2020年6月收入农业的出现相吻合。从2020年前10天到6月中旬,复合和均衡器推出了第一个流动性挖矿计划。作为SUSD的主要抵押品,SNx的价格开始出现转机,在6月份上涨了两倍多,并在整个夏季继续上涨。其他DeFi项目也开始了流动性挖矿,而稳定币是大多数流动性挖矿策略的核心。结果,几乎所有稳定币都由于对收入农业的需求而增加了波动性。显然,我们的双重市场模没有考虑到这些因素。因此,我们需要扩展模,以包括收入农业及其与曲率的相互作用。我们将在后面的文章中讨论这个扩展。
曲率的代价
低曲率是一种折衷。如果cfmm的曲率为零,则无论交易量如何,cfmm的报价都不会发生变化。因此,常数和曲线(如mstable)为cfmm可以持有的每种稳定币设定了一个限制,以防止LP完全持有表现最差的资产。
当资产高度相关且均值回复时,低曲率cfmm表现更佳。在这种环境下,cfmm可以通过较低的曲率吸引更多的交易量和成本,而均值回归则可以调整波动损失的影响。稳定币和稳定币cfmm现在基本上遵循这一原则,债券等到期资产也是如此。在下一篇文章中,我们将讨论在信息不对称、均值回归和变量损失情况下线性规划的曲率折衷。
脚注:
[0]curve和Uniswap的主要区别之一是curve的定价功能在价格-数量空间的一个区域“更平滑”,在其他价格区域“更陡峭”。人们更喜欢这种定价曲线变化的经济学直觉如下:
我们有两种资产,它们的价格(相对于另一种)是均值回归和低利润(例如,它们的价格通常相等);
让这些资产保持紧密联系的交易,例如“软”锚定,应该是便宜的,因为它们鼓励套利者抛锚。这是通过将曲线变平来实现的,这可以减少交易者面临的滑点和市场冲击;
然而,当资产“脱钩”时,交易者将面临更高的滑点。这实际上是为了补偿流动性提供者偏离锚定的行为,并确保他们不会退出流动性并冻结市场;
与Uniswap对所有价格都有一个更统一的曲率水平不同,Curve适应了预期在其上进行交易的价格过程(例如均值回归、有界方差)。这个例子表明,CFMM定价函数的选择与交易的资产类以及保持流动性提供者满意所需的激励措施密切相关。
[1] 除了“平滑”或“陡峭”这两个模糊的概念,还有什么方法可以使我们正式化?答案是肯定的,多亏了卡尔·弗里德里希·高斯。在过去的几个世纪里,数学家通过分析和代数对几何直觉进行了量化和分类。分析与代数之间的一个主要联系来自于内在曲率的概念。曲面的固有曲率表示曲面上小三角形的面积与平面上具有相同周长的三角形面积的比值。固有曲率的一个关键特征是它不依赖于曲面的方向或参数化。例如,当沙滩球在任何方向上以任何角度旋转时,其自然曲率不会改变。我们可以将“固有”属性定义为:
对于任何旋转矩阵A和平移向量B,由F(AX+B)=k定义的曲面与由F(x)=k定义的曲面具有相同的曲率。
Gauss的回归理论是微分几何早期的重要成果之一,它表明隐式定义曲面(例如,具有F(x)=k的曲面)的曲率是固有的。
这和cfmm曲率的直观概念有什么关系?调用它的epic函数的不变量集的方法是相似的。集合的边界是由常数函数不变量定义的曲面。当我们谈论曲线比Uniswap更平滑(曲率更低)时,我们指的是曲面的曲率。
文章链接:https://www.btchangqing.cn/150951.html
更新时间:2021年06月12日
本站大部分内容均收集于网络,若内容若侵犯到您的权益,请联系我们,我们将第一时间处理。