人民币和科技的火花又一次不同了。
数字人民币试点突破,网上场景等诸多亮点引起关注
继10月深圳罗湖试点数字人民币后,苏州成为又一个发放数字人民币红包的地区。
“双12”和“数字人民币”两个话题**见面。
与一个月前深圳的“红包”相比,苏州数字人民币试点的亮点更加明显。
最直观的变化是:红包越大,数量越多。此次,苏州共发放10万个数字人民币消费红包,每封200元,共计2000万元。红包的发放总量和数量是深圳的两倍。
更重要的是,试点方案更广泛。苏州市相城区地方金融监督管理局副局长郭彦浩在接受媒体采访时表示,1万多家线下商户参与试点,涉及智能停车、停车支付等多种创新场景。
特别是通过与京东数码科技有限公司的合作,本次试点项目**引入在线场景,支持电子商务平台的在线消费。12月11日20:00:02,国内**数字人民币消费平台诞生:苏州90后吴先生在京东商城通过数字人民币支付下单,只用了0.5s。
这是数字人民币网上场景的“**尝试”。秒付费体验与公众早已习惯的移动支付体验没有太大区别。一些参与试点的用户甚至认为比以前方便快捷。
作为一种数字支付工具,数字人民币自然具有传统纸币所不具备的在线支付禀赋。无论是从数字人民币的技术特点,还是从数字经济的发展和无现金社会的大趋势来看,未来数字人民币的应用场景也可能更多地中心化在网上。因此,与京东数字科技有限公司合作试点数字人民币网上场景,是数字人民币试点应用的又一关键节点,为全面推出数字人民币积累了丰富的网上操作经验。
此外,交通银行、邮政储蓄银行也正式参与苏州数字人民币试点行列,六大行在数字人民币领域**“有序亮相”。
在技术方面,备受关注的双线下支付也迎来了**试点。据悉,拥有试点资格的用户不足1000人。
综合科技服务商助力数字人民币的实施,合作共享成为主旋律
在苏州数字人民币红包试点活动中,京东数码科技有限公司有着强烈的存在感。
京东数字科技有限公司作为首批与中国人民银行、数字货币研究院合作的科技公司之一(以下简称“数字人民币试点项目”),在短时间内实现了运营机构与消费场景的有效对接,并成为首家与工、农、中、建、交、邮储六大行合作,并接入数字人民币电子商务平台的点滴科技公司。
像京东数字科技股份有限公司这样的综合技术服务商,正在数字人民币的运营和生态建设中发挥作用。
在数字人民币的运行体系中,没有“综合技术服务商”的角色。数字人民币一直坚持两层运行体制。一方面是中国人民银行,另一方面是“中国农业、工业、建筑、邮政、交通”等实力雄厚的商业银行的指定经营机构。中国人民银行全面负责发行管理工作,维护数字人民币的稳定;商业银行和其他指定经营机构通过缴纳*准备金的方式获得数字人民币的发行额度,然后发放给用户和其他机构。
然而,中国央行数字货币研究所所长穆长春10月底在上海外滩峰会上表示,数字人民币兑换服务由指定运营机构提供,但流通业务可以由第三方支付机构和其他商业银行承担。这些银行和机构共同提供数字人民币流通服务,并负责零售环节的管理,包括支付产品设计与创新、场景开发、营销、系统开发、业务处理和运维服务。这些流通服务机构实际上是苏州市数字人民币操作系统试点项目中的综合性科技服务机构。
为什么需要这样的机构?
最直接的原因是作为指定经营机构的二级商业银行需要综合技术服务提供商提供技术和情景授权。
数字人民币的推出是一项系统工程,将对整个经济社会产生重大影响,其中对商业银行的影响可能最为直接。对于商业银行而言,数字人民币带来的新技术、新场景、新业务,可能给银行现有的经营模式带来巨大挑战和不确定性。面对这种不确定性,商业银行需要从外部获得技术和情景授权,以获得更多的确定性。
过去很长一段时间,与互联网的开放相比,银行一直是相对封闭的。通常只有在必须这样做的时候,银行才会寻求改变。前者是银行用户和企业在不断受到冲击后不得不妥协的选择。但时至今日,尤其是年初疫情爆发后,开放共享的基因已逐渐融入银行血液。
回到数字人民币的问题上,如前所述,未来数字人民币将不可避免地接入许多网络场景,触及更广泛的用户群体。然而,如今,这样的场景和用户大多中心化在互联网科技企业手中。过去的事实证明,纯粹的竞争是不明智和不经济的。合作共建是双赢互利的选择。
综合技术服务商就像数字人民币操作系统中的“应用加速器”和“技术连接器”:向上服务于六大行等指定运营机构,进行技术创新,整合业务场景,到达目标客户。
具体而言,综合技术服务商可以帮助二级商业银行更好地与实体经济和场景业务对接,充分发挥互联网技术服务商在技术和服务方面的资源禀赋,帮助商业银行更好地构建数字人民币发展生态。因此,在这种情况下,商业银行有必要积极迎接变革,在数字人民币领域与具有互联网基因的综合技术服务提供商开展深度合作。
京东数字技术分公司在苏州数字人民币试点中所发挥的作用,充分验证了综合科技服务提供商的存在价值。
对于京东数字科技股份有限公司这样的技术服务商来说,尽快参与数字人民币生态和运营体系的建设也是非常有吸引力的。作为未来数字金融的关键基础设施,数字人民币的先发制人布局将有助于企业获得轨道先行优势。
特别是现阶段,数字人民币一直是“琵琶半遮面”,大多数人对数字人民币充满期待。率先将自身业务场景整合到数字人民币生态系统中,不仅可以展示企业的技术实力和资源整合能力,还可以带来可观的用户增量。
更重要的是,人民币支付作为一种新的支付方式,其交易的便捷性和其他支付方式的便捷性将进一步提高。
哪些企业更适合数字人民币生态建设?
让对的人做对的事,充分利用现有的各种社会资源,实现合作共享,一直是数字人民币研发试点进程的主旋律。
一楼央行不采取“一站式”的单层操作制度,而是希望充分发挥商业银行在资源、人才、客户服务等方面的优势和经验,避免新灶开炉的巨大浪费,不预设技术路线,坚持市场化竞争战略。可见,二线商业银行在数字人民币试点和未来市场竞争中也难以全方位覆盖,需要与更合适的技术服务商共享和构建数字人民币应用生态。
但现阶段并不是每一家互联网科技企业都能参与到数字人民币试点工作中来。从央行统计统计研究院近半年来频频“扩大朋友圈”的情况来看,不难发现一些规律可循。
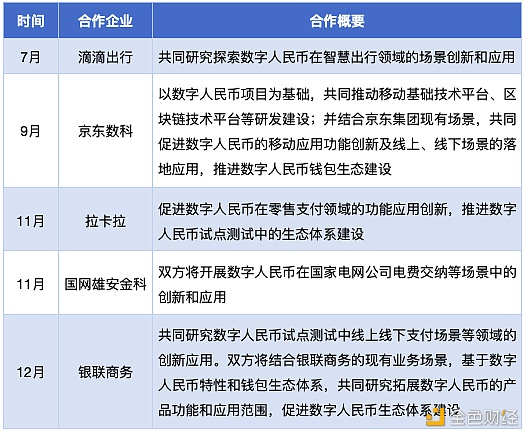
今年7月,研究院与滴滴旅游正式达成战略合作协议,共同研究探讨数字人民币在智能旅游领域的场景创新与应用。双方希望建立合作关系,推动多元化旅游场景下的数字人民币平台生态建设。
随后,9月,该院与京东数码科技有限公司正式达成战略合作。双方以数字人民币项目为基础,共同推进移动基础技术平台和区块链技术平台的研发;结合京东集团现有场景,共同推动数字人民币移动应用功能创新和线上线下落地应用情景,促进了数字人民币钱包生态建设。
11月,我院还与国家电网公司拉卡拉、雄安金科达成战略合作,将在国家电网公司零售支付领域和电力支付领域开展数字人民币创新应用合作。
12月,银联业务加入我院数字人民币合作“朋友圈”。双方将共同研究线上线下支付场景在数字人民币试点测试中心线的创新应用。结合银联商务现有业务场景,基于数字人民币和钱包生态系统的特点,双方将共同研究拓展数字人民币的产品功能和应用范围,推动数字人民币生态系统建设。
此外,美团、B站、字节跳转等互联网企业也被传已与该院达成战略合作。
表:企业签署数字人民币战略合作协议

来源:公共信息01区块链
从这些合作企业的特点来看,在支付领域具有清晰的高频零售消费场景、一定的技术积累和丰富的用户服务经验的互联网企业更受研究院青睐,更适合数字人民币M0的定位和本次试点需求舞台。
其中,京东数字科技有限公司是首家公开、深入参与数字人民币试点的技术服务商。从京东数码科技有限公司的角度来看,京东数码科技有限公司长期深入支付领域。经过多年的京东618和双11支付的峰值,能够在短时间内提供安全稳定的支付技术支持;在服务层面,在苏州数字人民币试点过程中,京东数码科技有限公司。,公司迅速帮助商家升级收银机,与现有支付方式基本一致的数字人民币支付体验大大降低了用户教育成本;现场层面,京东活跃用户数已超过4.4亿,物流大中小pieces网络在大陆行政区域实现了*的覆盖。丰富的线上线下消费场景和用户服务能力,将为数字人民币钱包的生态建设提供助力。
在技术、场景和服务能力方面,场景集成能力尤为关键。正因为如此,该所目前的合作伙伴主要是互联网企业,而没有纯粹的技术提供商和第三方服务提供商。在01财经·01智库此前发布的报告中,数字人民币面临的短期挑战将主要中心化在现场。数字人民币关注零售场景,但现有的移动支付方式已经基本满足了这种场景的需求。因此,迫切需要探索合适的潜在场景或与深度参与消费场景的互联网企业合作。
通过与场景资源丰富、技术实力雄厚的互联网科技企业合作,借助其成熟的运营能力和各种场景下的支付服务经验,在现有的在线场景中重构或嵌入数字人民币支付方式/渠道,这将有助于现阶段央行和商业银行更好更快地推进数字人民币应用生态建设。
可以预见,像京东数字科技股份有限公司这样的综合技术服务商将陆续涌现,在未来数字人民币生态中扮演越来越重要的角色。
文章标题:苏州市数字人民币试点答卷
文章链接:https://www.btchangqing.cn/164997.html
更新时间:2020年12月17日
本站大部分内容均收集于网络,若内容若侵犯到您的权益,请联系我们,我们将第一时间处理。