原标题:基于Layer2的路印DEX
以太坊的拥堵已经严重影响了它更广泛的采用,这是众所周知的事情,只要体验一下DeFi就知道它的费用有多高,速度有多慢。以太坊的区块空间正在日益成为零和博弈的场所。每天以太坊能达成的交易量是相对固定的,不同的DeFi项目为了竞争有限的通道,竞争极其激烈。而在这个惨烈的竞争中,有些项目因为其业务属性正在日益失去竞争力。
深受其害的一个重要市场是游戏和NFT市场。大多数的游戏和NFT交易都在几十美元及以下,而现在的交易费用可能高达几十甚至上百美元,这意味着一些NFT的交易会变得无利可图,从而导致整个市场的萎缩,这并非是危言耸听,而这正在发生在当前知名的NFT交易市场Rarible上,其周交易量开始明显下降。
但这并非是无解的问题。在过去很长的一段时间,关于Layer2、分片、跨链等解决方案一直都在不停地探索,而分片对于以太坊来说,还过于久远。
从短中期来看,基于以太坊提高其可扩展性最实际的路径是采用Layer2的技术。而关于Layer2的解决方案,蓝狐笔记之前也谈过很多次,可以参考之前的文章《Layer2、以太坊与公链格局》、《以太坊的Layer 2赛道》等。从长期看,蓝狐笔记看好ZKRollup技术的探索,主要是考虑到它在安全性上并没有做出太多妥协,且其用户体验基本上可以达到CEX的级别,如交易费用低,交易速度快等。
最近路印协议推出了3.6版本,从其DEX数据看,带来了明显的提升。
路印协议3.6带来的变化
路印协议3.6是基于ZKRollup技术的Layer 2解决方案,是去中心化的交易和支付协议,在它推出之后,可以看到它所带来的明显变化。
-
交易总量、账户总数以及转移的价值总量
路印协议3.6推出时间不长,截止到写稿时,目前基于它的交易总量达到7,200万多万美元,账户总数超过11,000个,转移价值总量超过1.1亿美元。
(基于路印协议3.6的DEX账户数、交易量等,Dune*ytics)
-
日交易量增长趋势
当前路印DEX的日交易量大约接近于1,200万美元,而仅在几天前其日交易量还不到200万美元,而最近几天的增长速度很快,其中AMM部分的日交易量接近900万美元,而订单簿部分的日交易量接近300万美元。
(路印DEX的日交易量变化趋势,Dune*ytics)
-
交易费用
基于路印协议3.6的DEX平均交易成本仅为0.6896美元,跟Uniswap动辄十几美元的交易费用相比显得便宜。
(路印DEX的交易成本,Dune*ytics)
-
交易所资产余额的增长趋势
一周前开始,基于路印协议3.6的DEX加密资产余额增长迅速,从不到4,000万美元,增长到如今超过8,000万美元。
(路印协议layer2网络加密资产的增长,Dune*ytics)
从上述数据看,基于ZKRollup技术的Layer2交易体验获得了不少用户的青睐。
基于ZKRollup技术的路印DEX
去中心化的交易协议有不少,路印协议也是其中之一,不过路印协议的特点在于它采用了ZKRollup的layer2技术,当前这方面能实际落地的非常少,在这一点上路印是最早的布局者之一,其二层AMM主网近期也已经上线。
路印DEX则是基于路印协议的去中心化交易所应用,它目前采用了路印协议3.6版本。目前除了路印DEX之外,还有其他的DEX(如WeDEX)也在使用路印协议3.6构建其去中心化的交易所。也就是说,路印协议本身可以为更多的DEX所用,它本身主要提供一套交易所合约逻辑,如注册、充值、交易、转账、提现等。
DEX本身并不稀奇,那么基于路印协议3.6的路印DEX有什么不同?
-
吞吐量
基于路印协议的DEX,每秒理论上很高可以完成大约2,000多笔交易,与之相对的是,当前以太坊每秒能处理的交易也不到20笔,这是很大的提升。
-
低费用
基于路印协议3.6,根据路印的测算,每百万笔交易费用大约不到1,000元人民币,也就是理论上其每笔交易费用成本不到0.001人民币,这部分费用包括以太坊的gas费用和链外生成零知识证明的费用。跟当前动辄超过几十元人民币的交易费用相比,显得极其便宜。
-
安全
除了比Uniswap和Sushiswap这些DEX的当前交易费用更低,速度更快之外,其安全性基本上也可以达到layer1的级别。即便是交易所的前端停止运营,用户也可以通过默克尔证明,将其资产提现。默克尔证明则可以通过以太坊链上的数据可用性计算得到。
路印DEX是如何做到的?
从大的框架来看,路印协议之所有能够实现较高的性能,其核心在于将计算放到链外进行,以太坊被其当作为数据存储层和零知识证明的验证层。
(路印DEX的整体架构,Loopring)
由于主要的计算发生在链下,这让基于路印协议的Layer 2 DEX可以实现CEX级别的用户体验,也就是当用户发起交易之后,无须等待以太坊链上的最终确认结果。而目前在Uniswap和Sushiswap上交易,不仅动辄需要十几美元的交易费用,且还经常失败,失败了还要付费。每次交易都得等待链上的最终确认,需要花费不少时间。这对于大多数几百美元甚至几千美元的交易来说,都是极其昂贵的费用。如果一天交易十几次,意味着一天需要花费几百美元的费用,这对于绝大多数普通交易者来说,都是不可承受之高费用。
路印协议利用了zkSNARKs技术,将主要计算放在链外进行,而以太坊链上主要承担验证工作。其大概的运行机制是用户将其代币存入路印协议的智能合约,而用户账户余额中的代币种类和数量的状态变化都在默克尔树中更新。如此一来,只需要在链外更新用户余额,即可实现用户之间的交易或转账,这些都是在链外完成的,由此省去了极其昂贵的链上gas费用。
那么,这种链下实现交易的方式会不会存在安全性的问题?
-
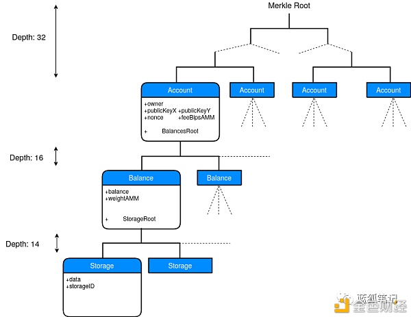
默克尔树
首先,这些资金是存入智能合约的,并非由路印DEX的团队托管,这些本身是无需信任的。其次,由于采用了默克尔树,其链上的数据具有可用性,可以确保任何人通过链上发布的数据来重建默克尔树。链下代币兑换或转移无需花费多大成本即可更新默克尔树,默克尔树可以作为证明,而链上的代币转移、对发送方账户的余额检查等都需要较高的gas费用。
路印协议在构建其默克尔树结构时平衡了复杂性、验证时间以及用户友好等方面。例如它有如下的一些特点:
-
多个代币仅注册一个账户
-
路印协议生态中的参与者在同一树上一个账户
-
每个账户有一个nonce
-
交易时,为用户修改两个代币的余额。余额存储在用户自己的子树中,这个较小的子树需要更新两次,账户本身只修改一次。这种模式效率较高。

(Merkle Tree结构,Loopring)
-
ZK证明
在路印协议中,各种操作在一个区块中进行批处理。各种操作所需的数据都存储在默克尔树中。区块的批处理操作对默克尔树进行状态更新,这些状态的改变会使用电路生成零知识证明,从而使其可以在链上进行状态变化的验证。
在路印协议的设计中,只有Merkle root存储在链上。在验证操作中,还存在运营者(operator)的角色,他们负责创建、验证并提交区块。这些区块提交至以太坊链上,其中的操作正确性需要经历零知识证明的过程。运营者可以是简单的以太坊地址,也可以是允许多个操作者共同提交和验证区块的合约。运营者合约也可以用于链下的数据可用性系统,多方需要在一个区块上签字后才能提交到链上,这样只要有一个成员可信地共享数据,即可确保数据可用性。区块提交是按顺序进行的,也可同时提交多个区块,所有区块即刻得到验证。
路印协议允许创建单独的交易合约,从而可以实现不同参与者同时进行订单结算。基于路印协议的每个交易所独立运作,用户的账户和订单在不同交易所之间是分开的,当然,如果交易所决定使用相同的合约来共享订单和用户也是可以的。
-
路印协议的吞吐量
根据路印协议Layer2的解决方案,它的吞吐量主要受制于两个方面:为实现链上数据可用性所发送的数据成本;生成有效证明的电路上限(约束数2^28)。如果按照当前以太坊区块的gas limit(12,500,000 gas)、大约每13秒生成一个区块来计算,路印协议提交一个区块大约为300,000gas(220,000gas固定成本+80,000gas/区块),因此,如果使用单区块的交易,理论上其tps可以达到2,350左右,也就是(12,500,000-300,000)/400。此外,在单区块中,生成有效证明也受制于电路中使用的约束数(2^28),缓解的方法是同时提交多个区块。
(Circuit Size与tps,Loopring)
-
交易费用
如果使用AWS服务器,路印可以做到大约7分钟内生成具有2^28约束数的电路证明,理论上每交易成本大约为0.0001美元。
路印协议的价值捕获
上面我们聊到路印协议的layer 2解决方案,可以实现更低的交易费用、更高的吞吐量,还能保证跟以太坊主网相当的安全性,那么,路印协议本身如何捕获价值?
当前路印协议捕获价值是通过协议费用达成的,协议费用根据交易额来确定,由交易所运营者支付协议费用。LRC是路印协议的代币,它可以通过协议费用来完成价值捕获。
首先,所有基于路印协议的交易所只要有交易都会产生协议费用,而协议费用中的70%归LRC的持有人(质押LRC即可),10%的协议费用会用于销毁LRC(产生通缩),剩余20%的费用会存入路印的DAO治理,用于奖励未来的社区贡献者。
从路印协议当前的价值捕获模看,LRC可以直接或间接捕获80%的协议费用,捕获的比例是比较高的。从这个角度,随着基于路印协议的DEX交易规模的上升,其协议代币LRC也有机会捕获更大规模的价值。
此外,所有基于路印协议的DEX运营者也需要质押LRC,这主要是为了保证交易所能够按照协议运行,以保护用户利益。质押LRC越多,其可信度也越高。交易所还可以通过质押LRC来降低协议的费率,质押越多,交易所缴纳的协议费用越低。随着更多交易所采用路印协议,它也会带来对LRC的需求,由于这部分LRC代币是长期锁定(只有交易所关闭后才能解锁),它会导致这部分代币从流通中退出,从而减少LRC代币的流通量,其减少规模则取决于路印生态交易所的规模。除了交易所之外,个人用户或做市商也可以通过质押LRC来降低交易所的协议费率,不过这部分锁定的LRC可以随时解锁,因此其对手续费的降低效果只有交易所质押的一半。
根据社区的消息,目前LRC正在设计新的代币经济模,据说今年第一季度会公布出来,预计会跟生态系统的增长有更深的绑定。
路印DEX的奖励计划
-
流动性挖矿
路印DEX已经推出AMM的流动性挖矿,从2021年1月7日开始,目前正在进行中,历时14天,这一期的AMM流动性挖矿支持三个资金池:LRC/ETH;ETH/USDT;WBTC/ETH,三个池的奖励均为40万LRC,一共120万LRC的代币奖励。
路印会对资金池进行多次的随机快照,然后根据14天所有快照余额的平均值来计算每个流动性提供者的奖励数量,此外如果通过路印钱包提供流动性,还可以获得5%的额外奖励。路印钱包也融合了zkrollup技术,用户可以直接通过其钱包进行订单簿和AMM兑换,同时它还通过社会化钱包的模式帮助用户解决忘记私钥等问题。
由于采用快照统计模式,在路印的流动性挖矿中,其流动性LP代币无须质押,只要在活动期间向这三个池提供流动性即可获得LRC代币的奖励,不过流动性提供者不能将其LP代币提现到以太坊主网,只有存储在路印的layer 2网络才有机会获得奖励。**奖励会在活动结束后三天通过layer 2账号发放给流动性提供者。
除了以上三个池的流动性挖矿之外,以下的代币池:AC/USDT池(9600AC)、WOO/USDT池(191,304WOO和2,360LRC)、vETH/ETH池(100,000LRC)、MCB/ETH池(1,050MCB和2,369LRC)也有相应的代币奖励。
(路印DEX的流动性挖矿,Loopring)
由于路印AMM的流动性挖矿是在layer2网络上完成的,它有个好处是免去了高昂的gas费用,且交易速度很快,对于当前DEX用户来说,会有全新的体验。
-
AMM交易排名赛
AMM交易排名赛也是从1月7日开始,目前正在进行中,为期14天。在这14天期间,三个资金池(LRC/ETH;ETH/USDT;WBTC/ETH)交易量排名前25位的用户可以瓜分10万LRC的奖励,一共总额为30万LRC的奖励。如果用户使用了路印钱包进行交易,则可以获得50%的额外奖励。
此外,HBTC/ETH以及VETH/ETH池也有奖励,其中HBTC/ETH池奖励50,000LRC,而vETH/ETH奖励5,000LRC。
-
订单簿挖矿奖励
除了AMM流动性挖矿和交易奖励之外,路印也提供USDC/USDT,DAI/USDT两个稳定币订单簿交易对的奖励,每个交易对可以获得总额100,000LRC的代币奖励,也是为期14天的活动周期。
Layer2会是2021年加密领域最重要的趋势之一
当前以太坊的拥堵问题有目共睹,它直接限制了DeFi交易规模的总量,阻碍了DeFi向更大规模人群扩展的可能,对这一问题,其中最重要的解决方案之一就是layer2。可以预见,2021年,不同的DeFi项目都会陆续采用Layer2的方案来提升其用户体验。
路印通过ZKrollup的Layer2技术,构建了去中心化的交易和支付协议,在保证安全性的同时,其交易费用和交易速度实现了大幅度的提升,可以给用户带来更好的交易体验,也可以解锁更多的DeFi体验,例如通过路印钱包进行转账、代币兑换、发红包、参与流动性挖矿等等。路印协议是以太坊Layer2的重要探索之一。
文章链接:https://www.btchangqing.cn/177452.html
更新时间:2021年01月11日
本站大部分内容均收集于网络,若内容若侵犯到您的权益,请联系我们,我们将第一时间处理。