百信银行是监管创新的产物, 是国务院特批、银保监会主导成立的第一家国有控股互联网银行,也是国内第一家独立法人直销银行,
报告摘要:
顶层设计:兼具金融和科技基因的开放银行。1、百信银行是监管创新的产物, 是国务院特批、银保监会主导成立的第一家国有控股互联网银行,也是国内第一家独立法人直销银行,采用商业银行控股、互联网公司深度参与的股权结构, 成立之初,中信银行持股 70%,百度持股 30%,深度融合了商业银行和互联 网公司的基因,既满足金融审慎经营的需要,又能激活市场和人才活力;采用 扁平化的组织架构、营造开放的企业文化,偏年轻的员工构成、较高的科技人 员占比及采用适合互联网银行的考核机制。2、母子行协同机制,前端业务与 母行形成差异化定位,在流动性管理、风险管理、业务拓展和产品开发上得到 母行支持,技术能力反哺母行。3、公司战略上确立开放银行的发展模式,在 业务层面和技术层面保持开放性。
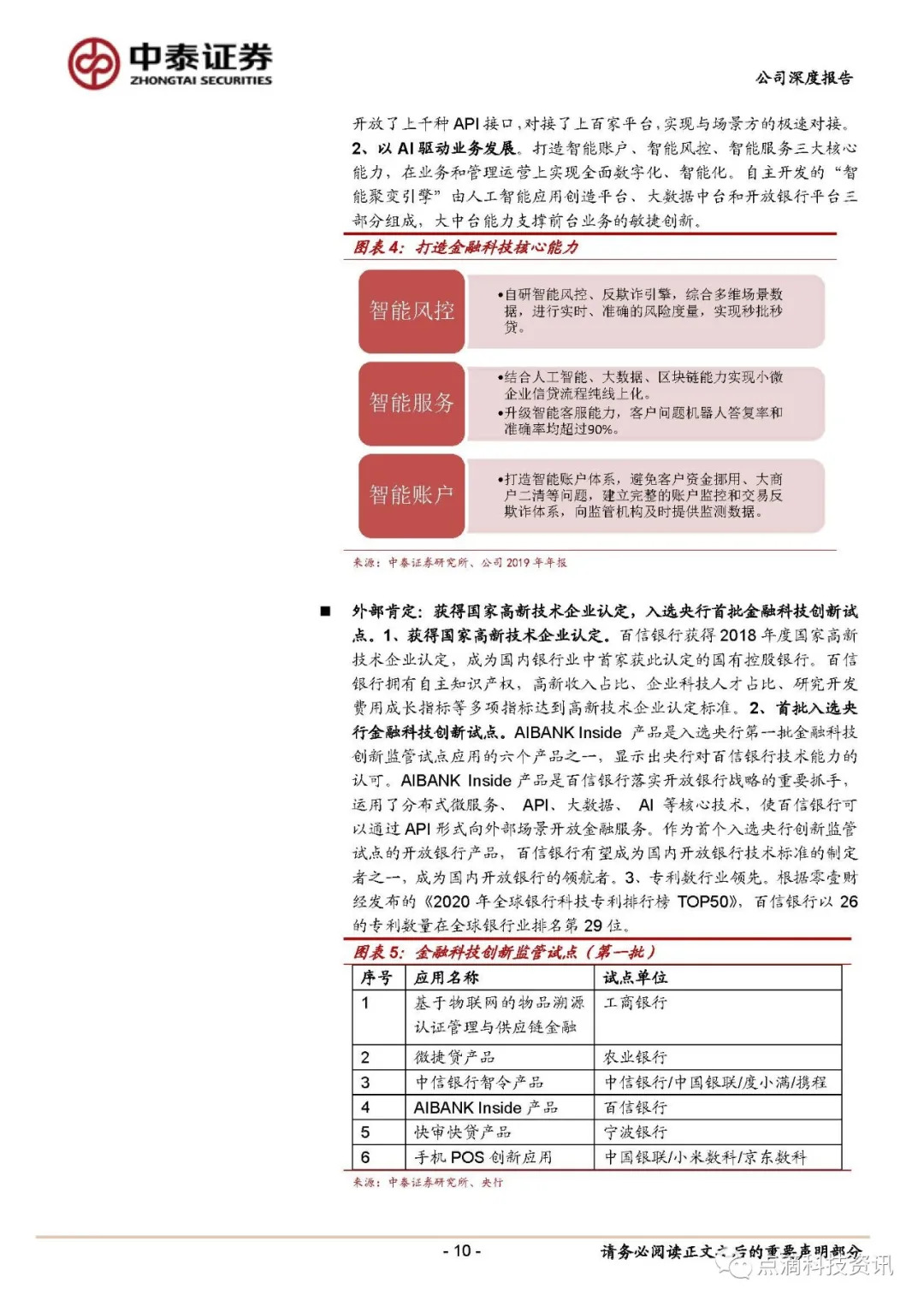
业务模式:科技驱动的数字普惠金融。1、金融服务与场景深度结合,突破传统“存贷汇”业务,开业三年里可以看到百信银行在业务上的打磨和迭代,在 金融科技驱动下,逐步完善服务体系,基于百度流量优势,为城市蓝领、职场小白和小镇青年等个人用户,和小微企业提供普惠信贷、智慧理财、创新支付 等纯线上金融服务。2、独立风控模式。持续丰富数据来源和数据维度。风控 数据来源包括内部和外部数据,数据类覆盖征信数据、交易数据和行为数据 等。自建风控体系,沉淀风控能力。3、科技立行,自主研发核心技术,底层 打造自主可控的 IT 系统,构建基于分布式云架构的底层平台,以 AI 驱动业务 发展,大中台能力支撑前台业务的敏捷创新。百信银行开业一年即获得国家高 新技术企业认定,自主研发的开放银行平台 AIBANK Inside 入选央行首批金 融科技创新试点。
行业角度:互联网银行的比较及展望。1、互联网银行的客群定位和业务布局 比较趋同,定位大零售业务,资产端驱动,重视科技投入。各家业务体量存在 一定差异,与展业时间长短、注册资本、股东流量等因素有关,互联网头部平 台流量优势明显。2、百信银行起步较晚,仍处于快速成长期。百信银行的资 产规模及存贷款规模在四家互联网银行中排名第三,净利息收入占比很高,净 息差仅次于新网银行,非息收入有待提升。3、百信银行机遇和挑战并存。监 管环境利好持牌机构,百信银行需要发挥相对优势,保持创新活力,与股东协 同发展,进一步强化开放银行能力。

















文章标题:百信银行:独立法人直销银行先行者
文章链接:https://www.btchangqing.cn/178029.html
更新时间:2021年01月12日
本站大部分内容均收集于网络,若内容若侵犯到您的权益,请联系我们,我们将第一时间处理。