
虽然上卷是最适合Layer2的技术路线,但鉴于Layer2技术发展和基础设施建设的滞后,短期内仍无法缓解以太坊网络的拥塞问题。
韩玲著
网络拥堵和高油价一直是以太坊备受诟病的两个重要因素。为了提高用户体验,如何高效、安全地扩展以太坊的容量成为一个亟待解决的问题。
目前,主流的扩容方案有两个方向。一是向一层方向扩展,即以太坊 2.0通过碎片化和POS机制来提高以太坊区块链的吞吐量,从而提高效率;二是向二层方向扩展,在以太坊或其他公链上建立二层网络,提高交易速度。
鉴于以太坊网络的各种DeFi项目和其他DAPP的需求激增,以及以太坊 2.0推出的巨大不确定性,第2层成为**解决方案。
—1—
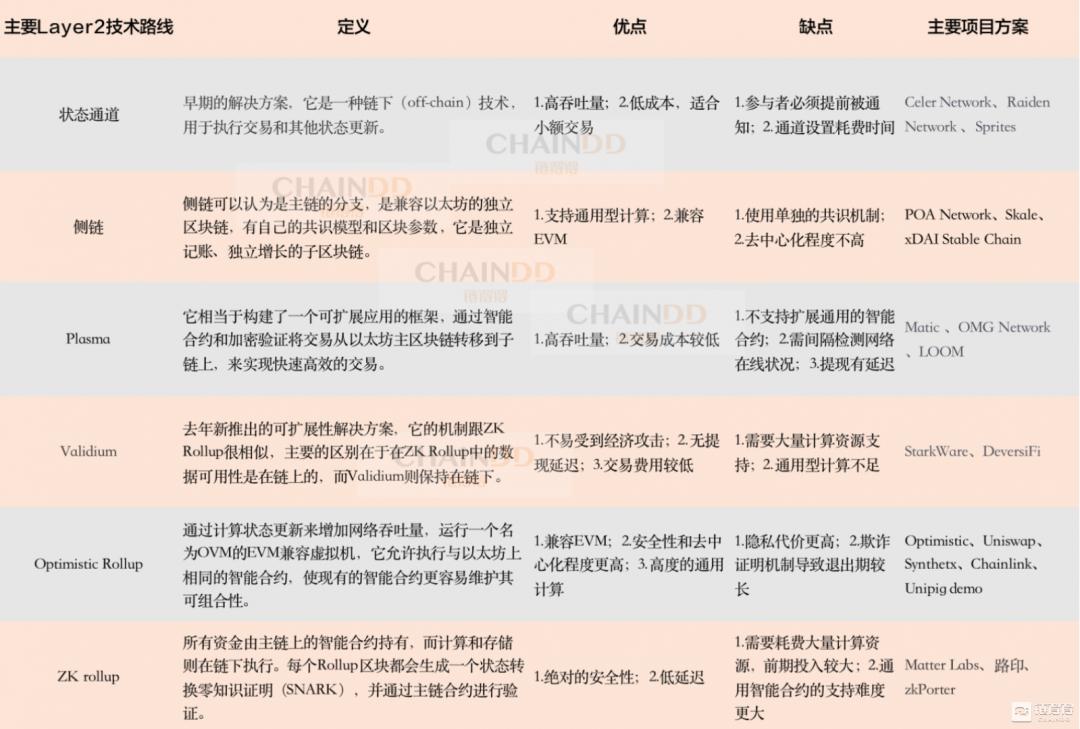
不同二层扩展技术路线的比较
Layer2的扩展技术主要分为状态通道、侧链、等离子体、**卷积、ZK卷积和真空。其中,rollup是***、***的扩展技术。

综上所述,尽管Layer2解决方案多种多样,但考虑到经济机制设计、安全性、效率等因素,rollup和plaa被认为是最有潜力的Layer2扩展解决方案。
在汇总计划出现之前,其他计划,包括国家通道和等离子,无法证明锁定在自己合同中的资金与锁定在与国家的合同中的资金一样安全。在状态通道方案中,如果区块链没有一直被监控,其他人可以通过向主链提交旧状态来“窃取”你的资金;在plaa方案中,交易者需要依赖运营商提供自己状态的证明,这很难阻止运营商本身。
Vitalik在《不完全汇总指南》(guide to incomplete rollups aggregation)中表示,与之前的layer2解决方案不同,汇总可以支持通用EVM代码,从而允许现有应用程序轻松迁移。它仍然是一项早期技术,但正在迅速发展。在上表中,loopring和zksync等汇总方案已经运行了几个月,
—2—
为什么汇总成为一种流行的扩展技术解决方案?
去年10月,V神发布了一份名为《以太坊以汇总为中心的路线图》的文件,要求推进ETH 1的基础设施建设,以支持汇总,并将其确立为中短期内汇总发展的关键。
汇总主要分为两条技术路线:ZK汇总和**汇总。前者使用零知识证明,后者使用欺诈证明。目前,这两种汇总技术也是安全性很高的Layer2路径。
Rollup将侧链事务打包为一个事务,并生成加密证明以提供扩展。应该注意的是,只有这个加密证书才会提交给底层。通过rollup,所有事务状态和执行都在侧链中处理,以太坊主链只存储事务数据。它解决了等离子体数据可用性的问题。
**汇总的优点在于它的通用计算。与ZK rollup的具体应用场景(支付和交易)相比,以太坊中在**rollup上可以实现的几乎任何东西都可以同等实现,包括DeFi智能合约的可组合性。ZK rollup的优点是它的安全性。通过引入零知识证明技术,可以批量执行链下所有的计算,只需提交一份零知识证明给以太坊进行验证(以太坊将验证这些证明),并存储足够的数据来准确判断链下账户的状态。安全等级为以太坊。
在可伸缩性方面,ZK rollup的性能优于**rollup。因此,从价值传递和交易的角度来看,ZK汇总是目前**的解决方案。Tether还考虑将ERC-20的USDT移动到ZK rollup的第2层。
V神的观点也证明了ZK rollup未来的巨大发展潜力。他在推特上表示,短期内,optimal rollup有机会赢得多用途EVM计算,而zkrollup有望在简单支付层面、交易平台等应用特定用例上表现更好。然而,从中长期来看,随着ZK snark技术的改进,ZK rollup将赢得所有用例。
虽然汇总解决方案似乎是以太坊2.0到来之前的应急方案,但从以太坊网络的长期价值属性来看,汇总技术即使在未来以太坊2.0正式推出后也不会被放弃。它们将继续在原来的基础上提高吞吐量和网络可用性。
—3—
ZK rollup如何代表项目的道路印刷协议,以实现高吞吐量和低手续费?
目前,基于rollup技术的项目逐渐增多,其中一些已经得到应用。少数项目在吞吐量、交易成本、安全性等主要指标上表现优异。下图显示了应用程序组织的主要汇总项目的介绍和开发。

以庐隐协议项目为例,去年12月底推出API 3.6版。开发者可以通过API与路银以太坊二层扩容方案ZK汇总网络进行交互,实现无气转账、交易、闪现,从而实现更低的交易成本、更高的吞量,保证与以太坊主网相同的安全性。
目前,以太坊每秒只能处理10笔交易,导致用户支付等待时间过长。鲁银每秒处理的事务数达到3000个。此外,道路打印的DEX数据也出现了显著的增长。
路银3.6上市时间不足一个月。截至19日20时,以鲁银3.6计算的交易总额超过1.3亿美元,账户总数为12756个,总转账金额超过1.5亿美元。DEX的平均交易成本为0.2557美元,大大低于Uniswap等其他去中心化交易所。
协议价值通过协议费获得,协议费根据交易量确定,由交易所经营者支付。LRC是印度公路协议的象征,自今年以来,其在二级市场的价格上涨了2.5倍(2020年1月为25倍)。
1月7日,鲁银德克斯启动了AMM的流动性挖矿,持续14天。AMM流动性挖矿的这一阶段支持三个资本池:LRC/ETH、ETH/USDT、wbtc/ETH。三个池的奖励为40万LRC,共有120万LRC代币奖励。
值得一提的是,鲁银安盟的流动性挖矿是在二层网络上完成的,避免了高昂的用气成本,交易速度更快。对于目前的DEX用户来说,这将是一种全新的体验。
—4—
虽然汇总是目前**的技术解决方案,但以太坊网络拥塞的改善在短期内是有限的
即使rollup技术解决方案得到V神和业界的支持和肯定,但其在缓解以太坊网络拥塞方面的作用短期内仍然有限。
从开发者的角度来看,代码迁移到Layer2必然会涉及到代码的修改,也会产生一定的审核和维护成本,这在一定程度上会降低开发者的迁移意愿。也就是说,如果Layer2项目方能够完善相应的基础设施,降低进入Layer2的门槛,那么未来在Layer2的开发和应用将非常可观。
另外,客户端也存在同样的问题。一方面,以太坊主链上的生态项目非常繁荣,用户使用没有特别的障碍和限制。但是对于Layer2来说,目前交易、支付等应用都比较稀缺,用户体验不够友好。
另一方面,当用户与layer2交互时,项目如何保证这种交互模式的流畅性和不敏感性?对于Layer2项目的开发人员来说,这是一个不容小觑的问题。
在以太坊 2.0真正到来之前,上卷可能是Layer2最合适的技术解决方案,可以有效缓解以太坊的拥塞。
但前提是Layer2相关基础设施的完善,用户体验的改善,技术门槛的降低,这需要一段时间的建设。一旦建成,以太坊的生态应用将进一步繁荣。
文章链接:https://www.btchangqing.cn/183117.html
更新时间:2021年01月22日
本站大部分内容均收集于网络,若内容若侵犯到您的权益,请联系我们,我们将第一时间处理。