Hash Global 发布 BNB 估值报告认为,币安是唯一能和以太坊上蓬勃发展的 DeFi 世界分庭抗礼或者说水**融的「组织」,而 BNB 作为币安生态唯一的用于价值捕获的载体,长期价值巨大。
撰文:Hash Global Management
我们在 2019 年和 2020 年分别对币安币的价值做了评估,第一次我们给出了 106 美元的目标价;第二次则是 112 美元。我们根据过去一年市场和币安的发展情况,更新了我们模参数,这次给出币安币 142 美元的目标价。
作为一家区块链及数字货币的投资机构,我们坚信在这个领域的投资同样可以践行价值投资理念。我们对投资基本面的理解,要比传统金融领域里谈论的「基本面」更宽泛。我们把宏观经济,货币政策,市场供需等因素都纳入到我们的价值分析框架里来,而不只是一个 DCF 模。我们旗帜鲜明地反对用传统金融领域对基本面的定义来机械的判断一个资产是否有价值。
我们清楚地意识到,对 token/coin 做估值分析是有很大挑战的。这些资产对价值捕获的模式和用一个公司的组织方式去捕获价值有很大不同,而这些新的「价值捕获」方式,每天都还在以太坊这样的公链上被几千个世界上最聪明的一群年轻人不断努力尝试着。
我们清楚地意识到,在这个市场里,要形成一个过去近百年的投资实践逐步演化出来的价值共识模式(现金流,PE/PB 等),还需要很长的时间,但我们愿意不断学习,不断调整,在这样的市场里去实践我们的「价值投资」。
我们认为数字资产领域,有三个资产的价值最突出,我们也最有信心长期-长期-长期持有。一个是数字黄金比特币(买比特币其实就是做空 Fed 们,我们愿意下注);一个是价值互联网以太坊(如果有机会投资互联网本身,而不仅仅是谷歌和亚马逊,为什么不呢?);第三个就是 BNB。相比前两个,BNB 的估值更清晰。我们认为我们的模和市场上其他机构的估值方法相比有一定优势,我们做到了用单一模包含所有业务;我们的假设尽可能少;我们尽可能合理地量化业务,并不断调整。另外,我们非常看好 DeFi 领域的发展,我们认为币安未来会是一个唯一能和以太坊上蓬勃发展的 DeFi 世界分庭抗礼或者说水**融的「组织」或者说「平台」,而 BNB 作为币安生态唯一的用于价值捕获的载体,我们认为长期价值巨大。
经过一年的发展,币安的生态矩阵变得更加多元和立体。从衍生品到理财产品;从打新平台到聚合流动性挖矿池;从去中心化交易所到去中心化金融生态,币安在传统中心化交易业务和去中心化交易业务中都取得了较大的突破和发展。本期报告我们根据币安生态矩阵的调整,更新了 BNB 在这方面的经济价值的假设:1)币安中心化交易所稳居中心化交易所龙头地位,业务量增长稳定地符合我们的预期。中长期业务增长的不确定性大幅降低,因此我们将模的折现率从 20% 调整成 10%;2)币安去中心化交易发展不如我们预期,我们根据新的交易数据更新了该部分的经济价值;3)根据币安新一期的项目币打新分配模式更新了打新锁定情况。2021 年 2 月 8 日,币安官方公布了共有 1,126 万枚 BNB 参与了新一期的 Launchpad 打新,这与我们报告中所预计的该模式将吸引币安理论流通量 10%(约 1080 万枚)的 BNB 参与的假设基本一致。另外,打新模式有了较大变化,从限制单一账户很高 500 枚 BNB 的参与量转变为限制获得分配金额的总量,这一调整将使持币大户直接受益。我们可以看到币安战略已经从单纯的发展客户数量转移到了客户质量上来。此次打新,由于分配金额最多可达 2 万美元,按 SAFPAL 上市第一天 15 倍的涨幅算,单个账户只要低于 300 万美元,一次打新的收益率就可以达到 10%,这对持币大户的吸引力是很大的。
**,币安已于 2020 年 9 月将原基于 Coos 架构以去中心化交易所为核心的币安链升级成为基于以太坊架构以去中心化金融生态平台为核心的币安智能链,并效仿以太坊构建去中心化金融生态平台。我们认为从发展态势看,未来币安智能链和以太坊生态会更加贴近,将成为去中心化金融世界的另外一块重要组成部分,潜在价值巨大。由于尚处发展初期,我们的报告目前暂未包含币安智能链作为去中心化金融生态平台可能产生的经济价值,但代币锁币因素体现在了我们对代币流通量的估算里。
更新说明和估值总结


在我们更新后的假设情形下,BNB 估值为 141.72 美元 / 枚,高于于我们上份报告估算的 112.49 美元 / 枚。
币安的平台生态
经过 4 年的发展,币安已构建出了一个以中心化数字货币交易所为核心,币安智能链去中心化金融生态为外延,币安教育、币安慈善、币安实验室、币安支付和币安信用卡等为衍生服务的数字货币生态圈。币安币(BNB)作为平台的唯一通用货币,是整个经济生态系统中资本流动和治理机制得以实现的纽带。
币安生态详解:
中心化数字货币交易所
-
币安中心化交易所(CEX):现已覆盖 325 个数字货币,拥有 1000 多个交易币对,日均交易额 39 亿美元;
-
去中心化交易所(DEX):现已覆盖 59 个区块链项目,日均交易额 360 万美元。
币安智能链
- 2019 年,币安开始试水去中心化金融生态,并于同年 4 月上线基于 Coos 的币安链和币安去中心化交易所;
- 经过近一年半的试验,币安意识到其低估了开发者对去中心化生态的创造力和贡献。2020 年 9 月,币安将币安链升级成为币安智能链,从 Coos 架构转向以太坊架构,并鼓励开发者基于币安智能链开发去中心化应用;
- 币安智能链的出现,标志着币安交易所已不再将自身作为去中心化金融产品的提供者,而将自身定位成去中心化金融平台。这对我们的 BNB 价值评估分析起了重大影响;
-
本报告暂未考虑币安智能链作为去中心化金融生态平台对 BNB 价值的影响。
衍生服务
-
区块链教育学院 : 区块链技术及应用科普平台;
- 区块链慈善平台 : 数字货币慈善捐赠平台。平台允许用户使用数字货币捐赠公开筹集的慈善项目,慈善款将分配到特定的基金会或者受赠人个人账户中;
- 区块链资产信息平台:数字货币项目基础信息平台;
- 区块链研究平台:数字货币项目研究报告发布平台;
- 区块链实验室 (Binance Labs):为区块链项目提供资金(下设 10 亿美元投资基金)、经济机制设计和区块链技术等服务;
- 区块链资产发行平台 (Launchpad):为优质区块链项目提供众筹渠道。
币安参与的区块链垂直应用
- 与币安合作的商业机构包括:旅游服务提供商 TravelbyBit、酒店预订平台 Trip.io、数字货币支付工具 MonETHa、直播平台 Gifto 和 VR 游戏平台 VIBE 等,这些都为 BNB 提供了丰富的使用场景;
- 在此报告中,我们未考虑垂直应用对 BNB 价值的影响。
币安信用卡
- 币安已于 2020 年 8 月与 Visa 合作推出了币安信用卡产品,该产品目前仅在欧盟地区可用。币安信用卡运行用户使用数字货币进行支付,并获得相应的现金返还。目前,币安暂未披露币安信用卡所涉及用于支付的数字货币。
币安支付
- 2021 年 2 月 1 日,赵长鹏在币安区块链周峰会上宣布币安推出新产品币安支付,币安支付是第三方支付工具,允许商户和消费者通过币安支付使用数字货币进行支付。目前,币安暂未披露币安支付的细节。
BNB 的估值
我们认为 BNB 作为币安生态中唯一的价值凭证,是币安生态经济总价值的直接体现。币安生态经济总量的增长是 BNB 升值的基础。
由于我们缺乏对生态全局的**把握,并且币安生态本身还在快速迭代演化中,我们仅仅考虑生态中的核心价值部分(交易所中以 BNB 结算的相关经济活动)来作为评估的基础。同时,我们把可以估算的影响币流通量的因素尽量涵盖在我们的模中。我们通过一系列的关键参数假设,先估算每年生态核心经济价值的增量,再对应计算 BNB 在未来每年的货币价值,然后进行折现、加总,最终来确定 BNB 的当前价值。我们估值模中的参数假设可能不准确(我们会在后文中逐一解释说明),但我们所采取的估值模框架是相对客观、合理的。我们使用货币数量论来计算币安未来每一年的货币价值(我们计算到 2023 年,然后使用永续增长模计算 Terminal Value):
MV=PQ
其中,
- M:BNB 币价 *BNB 实际流通量;
- V:BNB 在交易所的流转速率;
- PQ:币安经济总价值。
在正式进入估值模之前,首先简单阐述下我们对未来数字货币市场及币安发展的展望,我们估值模中的增长率预测也反映了我们对市场的预期。
-
对 BTC 价格表现的预期:我们认为,作为市场中最重要的数字货币,BTC 在未来一段时间内的价格表现将呈现以下特征:1)短期内受到全球宏观经济和货币政策的影响,BTC 可能持续走高 ; 2) 价格波动性随整体市值的增加而变小 ; 3) 长期来看,整个数字货币市场的多样性不断发展,BTC 占比将逐步减小。
-
对市场参与主体结构变化的预期:我们认为 2021 年将是数字货币市场步入传统资本市场的元年。受到全球宏观经济政策刺激的影响,BTC 共识已在传统资本市场中快速扩散。下一阶段进入传统资本市场的数字货币将是 ETH 和其他有着良好经济机制和生态的优质项目(包括 BNB)。
-
对投资理念及投资方式变化的预期:我们相信随着机构入场,数字货币领域的投资将逐渐理性化、机构化和价值化。整个数字货币市场的系统相关性将降低,币种之间的表现将出现分化;价值投资理念会逐步对市场产生影响。
基于以上判断,我们对数字货币市场未来 3~5 年保持乐观态度,数字货币二级市场的交易量和市场容量将随着新投资者的入场在未来 3 年内呈现爆发式增长。
生态矩阵价值分析

根据我们对币安生态矩阵的理解,我们的分析将关注以下核心生态领域(即,上表中★部分):
中心化数字货币交易所(CEX)
经济价值提升:币币现货交易手续费对 BNB 价值的贡献;衍生品交易手续费对 BNB 价值的贡献。
减少流通量:用户锁定 BNB 以获取交易费折扣优惠;用户锁定 500 枚 BNB 获得推荐人返利;用户锁定 BNB 参与币安理财产品,并获得收益。
币安智能链
经济价值提升:币安去中心化交易所(DEX)交易手续费对 BNB 价值的贡献;币安去中心化生态对 BNB 价值的贡献(暂未考虑)。
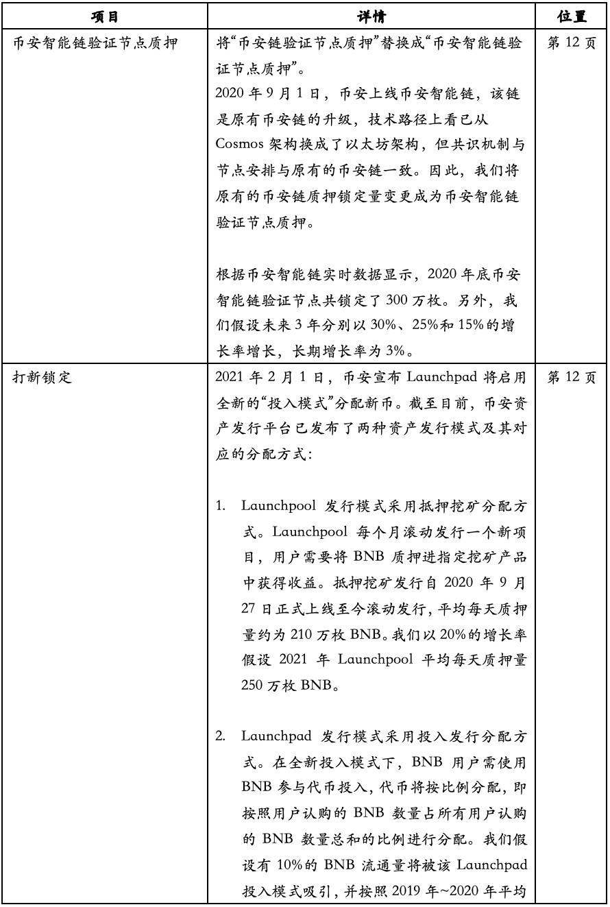
减少流通量:币安智能链节点质押 BNB 获得验证出口的资格。
衍生服务
币安资产发行平台
减少流通量:用户需持有一定数额的 BNB 以获得新币配售资格。
币安理财平台
减少流通量:Binance 平台长期提供基于 BNB 的理财产品,用户可以将所持有的 BNB 抵押进理财产品中,获得长期利息收益。
币安参与的各类区块链垂直应用
经济价值提升:使用 BNB 享受相关应用的服务及优惠。(暂未考虑)
减少流通量:使用 BNB 享受相关应用服务时,BNB 会在一定时间内被应用服务的商户或用户留存在其账户中。(暂未考虑)
流通量
存量流通 BNB
根据币安白皮书及相关公告的披露:
- BNB 共有 2 亿枚,所有代币均已分配,其中 50% 在 ICO 配售中销售,40% 由 BNB 团队持有,10% 由天使投资人持有。团队持币部分自币安 ICO 完成日起(即 2017 年 7 月)已解锁 20%,剩余部分将在后面 4 年等额解禁。
- 币安计划每季度将平台净利润的 20% 用于回购并销毁存量 BNB,直到销毁数额达到 1 亿枚 BNB。根据币安的公告,2017 年下半年共计销毁 2,807,586 枚 BNB;2018 年共计销毁 8,016,885 枚 BNB;2019 年共计销毁 5,917,552 枚 BNB;2020 年共计销毁 12,725,152 枚;共计销毁了 29,467,175 枚,占计划销毁量的 30%。
- 2019 年 7 月 12 日,币安调整了团队持有的 8,000 万枚 BNB 的分配(白皮书规定 BNB 总量的 40% 将分配给团队)和利润回购计划。自 2019 年第二季度起,币安团队将放弃团队所分配 BNB 的主动操作权,同时每季度平台净利润的 20% 的回购销毁计划将首先销毁币安团队在白皮书中所分配的 8,000 万枚 BNB (已有 4,800 万枚解禁,但币安团队并未减持)。由于这 8,000 万枚 BNB 事实上已不会再流通,在流通量估算模中,我们扣除了这 8,000 万枚 BNB,并不再考虑每季度的利润回购计划对 BNB 理论流通量的影响,直到团队持有的 8,000 万枚 BNB 全部被销毁。
假设 1:基于币安对利润回购和团队分配计划的调整,我们认为币安团队解禁规则和利润回购计划不会再对市场理论流通量造成影响。我们在计算理论流通量时,一次性扣除了 8,000 万枚 BNB。

BNB 锁定量
从币安生态对 BNB 的使用范围上看,我们认为有 6 个因素将直接影响币安用户持有或锁定 BNB。
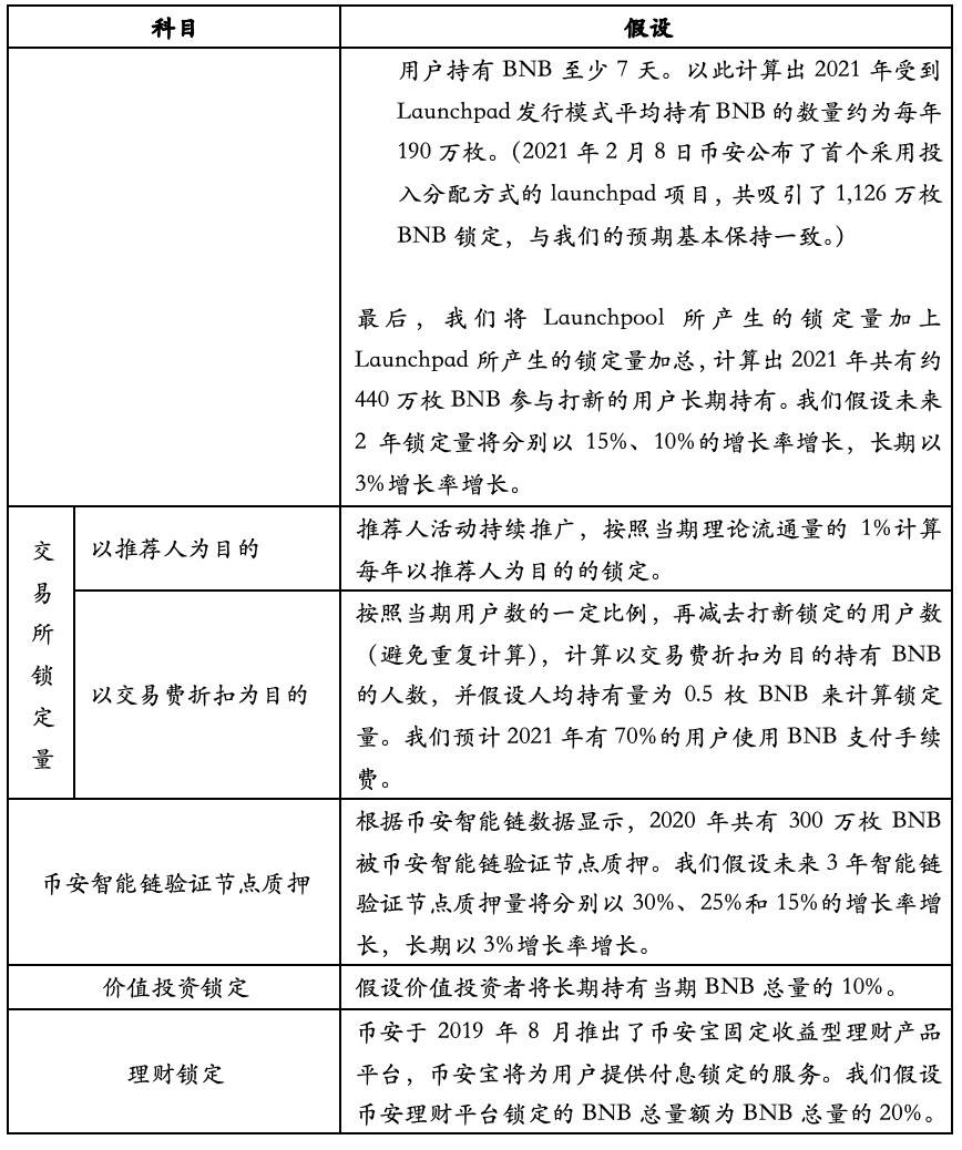
- 以获得推荐人资格为目的。持有不少于 500 枚 BNB 的用户可成为「Binance 老板」,享受其推荐用户 40% 的交易手续费返利。
- 打新锁定。币安中心化交易所于 2019 年推出新项目发行平台,该平台将帮助项目团队创建并发行代币,发行方式有抵押挖矿发行和配售摇号发行两种。其中,抵押挖矿发行将根据用户抵押进 Launchpool 的 BNB 数量每小时给用户发行新项目代币;配售摇号发行允许用户参与项目代币的打新配售流程。用户每持有 50 枚 BNB 将获得 1 签配售票,单个账户最多可获得 10 签配售票。
- 以获得交易手续费折扣为目的。币安长期为持有 BNB 支付手续费的用户提供 25% 的手续费折扣优惠。
- 币安智能链验证节点锁定。币安智能链需要节点参与交易的验证,为了防止节点作恶,节点需要质押一部分 BNB 以获得成为验证节点的资格。
- 价值投资锁定。我们认为市场上有部分投资者长期看好 BNB 的价值,这部分投资者短期内将不会对其持有的 BNB 做任何操作。
- 币安理财锁定。币安于 2019 年 8 月推出了币安理财,该平台为用户提供了存币付息的服务,被存入的一部分 BNB 将不会在市场中流通。
假设 2:以各种原因锁定 BNB 的情况,如下 :


基于以上假设,我们计算出未来 3 年 BNB 的实际流通量为:

流转速率
流转速率是分析评估数字货币价值的核心问题,但由于目前市场缺乏相关的监控指标和工具,流转速率也成了评估数字货币的难点。
我们在评估 BNB 价值时主要考虑其交易所经济价值,因此我们在估值模中使用的流转速率是交易所中 BNB 的流转速率。
假设 3:我们假设 2020 年市场对 BNB 的价值判断是准确的,由此计算出 BNB 2020 年在交易所生态内的流转速率。我们以 2020 年以 BNB 支付的现货币币交易额(14.87 亿美元)和币安衍生品交易额(6.43 亿美元)计算出 2020 年以 BNB 支付的交易总规模约为 21.30 亿美元,并将其作为经济总量(参考「2.4 估值模」中对币安交易总额及交易手续费的说明),并结合 CoinMetrics 提供的数据计算出 2020 年 BNB 交易的加权平均价格 $23.44,**计算出 BNB 2020 年流转速率为 1.4731。然后,我们假设未来币安交易所的参与者(无论老用户还是新增用户)的整体交易行为不发生大的变化,BNB 的流转速率维持在 1.4731 不变,由此来计算 BNB 随着生态的发展而将体现出的新的价值。
估值模
BNB 价值的基础主要源于币安数字货币交易所的经济价值,而币安数字货币交易所的经济价值主要由交易所手续费驱动。
因此,BNB 的价值来源主要有:1)中心化交易所现货交易中以 BNB 支付的总手续费;2)中心化交易所衍生品交易中以 BNB 支付的总手续费; 3)去中心化交易所中以 BNB 支付的总手续费。
中心化交易所现货交易中以 BNB 支付的总手续费
中心化交易所现货交易从每笔交易的交易双方各收取 0.1% 作为交易手续费。
假设 4:我们将对中心化交易所现货交易手续费收入做以下假设:

基于以上假设,我们计算出币安中心化交易所现货交易中以 BNB 支付的总手续费为:

中心化交易所衍生品交易中以 BNB 支付的总手续费
中心化交易所现货交易区从每笔交易的挂单方和吃单方分别收取 0.02% 和 0.04% 的交易手续费。并对使用 BNB 支付交易手续费的用户给予 10% 的手续费折扣。
根据 2020 年币安年度报告显示,币安中心化交易所衍生品交易区 2020 年共实现 17,000 亿美元的交易额。我们基于与中心化交易所现货交易区相同的假设,计算出币安 2) 中心化交易所衍生品交易中以 BNB 支付的总手续费为:

去中心化交易所中以 BNB 支付的总手续费
去中心化交易所与中心化交易所不同,去中心化交易所需要在币安智能链上运行,交易手续费均需要以 BNB 支付,因此 DEX 中交易手续费将全部计入 BNB 价值。目前,币安去中心化交易所手续费费率为 0.2%,使用 BNB 支付将享受 60% 的折扣。
假设 5:我们将对币安去中心化交易所交易手续费做以下假设:

基于以上假设,我们计算出币安去中心化交易所中以 BNB 支付的总手续费为:

我们将以币安中心化交易所和去中心化交易所中以 BNB 支付的总手续费作为 BNB 的价值支撑,并计算出每年的新增经济价值,再通过货币数量论得到 BNB 对应的当年的价值增值 , **以 10% 的折现率进行折现,获得 BNB 合理价值为:$141.72。

注:
- 本估值模中未包含 BNB 作为币安智能链原生代币所承载的经济价值和 BNB 在币安参与的垂直应用场景中的交易媒介价值;
- 我们假设币安中心化交易所及去中心化交易所中 BNB 的流转速率相同;
- 以目前币安交易所的体量和龙头地位,我们认为 BNB 的合理折现率为 10%。
文章标题:Hash Global:深入解析币安平台生态与 BNB 价值
文章链接:https://www.btchangqing.cn/193095.html
更新时间:2021年02月10日
本站大部分内容均收集于网络,若内容若侵犯到您的权益,请联系我们,我们将第一时间处理。