文|互脉·华容,凉山
5月份以来,国家区块链发展行动计划密集出台,尤其是湖南、贵州等地。
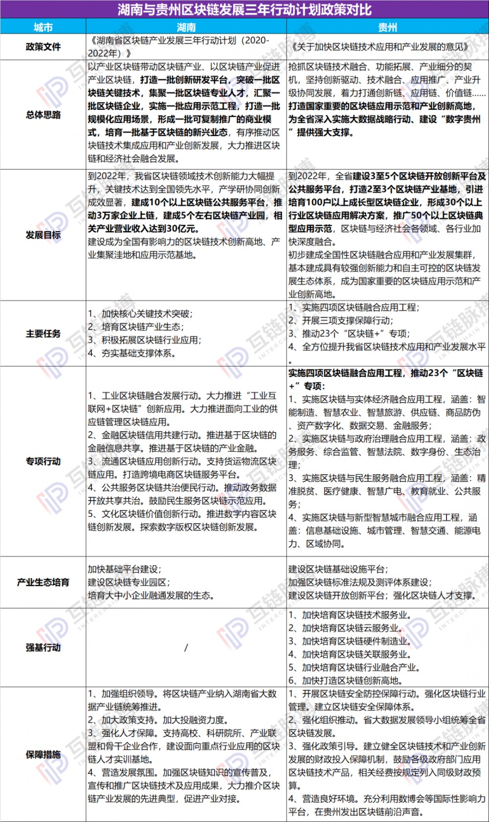
通过对互链脉搏的梳理和比较,发现湘黔两省区块链产业发展规划不仅总体思路不同,而且产业发展方向也不同。此外,在推动区块链技术的应用方面也存在着明显的差异。
相信继湖南、贵州之后,仍有地方会发布区块链产业规划,其先期或后期将提供一些参考。
总体思路:湖南培育新业态贵州支持大数据战略
在产业政策文件中,湖南与贵州在推动区块链产业发展的总体思路上存在明显差异。
《湖南省区块链产业发展三年行动计划(2020-2022年)》(以下简称“三年行动计划”)指出,要坚持以产业区块链带动区块链产业,以区块链产业带动产业区块链,打造一批创新RD平台,突破区块链若干关键技术,形成一批可**、可推广的商业模式,培育一批基于区块链的新兴业态。
贵州省在《关于加快区块链技术应用和产业发展的意见》(以下简称《指导意见》)中提出,要抓住区块链技术整合的机遇,功能拓展和产业细分为实施大数据战略行动和全省“数字贵州”建设提供有力支撑。
总之,湖南省在产业区块链和区块链产业相互促进的基础上,培育新兴的区块链商业形态,贵州省则发展区块链,为全省实施大数据战略和建设“数字贵州”提供支撑服务。
两者在发展目标上的总体产业思路差异更为明显。
如贵州省提出建设3-5个区块链开放创新平台和公共服务平台,建设2-3个区块链产业基地,引进培育成长区块链企业100多家,形成产业区块链应用解决方案30多个,推广典应用示范50多个到2022年,初步建成***区块链整合应用和产业发展集群。
除了建设不同数量的区块链公共服务平台和区块链产业园区外,湖南省的发展目标还提出,到2022年,全省区块链领域的技术创新能力将大大提高,关键技术将达到国家领先水平将全省建成全国有影响力的区块链技术创新高地、产业集聚洼地和应用示范基地。
可以说,贵州区块链产业的发展重点是应用落地,而湖南省在应用落地之外,更注重关键技术的突破和技术创新能力的提升。
行业方向:湖南注重关键技术突破,贵州注重应用落地
事实上,对于湖南省来说,核心技术的突破和创新是培育区块链新兴业态必不可少的关键环节。
在此基础上,在三年行动计划的主要任务中,湖南省首先提出了关键技术的突破,并提出了具体的发展方向。
例如,在区块链底层基础设施软硬件技术突破方面,湖南省鼓励研发加密算法、共识机制、智能合约、侧链、跨链等核心技术,大力支持国内操作系统和芯片区块链底层技术的研发,支持区块链安全软硬件技术产品的研发、生产和推广应用。
此外,在文件中,湖南省还提出探索形成通用区块链技术平台,努力构建基于安全可靠区块链技术的联盟链、公链等基础平台,构建国内区块链baas服务平台。
相比之下,贵州区块链产业发展的重点是促进区块链与各个垂直领域的融合。
贵州省在《指导意见》中指出,其重点任务是实施4个区块链集成应用项目,实施3项支持保障行动,推进23个“区块链+”项目,全面提高我省区块链技术应用和产业发展水平。
不过,在重点任务的**,贵州省还提出要开展区块链产业化行动。提出以贵阳贵安为重点,支持建立区块链创新发展联盟,围绕基本算法、系统平台、安全监管、行业应用等开展技术创新,提供共识算法、智能合约,隐私保护等区块链底层技术服务,围绕系统平台推广区块链专用芯片、应用软件、硬件设备等环节,研发、设计、制造服务器等终端产品,将打造贵阳贵安、遵义等区块链终端产业集群。
但是,到目前为止,贵州省还没有在《指导意见》中给出具体的指导意见和实施路径。总体来看,贵州区块链产业三年发展规划的重点仍然是推动区块链技术的应用。
应用落地:贵州宽而全,湖南更为中心化
在区块链的应用和实施上,贵州和湖南有着不同的产业规划策略。
《贵州省指导意见》提出实施区块链与实体经济整合应用、区块链与政府治理整合应用、区块链与民生服务整合应用等4个区块链整合应用项目,以及区块链与新智慧城市的整合应用,共覆盖23个垂直领域,各个垂直领域行业细分较多。
可以说,贵州省规划的区块链应用领域比较广泛和全面,而湖南省则比较中心化。
在湖南省三年行动计划中,将区块链应用纳入五大专项行动,主要包括产业区块链整合发展行动、金融区块链信用共建行动、流通区块链应用创新行动(物流电子商务),公共服务区块链共治便民行动和文化区块链价值创新行动。重点领域包括工业、金融、商业、政务、文化等。
不过,比贵州省更严格的是,湖南省也在三年行动计划中设立了关键绩效指标。除扩大相关应用场景、开展行业应用示范外,还要求到2022年,带动3万家企业进入产业链,相关行业营业收入达到30亿元。
今年一季度,已有22个以上省份将区块链写入2020年政府工作报告。目前,湖南、贵州已启动区块链产业发展三年行动计划。接下来,可能会有越来越多的省份推出相关产业规划,中国区块链产业正面临难得的历史机遇。

本文为“跨链脉冲”原文,原文链接:https://www.hulianmaibo.com/posts/info/47726,转载请注明出处!
文章标题:模特是谁?湘黔区块链三年行动计划比较:思路、方向与应用
文章链接:https://www.btchangqing.cn/19977.html
更新时间:2020年05月14日
本站大部分内容均收集于网络,若内容若侵犯到您的权益,请联系我们,我们将第一时间处理。