“今天坐地铁要出示绿码,我不小心打开了基金,居然通过了”。
2021年节后,港股、A股迎来大概率回撤,白酒沉默,新能源落泪。同时,90后热捧的基金也普遍迎来大跌,从2月18日至2月26日期间,超500只基金的净值跌幅超过15%,凭运气赚的钱,终究还是凭本事亏了出去。
回撤行情下,依托本轮“机构热”,数字资产市场继续爆发,港股区块链板块也集体走强,如区块链(01499.HK),股价便从2月11日的0.375港元涨至0.600港元,涨幅高达60%,表现亮眼。
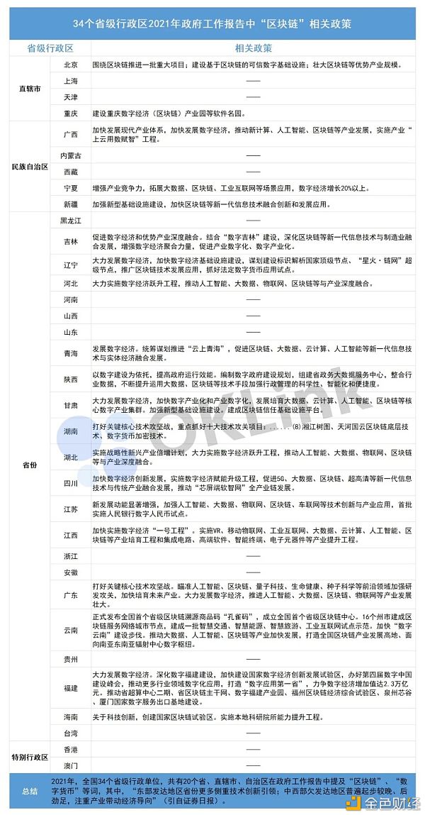
在完成“自证”的同时,区块链产业获得了政策的进一步理解与扶持。据BlockLink统计,近日,全国各地两会相继落幕,有20个省级行政区将“区块链”写入了2021年政府工作报告,并根据各省产业结构、发展需求,制定了相关发展规划。

(来源:BlockLink)
今天,我们就带大家盘点解读一下,各省的“区块链新政”有什么不同?下一个风口是不是就在你的家乡?
北京:三次提及区块链、壮大区块链产业规模
作为经济中心,北京占据着国内互联网的半壁江山,也聚集着众多**的区块链产业项目与人才,堪称国内的“数字经济中心”。

(来源:http://www.shjdfd.com)
今年,北京政府工作报告中三次提及“区块链”,既立足科技创新,“深入实施创新驱动发展战略,“推进一批区块链重大项目”;同时,也致力于推动区块链赋能传统经济,“建设基于区块链的可信数字基础设施”,“壮大区块链等优势产业规模”。
作为全国的政治中心,北京对于区块链行业的看好与扶持,对于其他省份具有极高的参考和示范意义。
东三省:整合区块链与制造业
东三省虽然国内老牌重工业发展基地,对于区块链这类新兴技术却也表现出了积极的姿态。吉林、辽宁两省政府工作报告,都重点提到了区块链与传统工业的融合问题。
吉林省侧重于“促进数字经济和优势产业深度融合”,结合“数字吉林”建设,“深化区块链等新一代信息技术与制造业融合发展,增强数字经济聚合力量,促进产业数字化、数字产业化”。
而辽宁省则在区块链落地与应用方面发力,提出了“数字经济增长10%”的小目标,并作出了一系列具体规划:“谋划建设标识解析国家**节点、星火·链网超级节点,拓展应用域名根镜像服务器,建设一批工业互联网平台和规模化数据中心。推广区块链技术发展应用,抓好法定数字货币应用试点,深植数字基因,加速辽宁数字蝶变”。
长三角与东部沿海:数字人民币测试“排头兵”
在长三角与东部沿海省份,上海的工作报告并未提及区块链,但江苏与江西两省对于当地区块链产业发展都提出了明确要求。
江苏省为“数字人民币”的发展做出了重要助力,是“首批实施人民银行数字人民币试点”。在去年12月和今年2月,苏州先后发放了2000万元、3000万元的数字人民币红包,测试数字人民币的各项常规服务。另外,江苏省还加强了“人工智能、大数据、物联网、区块链、车联网等技术创新与产业应用”。
江西省则着力于区块链产业的初始建设,计划“加快实施数字经济一号工程,着力实施VR、移动物联网、工业互联网、大数据、云计算、人工智能、区块链等产业培育工程”。
中西部省份:发展“数字经济”,区块链赋能政务
中西部地区在区块链产业聚拢、人才密度上不及北京等超一线城市,但对于区块链持拥抱态度,紧锣密鼓进行了各项布局。
比如河北省,提出了“超前布局区块链、网络智能、量子通信等未来产业链,打造新的经济增长点”的计划,提前埋伏,将区块链当做一项长期经济课题。
而陕西省则在“区块链+政务”上作出了创新,计划“编制数字政府建设规划,组建省政务大数据服务中心,整合行业数据,不断提升运用大数据、区块链等技术手段加强行政管理的科学性、智能化和便捷度”。
甘肃、青海、宁夏三地,都致力于发展“数字经济”。比如甘肃省,提出了“加快数字产业化和产业数字化”的发展要求,并将“发展培育区块链核心数字产业集群,建成区块链信任基础设施平台”。而青海省则将“统筹谋划推进云上青海”,促进区块链、大数据、云计算、人工智能等新一代信息技术与实体经济融合发展。宁夏**自治区也提出了“拓展区块链场景应用,数字经济增长20%以上”的发展目标。
新疆**尔族自治区地处内陆,因地制宜,计划“加强新基础设施建设”,推进“5G、集成电路、软件、区块链、大数据、云计算、人工智能等新一代信息技术融合创新和发展应用”。
两湖两广:核心技术攻坚,培育未来产业
湖南与广东两省,都提出了“打好关键核心技术攻坚战”的战斗目标。湖南省强调“重点抓好十大技术攻关项目”,其中第八项便是“湘江树图、天河国云区块链底层技术、数字货币加密技术”。而广东省,则更强调技术研发与数字经济,“瞄准人工智能、区块链、量子科技、生命健康、种子科学等前沿领域加强研发攻关,加快培育未来产业”。
相比之下,湖北、广西更侧重现代产业体系的发展。湖北省提出了“大力实施数字经济跃升工程,推动人工智能、大数据、物联网、区块链等与产业深度融合”,而广西则着眼于“加快发展现代产业体系。加快发展数字经济,推动新计算、人工智能、区块链等产业发展”。
巴蜀两地:区块链产业与传统产业融合发展
巴蜀之地,物华天美,两地政府对于区块链、数字经济也提出了具体的建设规划。

如四川省,计划在2021年“加快数字经济创新发展,实施数字经济赋能升级工程,促进5G、大数据、区块链、超高清等新一代信息技术与传统产业融合发展,推动‘芯屏端软智网’全产业链发展”。而重庆则更看重产业聚集效应,计划建设好重庆数字经济(区块链)产业园等软件名园。
“两南”不难:**省级区块链中心,建设16个城市节点
尽管位处祖国南隅,但云南、海南的区块链产业建设却一直走在前列,海南省计划“创建国家区块链试验区” ,而云南省,更是立志于打造“全国区块链产业高地”,已实现了一系列成就。
目前,云南省已经正式发布了全国**省级区块链溯源商品码“孔雀码”,并且“成立了全国**省级区块链中心,16个州市建成区块链服务网络城市节点,加快数字云南建设步伐”,希望通过“推动大数据、人工智能、区块链等产业加快发展,打造全国区块链产业发展高地、面向南亚东南亚辐射中心数字枢纽”。
小结
各地方政府布局区块链,既能促进区块链行业、数字资产行业的技术进步、合规发展、产业整合和可持续发展,也能促进当地就业、政务效率、产业结构的优化升级和新经济增长点的挖矿。
借助政策的扶持与培育,随着一批**的区块链企业的不懈努力,区块链产业也将获得资本市场的青睐。行业内外合力下,区块链技术也将不断获得升级与完善,各项应用场景不断得到拓宽、升级与整合,区块链产业将在全国各地开花,发挥“新基建”的**功能,为祖国经济繁荣创造新的增长动力。
文章标题:“区块链”成地方两会热词?盘点20省市区块链新政有何不同
文章链接:https://www.btchangqing.cn/204005.html
更新时间:2021年03月04日
本站大部分内容均收集于网络,若内容若侵犯到您的权益,请联系我们,我们将第一时间处理。