随着最近火币链(Heco)的大火,有关链上项目的负面舆论消息也是不绝于耳,动不动就是开盘暴涨几百倍,时不时就是收割用户几千万。
今天要说的这个项目就是其中之一,曾经创下一夜600倍的神话币种:火币HBO。
其实前两天就有人在Hbo踩雷了,造成严重亏损,只不过大家可能没有想到,这家伙竟然直接归零跑路,连个韭菜根都没留下。
据爆料,3月1日晚,火币链上预言机第一平台HBO项目宣告下跌,基本归零,损失不计其数,一大堆韭菜被深埋了进去。
挖矿的币跌个百分之九十几正常的很,但像HBO那样有几亿美金的资金池短时间跌成这样的还是第一个。据了解,HBO原本计划做减产测试,却误操作将500万个币转进了LP池子,导致原本12U的币价被瞬间砸到2U,几乎所有人都能亏死。
暴跌99%,散户大户一波带走,“挖矿”挖成这样,这不是给自己“挖坑”吗?
前天社群还喊着是明星币,万倍指日可待,今天社群全变成了**群,哭着闹着像个孩子。
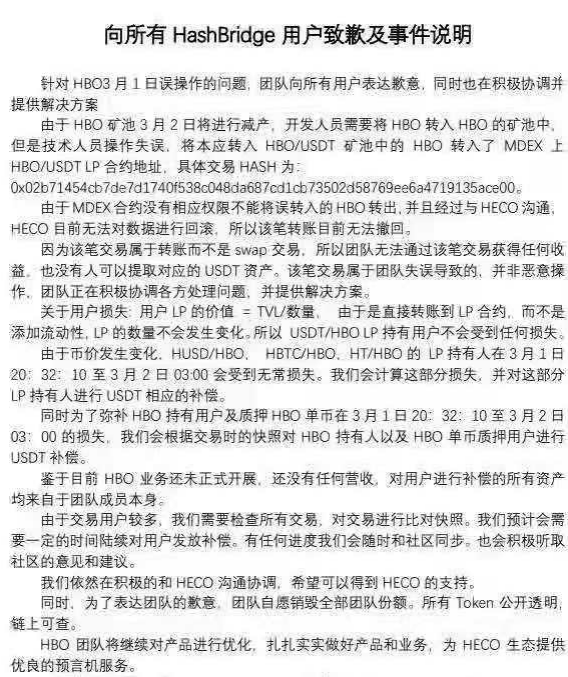
而针对此事件,项目方也是在3月2日紧急发表声明给出了因误操作事件导致价格Avalanche问题的新进展以及赔偿方案。
牛市最容易赚钱,但也是最容易亏钱的地方。虽然说,从目前来看,HBO项目方给出了相应的补偿方案,但这所谓的补偿究竟是不是空头支票,谁也无法预料。毕竟,光说大话,谁也不需要成本。

随着链上项目的与日增多,“割韭菜”等操作似乎也变得越来越容易。
以往的项目方好歹还像模像样编撰几个故事,包装一两个白皮书,花点时间花点金钱做点市场,现在随随便便年化收益成百上千,直接**代码到Heco上就可以吸引大批的韭菜。
俗话说,常在河边走,怎能不湿鞋。无论是散户还是大户,在这次风波中基本都被坑惨了。
于是,HBO事件直接成为了压倒众人的**一根稻草,剑指火币,讨伐杜均!
明明Uniswap、Sushiswap、币安智能链(BSC)上土狗项目也有很多,为何大家偏偏就骂火币链(Heco)骂的最凶呢?其实很大一部分原因在于火币链(Heco)上项目的审计。
据了解,在Heco链上许多个项目都是由同一个叫做“灵踪安全审计公司”负责的项目审计,而这个审计公司经调查发现其实就是杜均自家的公司。
自己审计自己的项目?也难怪这么多人讨伐火币,讨伐杜均了。

在币圈投资从来不讲感情,当你选择参与这些小币种高风险的“土狗”挖矿项目时,必须时刻提防风险,一旦不对,**立马撤离,千万别想着抄底。
不然的话,就是眼见他高楼起,眼见他高楼塌,你被压成渣!
文章标题:【重磅】暴跌99%,Heco上土狗项目HBO崩盘,矛头直指火币杜均?
文章链接:https://www.btchangqing.cn/204014.html
更新时间:2022年11月22日
本站大部分内容均收集于网络,若内容若侵犯到您的权益,请联系我们,我们将第一时间处理。