文 | 蔡维德
2021年03月06日
根据2021年2月1日****报道,IBM公司将关闭其超级账本区块链部门,90%的员工会离开,而现在IBM主要的工作是区块链研究与开发(RAMPLD),许多相关业务被取消。报道称,IBM不再把区块链作为其主要科技产品。很多人对此甚是惊讶,因为在2020年12月IBM公司还在大肆庆祝超级账本,国内外许多机构参加。大家都在宣扬超级账本系统。下面英文新闻原文报道[1]:
据熟悉情况的四位知情人士透露,IBM将其区块链团队削减到几乎一无所有。(原文:IBM has cut its blockchain team down to almost nothing, according to four people familiar with the situation.)
“IBM正在进行重大重组”一家初创公司的一位消息人士表示。这家初创公司一直在采访前IBM区块链员工。“区块链团队不再真正存在,IBM的区块链人员大多数都离开了”。(原文:“IBM is doing a major reorganization,” said a source at a startup that has been interviewing former IBM blockchain staffers. “There is not real going to be a blockchain team any longer. Most of the blockchain people at IBM have left.”)
这则新闻是由CoinDesk发布的,另外还有多个重要媒体转发或评论。IBM公司迅速回电否认报道真实性,表示超级账本业务非常好;但是承认公司内部正在重组(re-org)区块链部门,而公司区块链老大Jerry Cuomo现在还有其他任务。
在美国工作过的人都知道,公司部门重组,代表公司人事或是业务有重大变化。这次IBM区块链部门重组,必定有事。只是重组到什么地步恐怕要以后才会清楚。
IBM的超级账本一直是企业版区块链的龙头老大,老大的重组带给业界一些重要信息,当技术跟不上时代潮流,技术就会被淘汰。
超级账本错失三次黄金机会
先回顾一下超级账本的历史。为了读者方面,笔者把当时舆论的关注点也标注出来。
1、2015年12月IBM进军区块链领域
2015年12月IBM公司宣布开启了超级账本项目,引发业界轰动,许多团队唯超级账本马首是瞻。
当时业界关注点是区块链是不是一个有用的工具。在持续近9个月的争论后,结论是有用。英国央行率先提出央行数字货币(Central Bank Digital Currency, CBDC), 引导世界的舆论。2015年12月IBM及时推出超级账本系统的确打铁趁热,一下子就带领世界区块链发展。
2、2016年的一个认知误点
2016年IBM在认知上出现误点,这导致后来战略上的布局的困境。当时IBM公司**研究员认为参与区块链的单位都是彼此信任的,所以不需要有拜占庭将军的协议。根据这样的想法,他们放弃了拜占庭将军协议,而使用数据库一致性协议(consistency protocol)。但是这样的系统,只要有一人作弊,所有参与者都受骗。这也是弱链的特性,超级账本系统就退化成为弱链。
当时业界的关注点是,定义不同的区块链,例如公链、联盟链,以及这些链的架构、功能、性能等问题。许多单位提出他们的区块链设计,大多是拼系统性能,例如每秒交易数目。而英国央行提出CBDC模,经济模,以及CBDC 运行机制,再度得到世界的关注。
3、2017年超级账本使用Kafka中心化软件
IBM的第二个问题就是使用Kafka这个机制来做共识,这个机制是数据库以及云计算里面一个重要工具。但是这个共识事实上是原子广播(atomic broadcast)的机制,是一个中心化机制,这样超级账本系统退化不只是弱链,而成为伪链,即不再是区块链。
2017年6月1日,笔者在北京会见从纽约来的IBM全球副总裁,就当面提到这问题,并且表示这是严重问题,以后会有影响。2019年美国摩根大通银行公开宣布超级账本不是区块链,这信息影响不小。
当时业界的关注点是CBDC实验,例如加拿大央行、欧洲央行、日本央行领头开始实验。实验结果是区块链还有很大的应用差距。同期,国外监管SandBox大力进展。
4、2018年超级账本坐失良机,失去一次黄金机会
2018年IBM公司宣布发行稳定币,这是IBM自从2015年以来最成功的一次战略布局,IBM一下子成为世界合规数字稳定币的先锋。这是IBM一个黄金机会,可以大力推广超级账本。
问题是IBM自动放弃了自己的超级账本系统,而是使用恒星链(Stellar)来发行数字货币,白白丢失一个黄金机会。当时发币单位都使用公链,IBM也入乡随俗,采用公链。这是战略上一次重大失误。后来IBM也宣布其稳定币也使用超级账本,但这太迟了,这次机会给了恒星链。
因为这样做,IBM等于公开告诉大家超级账本不好使。这就像一个病人去看医生,病人发现医生也得了同样的病,病人问医生,你吃自己开的药?医生说我不吃。在这种情况下病人会吃医生开的药吗?IBM公司自己大力推行超级账本,自己却不使用。难道联盟链不能处理数字货币?脸书的链也是联盟链,也发行和处理数字货币。
当时业界关注点是CBDC,多国都在讨论,不只是金融或是科技大国(例如欧洲央行、英国央行、日本央行),其他国家也加入实验,包括南非。英国、加拿大、新加坡还发布了三国联合CBDC研究报告。美国率先提出监管SandBox制度的问题。
5、2019年超级账本再度失去一次黄金机会
2019年6月脸书的Libra白皮书出现,震撼了全世界,大家都开始认真研究区块链,许多国家都把区块链列为国家战略。国际货币基金组织(IMF)认为这次影响是空前的。
而这次IBM没有借脸书发行稳定币事件,大力推销超级账本,和脸书区块链竞争,令人遗憾。由于超级账本是联盟链,应该更大声说超级账本在监管和安全上****脸书的计划。脸书链当时还没有开发出来,而超级账本早已经开发出来,**领先脸书的系统。
当时脸书的计划还是根据公链而且缺乏监管机制。这等于给超级账本一次领先世界的黄金机会。
当时业界关注点不再是CBDC,而是即将到来的、由私人公司发行的稳定币,以及可能带来的金融市场大改革。多国央行的反应是严格监管和马上研发CBDC。大家都在关注脸书在美国国会听证会的讨论。
6、2020年超级账本失去第三次黄金机会
2020年全世界央行、银行都在学习数字货币,新货币战争,数字金融,数字资产交易。不论在纽约、伦敦、中国香港、新加坡、北京、上海,大家都在非常认真学习和研究。但是2020年年底,超级账本领导在媒体面前谈什么[2]?他还在谈超级账本在设计上的优势等,例如开源社区,亚马逊公司采用超级账本等。为什么不借机大力推荐使用超级账本在数字货币上?
这是第三次黄金机会,世界许多国家都在研究数字货币和稳定币,而IBM是世界第一个组织提出合规稳定币的团队(2018年)。
当时超级账本还在关注系统内部的问题,以及传统IT应用,没有重视到大家对这些不再关注,而是在关注新货币战争,超级账本和市场需求开始脱节。
但是当时大家关注的问题,超级账本还是可以使力,虽然这时的超级账本明显的需要更新设计了。非常遗憾,团队没有利用第三次黄金机会来更新系统。
当时业界关注点已经不只是稳定币,而是新货币战争,世界储备货币竞争,金融市场大改革,金融行动特别工作组(Financial Action Task Force, FATF)的旅行规则(Travel Rule)的监管法规。这旅行规则是根据美国传统银行保密法R(Bank Secrecy Act)而开发的。美国财政部为了保护美元,开放美国银行加入区块链网络,而且可以自己发行银行的稳定币,并颁发“国民支付”牌照给数字金融公司。这等于美国银行大改革。
超级账本的科技标志是什么?
最近,询问多人,出名的区块链系统的科技标志是什么?许多人回答比特币的标志是UTXO模,数字钱包以及共识机制POW;以太坊的标志是其账户系统,以及智能合约平台。但是超级账本的科技标志是什么?
要成为科技标志,一要有科技原创(不是抄袭或是学习他人技术);二要有用;三是科技标志的名声和系统名字一样响亮。但笔者遇到的学者都很难找出超级账本的科技标志。
有的说,超级账本的标志是联盟链,有的说是开发方法(模块式开发,可插拔系统)。但是这些其他系统都有,不是超级账本原创的科技。例如北航链就比超级账本还要早开发出联盟链,可插拔系统是传统软件工程技术。
连晚来的脸书Diem链(2019年)也有其科技标志。
核心科技必须是原创
一个新科技系统最核心的组成部分是不可以外包的,或者使用别的团队开发的开源软件。在支持系统上可以使用开源软件,但是在核心部分上使用开源代码等于没有核心技术。
区块链系统的核心就是其账本系统、共识机制、交易机制。但是超级账本1.0版本的核心竟然使用开源的Kafka软件,代表超级账本核心的科技不是原创的。以这种观点来分析,使用超级账本软件等于是使用以Kafka为中心的账本系统以及智能合约系统。
例如脸书区块链系统,其标志是“链币分离”,“弃币保链”以及“共识和交易解耦”,“嵌入式监管”,“一链多币”等,这些都和传统区块链特性不同,大都是原创的技术。这些新功能使脸书系统胜过以前的系统,包括比特币、以太坊、超级账本。
世界一直在进步,区块链只能一直创新
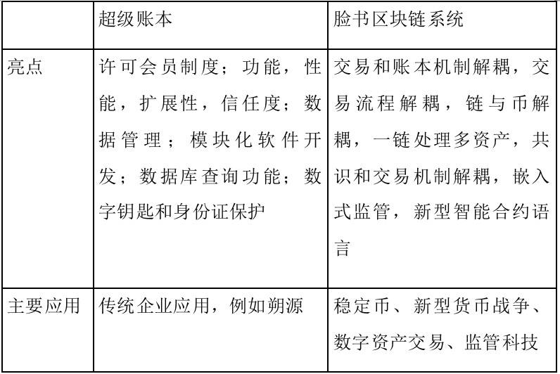
下表比较了脸书的创新点和最近超级账本公开的亮点[3]。超级账本亮点固然靓丽,但这些亮点停留在几年前(2015-2016)的关注点,而没有覆盖到而新的焦点,例如新货币战争,银行发行稳定币,数字资产交易。相反脸书的亮点却是2020年业界的关注点。世界变了,但是超级账本还一直停留在几年前的思维。
市场眼光是雪亮的,只会采用进步的科技。2019年数字货币震撼世界,带来新的监管模式,以及市场经营方式,而这启发脸书团队改造他们的区块链架构。2020年4月脸书公布一些新思想,表面看起来和传统思想没有两样,事实上却有巨大差距。脸书事件呈现两大新主流路线:交易性和监管性,例如
- 联盟链才是发行和运营稳定的链,不是公链(监管性);
- 嵌入式监管是区块链的基本组成子系统,没有这系统,不用考虑发行数字货币(监管性);
- 交易必须能扩展而且完备(交易性)。
超级账本团队一直在外观察脸书稳定币的发展。IBM团队高手如云,可以快速更新超级账本来和脸书区块链系统竞争。可是一直没有提出对应的新思想,连续3次失去黄金机会。
笔者的中国团队也提出了新区块链架构。我们下一代的链除了交易和账本解耦和并行共识(这些是我们在2016年原创的科技),还有STRISA,嵌入式监管,和区块链数字湖 (Blockchain Data Lake, BDL)。时代在进步,我们只能不断创新。
【作者为国家特聘专家,北京航天航空大学教授】
[1]https://www.coindesk.com/ibm-blockchain-revenue-misses-job-cuts-sources
[2]https://www.ledgerinsights.com/hyperledger-birthday-interview-with-ibm-blockchain-jerry-cuomo/
[3]https://developer.ibm.com/technologies/blockchain/articles/top-technical-advantages-of-hyperledger-fabric-for-blockchain-networks
文章标题:区块链思维革命:区块链只能一直创新,旧思维面临淘汰
文章链接:https://www.btchangqing.cn/205351.html
更新时间:2021年03月06日
本站大部分内容均收集于网络,若内容若侵犯到您的权益,请联系我们,我们将第一时间处理。