移动支付网讯:本文依据网信办公示的境内区块链服务备案信息及相关企业的***息,围绕网络支付行业,分析相关企业及其区块链应用情况。
一、备案概况
根据2019年2月发布实施的《区块链信息服务管理规定》,企业应在提供区块链信息服务(含技术组件、应用程序等多种形式)的10个工作日内向网信办备案并获取网信办发放的备案编号,网信办定期公开备案信息。
截至2020年10月30日,网信办已公开4批共1015项境内区块链信息服务,涉及785家企业。其中,单企业的区块链服务备案平均数为1.3项,很高数为10项。服务备案数为1项的企业有663家(84.5%),服务备案数为2至4项的企业有109家(13.9%),服务备案数超过4项的企业有13家(1.6%)。整体来讲,企业之间的服务备案数差距较小,行业中心化度尚低。

二、网络支付相关的企业与区块链应用情况
(一)网络支付相关企业情况
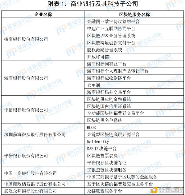
在备案企业中,与网络支付相关的企业共25家,从企业定位来看,包括三类:16家商业银行及其科技子公司(附表1)、5家支付机构及其科技子公司(附表2)、4家清算机构及其他网络支付相关企业(附表3)。




在商业银行及其科技子公司中,招商银行、浙商银行、中信银行备案服务数量领先,分别为6、5、4项;在支付机构及其科技子公司中,同邦卓益(京东科技子公司)、蚂蚁集团、联动优势备案服务数量居先,分别为7、5、2项;在清算机构及其他网络支付相关企业中,银联、中钞信用卡的备案数量居先,均为4项。
(二)区块链主要应用领域
具体看这25家企业的78项区块链服务,可以发现,其区块链服务主要应用于5大领域:融资、信息存证、信息同步、数据共享、企业内控。
在融资领域中,相比于传统的融资模式,区块链可追溯、防篡改的技术特性,可以帮助资金需求方释放潜在信任价值,降低资金提供方的风控成本。具体落地应用包含供应链融资、贸易融资、动产质押融资、应收款融资、仓单融资、资产证券化、福费廷交易及同业交易等多种形式,详见下表。

在信息存证领域,借助区块链技术可追溯、防篡改的特性,企业可以搭建信息存证平台,为不同主体搭建信任基石。具体的落地应用包含企业间电子合同(招商银行、银联、同邦卓益)、公益慈善记录(蚂蚁集团、厦门国际)、个人理财产品转让记录(浙商银行)、司法存证(蚂蚁集团)、数字版权(蚂蚁集团)等。
在信息同步领域,区块链的应用改变了传统的接力式信息传递方式,多个参与方可以同时同步信息,提升信息共享时效。具体的落地应用场景包含跨境支付信息追踪(招商银行、银联国际)、国内信用证信息同步(中信银行)、对公支付(中钞信用卡)等。
在数据共享领域,区块链依据可追溯、防篡改的特性,提升参与各方的数据共享动力。具体的场景包含黑名单数据共享(中信银行、苏宁金融)、AML数据共享(嘉联支付)、风险信息共享(银联)等。
在企业内控领域,区块链的应用有助于强化企业内部的信任机制,提高流程流转效率。具体的落地应用包含企业股权激励管理系统(招商银行)、在线OA无纸化签约(江苏银行)、资产管理(金融壹账通)、雄安建设项目资金管理(工银科技)等。
(三)各类企业的应用特点
在商业银行及其科技子公司中,融资类场景是最主要的应用场景,信息存证、信息同步、数据共享类场景次之,企业内控工具类场景最少。在服务对象方面,商业银行的区块链服务以企业客户为主,同业机构次之,个人客户的应用场景最少(个人理财产品转让系统)。

对于支付机构及其科技子公司,其区块链应用主要中心化于融资领域、信息存证、数据共享领域,信息同步、企业内控领域的应用尚为空白。

在清算机构等其他网络支付相关企业中,有2家企业涉足融资领域:数研所建立了贸金平台,中钞信用卡建立了跨境融资平台;2家企业涉足信息存证领域:银联和中钞信用卡均有涉足数字凭证、在线签约场景;2家企业涉足信息同步领域:银联国际和中钞信用卡分别涉足跨境汇款、对公支付场景;1家企业涉足数据共享领域:银联建立数贝集市和风险信息联盟;在企业内控领域尚为空白。

作者简介:马不点,移动支付行业分析师,专注于金融科技领域进展、支付行业政策研究与发展趋势。
文章标题:一文了解支付相关企业区块链应用概况
文章链接:https://www.btchangqing.cn/225737.html
更新时间:2021年04月05日
本站大部分内容均收集于网络,若内容若侵犯到您的权益,请联系我们,我们将第一时间处理。