上个月,gitcoin启动了第九轮募捐活动,募捐规模创历史新高。超过12000名捐赠者向812个不同的项目捐赠138万美元,反映了加密用户对新兴项目的高度热情。
这种热情在一定程度上是由很多用户对空投的期待所推动的。由于mask network等很多项目之前都有空投代币给gitcoin捐赠者,而且本次活动支持zksync支付,互动门槛较低,因此很多用户参与捐赠,甚至注册多个账号获得空投。
以太坊创始人维塔利克今天撰文总结了这一轮gitcoin捐赠活动,并对上述现象进行了批评。
首先,维塔利克指出,本轮捐赠活动中**挑战性的新现象是出现了大规模的欺诈行为。一些不明身份的团体注册了大量账号,试图欺骗gitcoin机制,开展捐赠活动。由于多个赞助商将按照用户捐赠的金额进行匹配捐赠,赞助商需要额外支付33000美元。
因此,vitalik认为,gitcoin需要创建一个能够防止不良操纵的算法,并通过手动账户验证、邀请第三方分析和社区监督来减少欺诈。
之后,维塔利克以面具网络为例,认为该项目的回溯空投为行业开了先例。如今,许多项目建议用户在论坛上空投捐赠者。这种情况使得用户参与本次gitcoin捐赠的动机呈现两种类:“你捐赠是因为你喜欢项目获得资金(机制内)是因为你喜欢通过资助项目获得一些(机制外)成果吗?」
“如果有一个项目向gitcoin捐赠者提供回顾性空投的长期模式,那么用户会感到一种压力,他们主要不是捐给他们认为是公共物品的项目,而是捐给他们认为未来可能有代币的项目。Vitalik指出,“这推翻了使用gitcoin二级融资作为货币化策略,以提供代币发行的替代方案的理想。」
为此,vitalik详细介绍了一个名为MACI的解决方案,该解决方案已在GitHub中发布。下一部分是《锁链捕手》对维塔利克的翻译
MACI是一个工具包,允许您使用以下几个关键属性运行**谋应用程序:
首先是正确性。将不处理无效消息。该机制的实际输出是处理所有有效消息并正确计算它们的结果;
第二是反审查:如果有人参与,该机制就不能通过选择性地忽略他们的信息来欺骗和假装他们没有参与;
第三是隐私权。没有人能看到每个人是如何参与的;
四是反勾结。参与者不能向其他人证明他们是如何参与的,即使他们想证明。
抗合谋是一个关键特征,这使得行贿(或追溯空投)成为不可能,因为用户无法证明他们实际捐赠或投票支持一个项目。
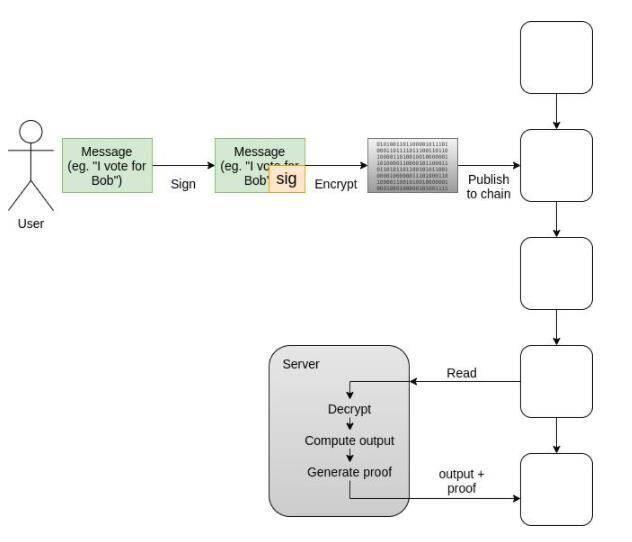
MACI没有描述这项技术是如何工作的。用户使用私钥对消息进行签名,将签名的消息加密到中央服务器发布的公钥中,并将加密后的签名消息发布到区块链中。服务器从区块链下载消息,对其进行解密、处理,然后将结果与zk snark一起输出,以确保计算正确。

用户无法证明他们是如何参与的,因为他们有能力发送密钥更改消息来欺骗任何试图审核他们的人:他们可以先发送密钥更改消息,将密钥从a更改为B,然后发送用a签名的伪造消息。服务器将拒绝该消息,但其他人不会知道密钥更改消息已发送。虽然只是出于隐私和强制性考虑,但对服务器有信任要求;服务器不能通过错误计算或检查消息来发布错误的结果。从长远来看,多方计算可以在一定程度上去中心化服务器,增强隐私和反强制性保障。
有一个使用MACI的二级融资系统clr.基金. 虽然生成证明的成本仍然很高,但它仍然有效。正在进行的工作有望很快降低这些费用。
请注意,MACI的采用确实带来了必要的牺牲,这将使得特定项目无法奖励捐赠者,但仍然给用户留下了很多空间来表达他们对自己贡献的自豪感。项目可以空投给所有gitcoin贡献者,而不是按项目,并通过gitcoin的个人资料链接宣布他们正在这么做。不过,用户仍然可以为其他项目捐款并获得空投。因此,这可以说是在公平竞争的范围之内。
但这仍然是一个长期的问题。MACI可能还没有准备好加入gitcoin的第10轮捐赠。在接下来的几轮中,gitcoin的首要任务将是增强人类验证的独特性。gitcoin团队在这方面迈出了出色的一步。
如果gitcoin团队在率先应对挑战和战胜挑战的过程中成功发挥先锋作用,那么我们最终将获得一个安全、可扩展的第二方融资系统,可以在更广泛的主流应用中使用。
文章标题:Vitalik:空投颠覆了gitcoin的理想,正在考虑一个不支持空投追踪的方案
文章链接:https://www.btchangqing.cn/226311.html
更新时间:2021年04月06日
本站大部分内容均收集于网络,若内容若侵犯到您的权益,请联系我们,我们将第一时间处理。