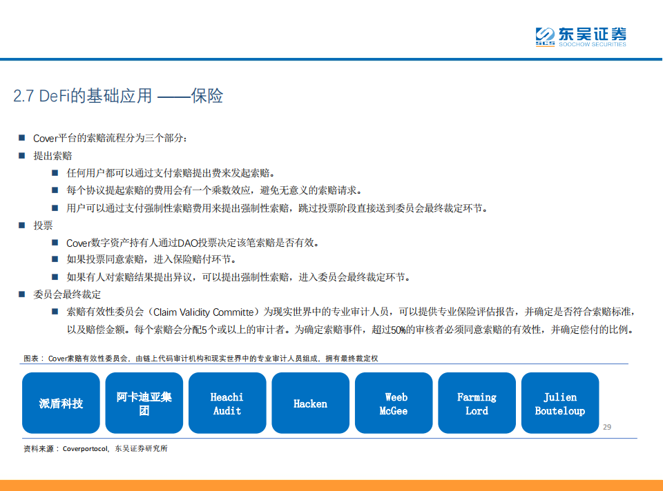
一直以来,DeFi 相较于传统金融是一个创新性世界,而随着DeFi热度越来越高,各方也提出“**问题”:究竟去中心化服务(DeFi)能否重构传统中心化金融(CeFi)服务?二者究竟能否相融?
因此,算力智库**东吴证券DeFi行业专题报告,共同探讨基于传统金融视角如何看待DeFi 发展,DeFi 的出现能否真的在未来重构现代金融服务体系?以传统金融专家视角,探寻DeFi的真正价值网络。



































温馨提示:
文章标题:研报 | DeFi——现实世界金融秩序的去中心化重构
文章链接:https://www.btchangqing.cn/229633.html
更新时间:2022年11月28日
本站大部分内容均收集于网络,若内容若侵犯到您的权益,请联系我们,我们将第一时间处理。