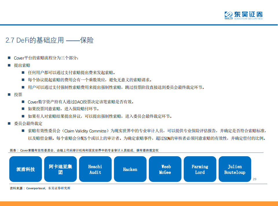
长期以来,与传统金融相比,DeFi是一个创新的世界。随着DeFi的日益普及,各方都提出了一个“**问题”:去中心化服务能否重构传统的中心化金融服务?两者能否融为一体?
因此,计算力智库推出了《东吴证券DeFi产业专题报告》,探讨如何从传统金融的角度看待DeFi的发展,以及DeFi的出现能否真正重构未来的现代金融服务体系?从传统财务专家的视角,探讨DeFi的真实价值网络。


































温馨提示:
文章标题:Defi:现实世界中金融秩序的分散化重构
文章链接:https://www.btchangqing.cn/230721.html
更新时间:2021年06月12日
本站大部分内容均收集于网络,若内容若侵犯到您的权益,请联系我们,我们将第一时间处理。