2020年10月15日,Filecoin主网正式启动,令Filecoin 生态的各个参与方激动不已,也引发了行业内外各界人士的高度关注,Filecoin因此一度成为 “爆点”话题。
如今,Filecoin主网运行即将迎来半年期。在这近半年的时间里,Filecoin主网运行良好,全网有效算力先后突破了1EiB(用时1个多月)、2EiB(用时3个多月)和3EiB(用时4个多月)。目前,Filecoin全网有效算力已超过4EiB,远超初始值2.5EiB(*年增长)的网络基准线,大大超出了预期。
除去引人注目的主网上线,近1年中,Filecoin还完成了“Filecoin Plus启动”、“测试网第二阶段启动”、“太空竞赛启动”等事件,可谓是取得了决定性进展。
本报告由BitTribeLab与Blockcasting联合发布。报告梳理了 Filecoin发展历程,从主网运行情况、算力及全球矿工节点分布情况等方面详细分析了Filecoin发展现状,还从检索市场、存储市场方面对Filecoin市场发展现状作了简析,并简要解析了Filecoin的投资方式,**对Filecoin生态发展趋势进行了展望,以帮助Filecoin爱好者更全面地了解Filecoin项目。
以下为《运行180天,Filecoin主网简析》全文
▼
























文章标题:运行180天,Filecoin主网简析
文章链接:https://www.btchangqing.cn/233015.html
更新时间:2021年04月14日
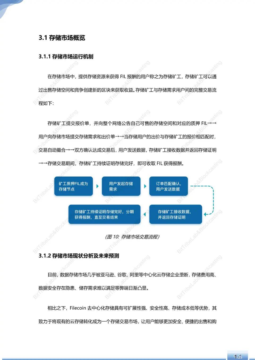
本站大部分内容均收集于网络,若内容若侵犯到您的权益,请联系我们,我们将第一时间处理。