来源:噪点GlitchTech
作者:徐丹
硬盘其实并不缺货,推波助澜的是人为压货。

作者| 徐丹 编辑| 史成超
头图 | GlitchTech
继显卡后,加密货币又“祸害”了硬盘的价格。
近日,一种名为Chia(奇亚)的加密货币火遍“矿圈”。官方资料显示,Chia于2017年8月注册成立,旨在开发一个能够优化区块链和智能交易的平台。目前正在建立Chia Network,以改善全球金融和支付系统。Chia将会成为第一个企业级数字货币。
与多数使用算力挖矿的加密货币不同,Chia使用硬盘上的闲置磁盘空间来运行空间证明(Pospace),并与另一个共识算法——时间证明(Potime)进行协调来验证区块链。Chia“农民”(挖矿的人)的收益与资源量-存储空间成正比,即如果你有10倍的空间,便会得到10倍的奖励。
通俗来说,Chia币可以使用硬盘挖矿,且硬盘空间越大,挖矿效率越高。随着Chia币的爆火,硬盘需求量上涨,硬盘价格全线升高,其中重灾区为最适合挖矿的8T及以上的企业级硬盘,这类硬盘缺货严重,价格提高了近3倍。
4月19日,时代财经走访了中关村科贸电子城中的硬盘商家,发现硬盘涨价的根本原因不在缺货,而是因为中国区**压货,销售渠道被垄断在少部分人手中。
有人大批量囤机械硬盘 图片来源:GlitchTech
大容量企业级硬盘“按小时涨价”
希捷和西部数据是大容量机械硬盘的主要品牌商,二者均为美国企业,在中国以**的形式销售。
目前在京东和**这两个电商平台中,希捷和西部数据6T及以上的企业盘全部无货。希捷京东客服称,“大容量的硬盘基本售卖完了,商品在积极地备货采购中,具体**时间暂时未接通知。”
图源:西部数据京东旗舰店
但在闲鱼、QQ群、微信群以及线下店铺中,有不少人都在高价出售大容量机械硬盘。
4月19日午间,时代财经走进中关村科贸电子城,咨询硬盘商家是否有8T企业级硬盘,卖家林枫(化名)心领神会地拿出两个西部数据6T企业级硬盘,“我知道你为啥买(意指挖矿),我这的价格是最划算的。现在6T、8T硬盘最缺,因为是挖矿入门级,想试试但又不愿意花大价格的人都会选择这种盘。”
林枫手中的西部数据6T企业级硬盘 采访对象供图
林枫手上的西部数据6T企业级硬盘售价1450元。在未涨价之前,普通的6T、8T、16T企业级硬盘价格分别为820元、1249元、3300元左右。
据林枫介绍,大约在4天前,中关村科贸电子城内的机械硬盘价格开始疯涨,且是按小时涨价,早上和下午价格都不一样。“拿8T硬盘来说,两天前上午价格还是1370元,下午就变成了1500元,你看看现在是多少钱。”
时代财经询问中关村内多家商铺发现,除林枫手上的货之外,各家大容量机械硬盘价格基本处在同一水平,彼此相差不大,6T、8T、16T价格分别为1620元、2900元、6200元。当时代财经试探性地提及别家有更便宜价格时,对方表示,“那我劝你赶紧在他家买,现在不是多少钱,是有没有货的问题,你再转一圈过去,他可能就不是那个价了。”
在网络社群及二手交易平台上,有些硬盘价格比线下要便宜一些。4月19日,时代财经通过关键词搜索进入了一个名为“chia奇亚技术bug交流”的QQ群,虽然群规表示只讨论挖矿技术,但还是有大量售卖硬盘的人进群。
15点27分,一位卖家在群里发消息,“希捷16T SATA 4125片,可散出,现货在上海,全款发货,可自提!价格5XXX。”时代财经于15点36分向其询问价格,对方表示,“价格5300元,还有300多片。刚刚都被人定了,你以为这玩意儿不缺啊?”当问及货源时,对方表示是月前囤的,但具体来源不方便告知。
闲鱼上也有多位卖家出售企业级机械硬盘,价格不等,甚至有人以拍卖的方式卖硬盘。一位位于昆明的卖家3天前开始拍卖西部数据企业级18T硬盘,称“买多了资金链快断了,卖5个回血。”目前有10人参与竞价,很高出价20300元。
企业级硬盘缺货的情况下,一些人便会退而求其次,买监控级硬盘,后者一般用于流媒体播放和视频监控领域,可靠性低于企业级硬盘但高于普通盘。一位商家向时代财经推荐,“现在8T监控级硬盘存货有9个,2600多元,企业级的价格在3000元左右,没货。(监控级硬盘)一样挖矿,就是转速低了点。”据对方提供的照片,他们的存货为希捷8T监控级硬盘。
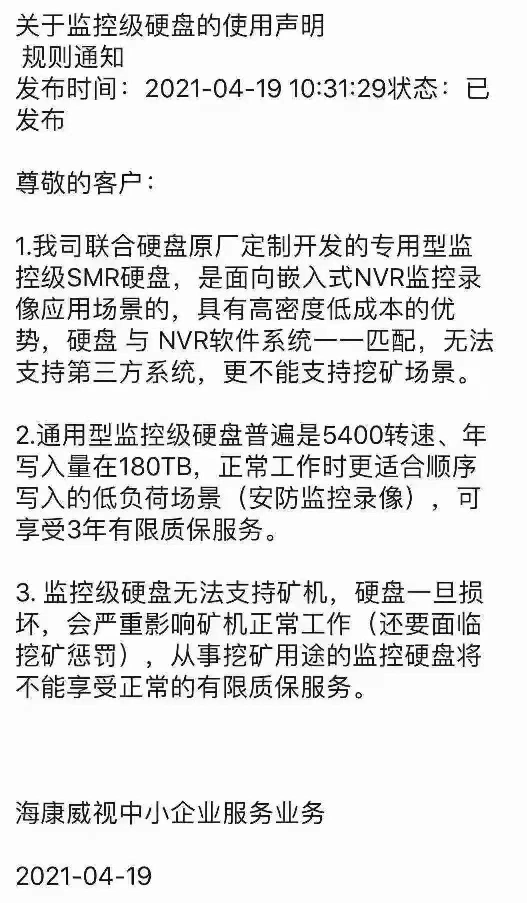
但当晚,一个专门讨论Chia硬盘挖矿的群“硬盘采购渠道”便流传出了一份海康威视中小企业服务业务的声明,声明表示,“海康威视的监控级硬盘无法支持第三方系统,更不能支持挖矿场景。从事挖矿用途的监控硬盘将不能享受正常的有限质保服务。”
图源:微信群“硬盘采购渠道”
不过,有玩家表示,监控级硬盘还是能正常挖矿,“可以用,只是坏了不保修,不如企业级的好。”目前监控级硬盘价格也全线上涨。
机械硬盘的缺货也带动了固态硬盘价格上涨,固态硬盘目前普遍上涨100元~200元左右。“很多想买机械硬盘的人买不到,或者价格太贵,就会买固态,把价格都带上去了。”林枫对时代财经表示,前两天有从事影视行业的人来买硬盘,由于找不到大容量机械硬盘,**买了近70片小的固态硬盘。
为何缺货?中国区**压货,有人囤货一天赚300万
如此大规模的涨价,究竟是真缺货,还是人为?
时代财经走访中关村科贸电子城发现,电子城内的硬盘商家都没有现货,有客户需要便现场打电话给经销商,询问库存和价格,但也只有少量的货。
“现在价格涨得这么高,我们都不敢囤货,万一跌了谁赔得起?”有商家表示,目前商家从经销商处拿货价格也非常高,卖一片利润在100元左右,“我也不知道这个钱到底被谁赚了。”
西部数据和希捷均为美国企业,在中国设有中国区**,一般硬盘会从**处流向经销商,再从经销商流向商家,**从商家到消费者手中。
有不止一位商家对时代财经透露,目前其实硬盘并不缺货,只是希捷和西部数据的中国区**压着不发货。“我朋友在西部数据**公司上班,昨天晚上(4月18日)他们公司开会说现在不能发货给经销商,还有很多货要被召回。”林枫对时代财经表示。
一些有渠道接触中国区**的人便借此囤货。林枫原本只卖手机,现在手上总共有5片6T希捷企业硬盘,都是4月18日从朋友处拿的,拿货价格1150元。不过,他表示自己“胆子不大”,不敢大规模拿货。林枫向时代财经透露,中关村科贸电子城内有位原本卖电脑的商家,因为提前得到硬盘涨价的消息,把电脑卖掉屯了一批硬盘,等到涨价时一天挣了300万元。
时代财经也接触到一位大规模囤货的商家。其表示自己月前得到要涨价的消息,当时屯了500片16T企业版硬盘,现在已经所剩无几,但还可以继续订货。“16T企业版硬盘5800元,你要多少,我都能给你拿到。”看时代财经没有购买的欲望,对方又补充问道,“你出硬盘吗?我5000元收你的。”
囤货的人会寻找各种渠道销售硬盘。时代财经加入了一个名为“硬盘采购渠道群”的微信群,群主建了微信群专门卖硬盘,每天早上9点接受预定,凌晨封库,截至20日晚,群内人数为192人。其所售的希捷4T、6T、8T企业级硬盘的价格分别为1450元、1550元、2400元,截至下午五点,库存分别为200张、300张、90张。
群主对时代财经表示,他的进货渠道为希捷旗下的大华一级**,“现在大盘都是囤货的,我们是片区销售,成都本地同行会相互调货。进的货都是批量的,哪里需要供哪里。”至于销量,群主表示目前硬盘需求量比较大,出货进货都很快,“我们出货快,进货最多两天到位,今天又到了两批。”
囤硬盘会有一定的区域性,当群里问及是否收硬盘时,群主表示,“只吃成都周边货和熟悉经销商的货。”时代财经问及进货***,对方只是表示,拿货价不便宜,被**商赚了一部分,但是能接受的价格。
群管理员会鼓动大家囤货,“找群主少囤点不会吃亏,万一爆涨就赚了,跌也亏不了多少。”也有人在群里大规模囤盘:“16T企业版,3000大几能出的加我,需要2万个,收量,散货不接,直接签合同,打预付款。”
至于硬盘价格什么时候回落,谁也说不清。有人认为,随着未来Chia币开放交易,硬盘价格只会水涨船高,也有人认为现在价格只是人为抬高,不久便会降下来。
一位在电子城门口揽客的人,听闻时代财经要买硬盘时告诫:“现在买肯定不划算,过几天价格就能降下来。”硬盘买卖群里也充斥着要降价的消息。也有人已经熬不住了,开始出货,“借群主地方一用,西部数据企业盘12T真的***了,出**几十个,打包3500元一个,不想囤了。”
文章标题:硬盘价格疯涨真相:中国区代理压货,卖家按小时涨价,中关村有人1天赚300万
文章链接:https://www.btchangqing.cn/239133.html
更新时间:2021年04月21日
本站大部分内容均收集于网络,若内容若侵犯到您的权益,请联系我们,我们将第一时间处理。