目前,各国央行正在加快对中央银行数字货币的研究。作为一种新货币,一些国家已经发行并在实践中进行了可操作性试验。数字货币在促进金融包容性、提高交易效率和改善跨境支付等方面的潜力受到世界各国政府机构的广泛关注。
最近,国际清算银行(BIS)在题为“多中央银行数字货币部署和跨境支付的未来”的报告中研究了多中央银行货币的跨境支付和系统互操作性。报告指出,虽然在全球化背景下,国际市场存在跨境支付交易清算制度,但该制度在交易期限和透明度方面存在不足。对于跨境企业来说,跨境交易会产生额外的成本,导致跨境支付成本居高不下。此外,跨境支付大多通过**行结算,通常涉及多方,增加了交易的阻力和风险。

随着全球化的长期发展,国际市场需要建立一个更好的跨境支付体系,中央银行数字货币可能成为解决这一问题的办法。国际清算银行(BIS)提出了多CBDC桥梁,即建立各国央行数字货币的关联体系,以提高跨境资本转移的效率。国际清算银行认为,随着各国政府加大对央行数字货币的推广力度,各国央行数字货币的互操作性变得至关重要。尽管任何发行数字货币的中央银行都希望通过数字货币更好地实现国家的公共政策目标,但随着全球化的演进,中央银行需要从国际角度考虑其中央银行的数字货币可能带来的影响。

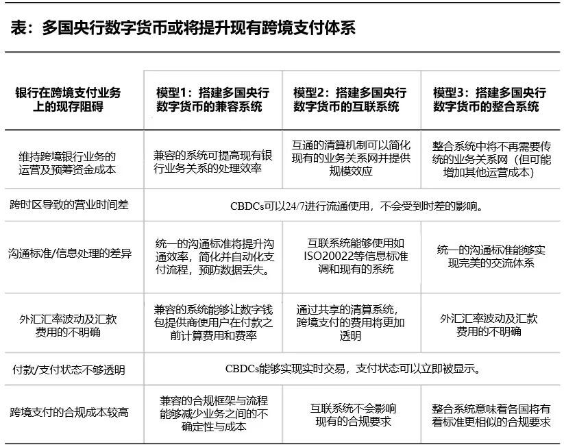
国际清算银行提到,多个中央商务区的桥梁将使用分布式账本技术(DLT)促进实时跨境交易,并建立一个网络原,以支持各种类的中央银行数字货币。实现这一计划有三种模式
(1) 首先是使中央银行的数字货币系统在建立时相互兼容。该模式需要建立一个通用的技术标准和法律框架,但要建立这些统一的标准并使参与者实施这些标准,还需要几年的时间。
(2) 第二种模式是连接中央银行的数字货币系统。这就需要在中央银行的数字货币系统之间引入一个共享的技术接口,或者采用一个共同的清算机制。
(3) 第三种模式涉及为多个中央银行数字货币重新创建一个系统。这种连接方式既有第二种连接方式的优点,又具有集成性。

国际清算银行另一项针对各国央行的新调查显示,过去四年,全球各国央行研究数字货币发行的比例增加了约三分之一,各国央行正在加快下一步实施计划。目前,世界上86%的中央银行都在发展中央银行数字货币;约60%的央行正在进行数字货币相关实验,14%的央行正在推进数字货币发行和试点安排。其中,巴哈马中央银行是唯一一家正式发行自己的中央银行数字货币的中央银行。此外,面向公众发行的零售中央银行数字货币(CBDC)也越来越受到各国央行的重视。

在2021年4月的国际清算银行研讨会上,中国还对央行数字货币提出了一系列国际建议,包括央行数字货币全球使用规则、涉及的隐私问题(监控和信息共享)等,中国人民银行数字货币研究所所长表示,不同辖区央行数字货币系统和quot;交易所要实现互通,quot;的信息流和资金流要同步,以便监管机构监督交易的合规性。quot;同时,欧洲央行正在探索未来五年引入数字欧元。考虑到隐私问题,欧洲央行正在研究推出quot;匿名证书quot;的可能性,该证书将允许用户在有限的时间内私下转让有限数量的数字货币。
参考资料:
[1] https://fintechnews.eu/making-central-bank-digital-currency-systems-interoperable-for-cross-border-fund-transfers
[2] https://www.bis.org/publ/bppdf/bispap115.pdf
文章标题:央行数字货币或将为国际跨境支付搭建新桥梁
文章链接:https://www.btchangqing.cn/241432.html
更新时间:2021年04月24日
本站大部分内容均收集于网络,若内容若侵犯到您的权益,请联系我们,我们将第一时间处理。